Resultados 1 al 14 de 14

Animar un pez

  1. #1
    Fecha de ingreso
    Apr 2008
    Mensajes
    74

    3dsmax Animar un pez

    Hola a todos.Les cuento que llevo mucho tiempo tratando de descubrir cómo hacer una animación de un pez.

    Tengo un archivo en 3dsmax, con un pez y bones que hacen exactamente lo que yo quiero, pero no logro entender como lo hace.

    Se me ocurrió pasarles el archivo en 3dsmax, así seguramente alguno de ustedes se va a dar cuenta de cómo se hace ese tipo de movimientos con los bones.

    También les paso unas imágenes por si a alguien le sirve de algo.

    Bueno muchas gracias de antemano. Saludos.

    -- IMÁGENES ADJUNTAS --



    Miniaturas adjuntas Miniaturas adjuntas Clic en la imagen para ver su versión completa. 

Nombre: 3.jpg 
Visitas: 752 
Tamaño: 241.2 KB 
ID: 184234   Clic en la imagen para ver su versión completa. 

Nombre: 2.jpg 
Visitas: 717 
Tamaño: 246.2 KB 
ID: 184233   Clic en la imagen para ver su versión completa. 

Nombre: 1.jpg 
Visitas: 502 
Tamaño: 236.6 KB 
ID: 184232  
    Archivos adjuntados Archivos adjuntados

  2. #2
    Fecha de ingreso
    Dec 2008
    Mensajes
    963

    Wink Animar un pez

    Cita Iniciado por mike82 Ver mensaje
    tengo un archivo en 3dsmax, con un pez y bones que hacen exactamente lo que yo quiero, pero no logro entender como lo hace.
    ¿No le preguntaste al que creó el archivo?
    El pez tiene una Skin que lo vincula a una cadena de bones. Estos se emparentan a un Dummy cuyo movimiento esta regido por un Path Constraint.

    El tiempo que llevas tratando de descubrir la animación, enfocalo en hacerte amigo del Panel Motion, donde se ven los controladores de movimiento, del panel Modify, dónde están los modificadores, y de la Schematic View, donde se ven las jerarquías.

    La Ayuda de 3DS Max es bien extensa en esto, pero básicamente te vendrá bien entender estas tres ventanas y la Track View, donde ves las claves de inicio y fin del Constraint.

    Otro tema:
    Cita Iniciado por mike82 Ver mensaje
    se me ocurrió pasarles el archivo en 3dsmax.
    No es buena idea hacerlo así. Sale un error de todos los archivos que están en tu equipo y Max busca en vano:

    El modo correcto de hacerlo es con el comando Archive:

    Con él se crea un solo ZIP con todos los mapas necesarios para qué no surja el error mencionado.

    En especial tené esto en cuenta cuando preguntes sobre Materiales.

    -- IMÁGENES ADJUNTAS --

    Miniaturas adjuntas Miniaturas adjuntas Clic en la imagen para ver su versión completa. 

Nombre: miss-archive.png 
Visitas: 1253 
Tamaño: 26.0 KB 
ID: 184237   Clic en la imagen para ver su versión completa. 

Nombre: miss.png 
Visitas: 1277 
Tamaño: 6.6 KB 
ID: 184236  

  3. #3
    Fecha de ingreso
    Apr 2008
    Mensajes
    74

    Animar un pez

    Hola DELOESTE33. Gracias por la ayuda, te comento que no le puedo encontrar la vuelta.

    Te comento que lo del skin, dummie, la línea y el Path Constraint, lo tengo en claro, lo que no me sale es hace que los huesos se muevan de esa manera.

    El movimiento que hacen es como el de una vibora, o sea moves el primer hueso o el dummie y todos los demás huesos se mueven con un desfasaje de tiempo que produce ese movimiento que no me sale.

    Archive el max como vos decís, pero lo único que no te encuentra son las texturas que no vienen al caso.

    Las instrucciones del 3ds Max me cuesta mucho leerlas porque están en inglés, y no trato de googlear la forma de hacerlo, pero como no sé cómo se llama lo que estoy buscando, no encuentro nada.

    Si se te ocurre cómo puedo googlear lo que ando buscando, te lo voy a agradecer mucho. Gracias viejo, saludos.

    -- IMÁGENES ADJUNTAS --

    Archivos adjuntados Archivos adjuntados

  4. #4
    Fecha de ingreso
    Dec 2008
    Mensajes
    963

    Wink Animar un pez

    A ver si te entiendo. Estas tratando de decir (o más bien de no decir) que este archivo que subiste no lo hiciste vos. Por eso no sabés qué produce el movimiento sinuoso.

    Creaste tu propia escena, pero allí no se ve. ¿Por qué no subís ésa, y te ayudamos a compararla con la del otro diseñador?
    Digo porque podrían ser mil cosas, y al no saber cuál es, estamos todos adivinando.

  5. #5
    Fecha de ingreso
    Apr 2008
    Mensajes
    74

    Animar un pez

    Hola de nuevo, gracias por preocuparte por mi problema.

    Exactamente como decís, este archivo No lo hice yo, sino que lo descargue de Internet, porque tenía el mismo efecto que yo quiero hacer en los huesos y se los muestro a ustedes a ver si alguien se da cuenta de cómo conseguir ese efecto.

    Yo hago bones y los enlazo a mallas hechas por mi y los ánimo y todo, pero nunca puedo encontrar la forma de realizar ese tipo de movimientos. Gracias por la ayuda.

  6. #6
    Fecha de ingreso
    Dec 2008
    Mensajes
    963

    Wink Animar un pez

    Cita Iniciado por mike82 Ver mensaje
    yo hago bones y los enlazo a mallas hechas por mi y los ánimo y todo.
    ¿Todo todo? El Constraint también?
    La forma de la spline tiene mucho que ver con esos movimientos. De hecho, cómo edites los vértices dirá mucho de la rotación a los bones.
    ¿Usaste splines también? ¿Cómo las dispusiste? Ése es el detalle que falta. Por eso te decía de subir tu escena.

  7. #7
    Fecha de ingreso
    Apr 2008
    Mensajes
    74

    Animar un pez

    A ok Ok ok, voy a hacer eso que decís, voy a subir un archivo como el que yo puedo hacer, con mis humildes conocimientos, y a ver qué me está faltando para conseguir ese resultado. Saludos.

  8. #8
    Fecha de ingreso
    Dec 2008
    Mensajes
    963

    Wink Animar un pez

    Cita Iniciado por mike82 Ver mensaje
    voy a subir un archivo como el que yo puedo hacer.
    Vaya, entonces no usaste una spline. Ése es el tema.

    Fíjate bien cómo lo hizo, en especial con las Schematic y Track Views.

    A mí esos retorcimientos no me gustan nada. Si la spline contiene nodos Bézier, el resultado cambia por completo. Yo diría que se vuelve más controlable.
    Última edición por deloeste33; 20-08-2013 a las 19:44

  9. #9
    Fecha de ingreso
    Apr 2008
    Mensajes
    74

    Animar un pez

    No, es que sea como sea qué lo haga, con Spline o sin Spline nunca consigo ese resultado, y entiendo que pasa por una configuración puntual que hay que hacerle a los bones para qué se muevan o reaccionen al movimiento de esa forma.

    Ahora estoy en el trabajo por eso no puedo subir ningún archivo max.

  10. #10
    Fecha de ingreso
    Apr 2008
    Mensajes
    74

    Animar un pez

    Hola deloeste33 o cualquiera qué ande por ahí y pueda ayudarme.

    Sigo con el mismo problema, no consigo configurar los bones para poder realizar el movimiento.

    Será qué me estoy complicando solo y, es más fácil de lo que parece?
    Por favor si alguien puede iluminarme, se lo voy a agradecer. Muchas gracias, saludos.

  11. #11
    Fecha de ingreso
    Dec 2008
    Mensajes
    963

    Wink Animar un pez

    Y seguís sin mostrar qué hiciste, o en qué punto obtenés un resultado erróneo.

    Aunque hay varias maneras de resolverlo, en todas necesitas saber el funcionamiento de los Constraints de Max.
    Básicamente de las varias formas, la más simple es hacer la animación del pez nadando en su sitio, con sus bones deformando la malla, y luego asociar el conjunto a un Dummy que siga la spline. No recuerdo si eso era el archivo que subiste, pero no tengo Max en esta máquina y estoy respondiendo de memoria.
    ¿Por qué no vas probando eso y subís imágenes de problemas puntuales que vayan apareciendo? (Dialogos, menús, persianas, con opciones que no den el resultado esperado.) En vez de decir no consigo configurar los bones, comenta precisamente los pasos que hiciste y no funcionaron..

  12. #12
    Fecha de ingreso
    Apr 2008
    Mensajes
    74

    Animar un pez

    Gracias deloeste33, pero no estoy buscando las posibles formas de animar un pez, sino, cómo hacer para qué los huesos se comporten de la misma forma qué en el archivo que subí al principio, el video que me pasas ya lo había visto, el tipo anima los huesos a mano, pero en mi caso los huesos siguen el recorrido de la Spline y se mueven solos como si fueran, de goma, o algo así.

    No subo nada porque, lo único que podría subir es algo parecido al video que me mostras, y eso ya lo sabemos hacer.

    Bueno igual voy a subir un archivo mostrando hasta dónde llegan mis conocimientos sobre este tema, pero fíjate que los huesos se mueven duros.

    -- IMÁGENES ADJUNTAS --
    Archivos adjuntados Archivos adjuntados
    Última edición por mike82; 24-08-2013 a las 18:07

  13. #13
    Fecha de ingreso
    Dec 2008
    Mensajes
    963

    Wink Animar un pez

    ¿Te acordas que te recomendé.
    Cita Iniciado por deloeste33 Ver mensaje
    El tiempo que llevas tratando de descubrir la animación, enfocalo en hacerte amigo del Panel Motion, donde se ven los controladores de movimiento, del panel Modify, dónde están los modificadores, y de la Schematic View, donde se ven las jerarquías.
    ?
    Bueno, no puede ser que hayas mirado en esos sitios sin ubicar el mecanismo que produce el movimiento.
    Así que lo hice por vos.
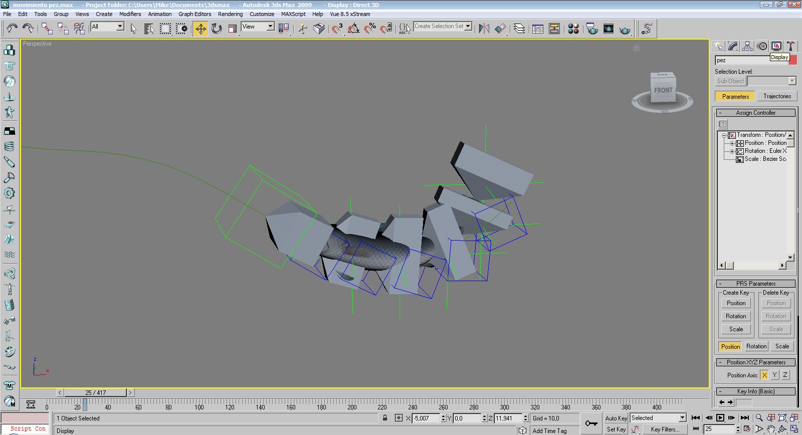
    Mira lo que encontré: en la Schematic View aparece el Dummy, linkeado a la spline, como padre de los bones, cómo se esperaba.

    Pero es también padre de una cadena de point helpers (cajas azules) enlazados a cada bone como hijos de estos.

    Es decir, que todos estos seguirán al Dummy donde éste vaya, desde la posición de cada padre, claro está.

    Abrí el Panel Motion, como también te dije que hicieras. Al hacer clic en el primer bone, vi que su rotación esta regida mediante otro constraint: el Lok-at.

    Cada bone, entonces, tiene la rotación limitada a apuntar. a una nueva serie de helpers. Estos se ven como cruces verdes.


    Y aquí se pone de veras interesante: estos nuevos helpers se mueven raro. Su posición no está determinada por vínculo jerárquico, en la Schematic View aparecen sueltos.
    ¿Qué los mueve entonces? Vuelvo al Panel Motion, y allí veo esto:


    La posición de cada helper esta regida por un Script Controller.

    Se trata de una ventana algo ardua de entender, pero al hacer clic en la primera variable, DrvNode, veras al pie que está asignada al correspondiente helper azul.
    Ése es el único detalle que cambia en estos helpers, lo cual tiene sentido: cada script efectúa un complejo cálculo entre tiempos, velocidades, distancias y la posición de los helpers azules que estaban colocados detrás de cada bone.

    Si lo que quieres es entender bien bien cómo funciona todo esto, vas a tener que poner mucho de tu parte y sentarte con la Ayuda del programa a leer y leer. No es algo que un video de YouTube te explique en 10 minutos.

    Ahora, por curiosidad puedes experimentar. Proba pegando el código en una escena tuya, y trata de evaluar qué pasa si.

    Por ejemplo, cambias las variables (debajo de DrvNode), los valores de los constraints, (.) y mil otras cosas que halles que te llamen la atención.

    Pero te veo poco curioso. No te fijaste en áreas básicas del sistema de movimiento y eso, si quieres abordar seriamente el tema de la animación, lo tienes que hacer y razonar por tu cuenta. Puedo acompañarte porque me intrigan estos complejos temas, pero sólo si vos que sos el principal interesado, subís también esta empinada escalera. ¿No te parece?

    -- IMÁGENES ADJUNTAS --

    Miniaturas adjuntas Miniaturas adjuntas Clic en la imagen para ver su versión completa. 

Nombre: sclookat.png 
Visitas: 1159 
Tamaño: 34.5 KB 
ID: 184372   Clic en la imagen para ver su versión completa. 

Nombre: script contr.png 
Visitas: 1183 
Tamaño: 27.9 KB 
ID: 184371  
    Última edición por deloeste33; 25-08-2013 a las 01:16

  14. #14
    Fecha de ingreso
    Apr 2008
    Mensajes
    74

    Animar un pez

    Hola amigo, muchas gracias por ocuparte tanto, la verdad este tema supero mi conocimiento, creía que podía ser más fácil hacer algo así, no sé, tal vez una función en los bones algo más práctico que yo no estaba encontrando, la animación no es mi fuerte, y esto es más que mucho para mi.

    Pero gracias por el dato, de a ratos seguro me iré ocupando de chusmearlo, porque como vos decís parece interesante, pero no me pongo fichas porque mis conocimiento sno llegan tan lejos. Gracias viejo.

Temas similares

  1. 3ds Max Animar ids
    Por rubbin en el foro Animación y Rigging
    Respuestas: 5
    : 21-07-2011, 09:36
  2. Animar un Tv
    Por mononegro en el foro Quieres presentarte
    Respuestas: 1
    : 04-02-2009, 02:09
  3. 3ds Max Animar Maya
    Por daelon en el foro Animación y Rigging
    Respuestas: 5
    : 01-11-2008, 22:28
  4. 3ds Max Animar
    Por dogmads en el foro Animación y Rigging
    Respuestas: 7
    : 14-06-2006, 13:11
  5. 3ds Max Animar un box
    Por Eddmexico en el foro Animación y Rigging
    Respuestas: 10
    : 12-09-2004, 10:29

Etiquetas para este tema