Resultados 1 al 7 de 7

Tema: No veo el mapa UV en el objeto

  1. #1
    Nivel Héroe
    Fecha de ingreso
    Jul 2008
    Mensajes
    304
    Gracias (Dadas)
    166
    Gracias (Recibidas)
    9

    No veo el mapa uv en el objeto

    Hola, he creado como de costumbre una imagen para definir bien los cortes Seam. El caso es que no veo la imagen en el objeto ni, aunque lo ponga en texturiza.

    Dejo el archivo blend, saludos.

  2. #2
    Usuario Legendario Avatar de Soliman
    Fecha de ingreso
    Aug 2004
    Mensajes
    22,360
    Gracias (Dadas)
    693
    Gracias (Recibidas)
    7236

    No veo el mapa uv en el objeto

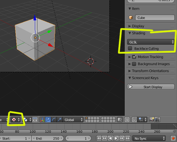
    Mira qué estés en Shading > GLSL.

    Clic en la imagen para ver su versión completa. 
Nombre: textu1.jpg 
Visitas: 933 
Tamaño: 152.7 KB 
ID: 201836

  3. Gracias Ferrera Agradece este post
  4. #3
    Nivel Héroe
    Fecha de ingreso
    Jul 2008
    Mensajes
    304
    Gracias (Dadas)
    166
    Gracias (Recibidas)
    9

    No veo el mapa uv en el objeto

    Dejo el blend que se me ha olvidado como subirlo.

    Hola Solimán, tanto tiempo, ahora lo miro, saludos.

    Sí, sí que estoy.
    Archivos adjuntados Archivos adjuntados

  5. #4
    Nivel Héroe
    Fecha de ingreso
    Jul 2008
    Mensajes
    304
    Gracias (Dadas)
    166
    Gracias (Recibidas)
    9

    No veo el mapa uv en el objeto

    Lo veo en multitexture, no sé por qué.

  6. #5
    Usuario Legendario Avatar de Soliman
    Fecha de ingreso
    Aug 2004
    Mensajes
    22,360
    Gracias (Dadas)
    693
    Gracias (Recibidas)
    7236

    No veo el mapa uv en el objeto

    No tienes puesto el Material ni la textura.

    Y además no tienes ninguna luz en la escena.

    Prueba a ponerle una lámpara SUN por ejemplo.Lo de subir el Blend está bien, pero cuando quieres añadir una textura de imagen hay que empaquetar la textura dentro del blend pues lo único que hace Blender, es indicar una RUTA a donde tengas la imagen guardada. Si esa imagen la tienes tu, en una carpeta, al cambiar el blend de sitio, (o mandarlo a otra persona en este caso), la imagen no sale. Saludos.

  7. Gracias Ferrera Agradece este post
  8. #6
    Nivel Héroe
    Fecha de ingreso
    Jul 2008
    Mensajes
    304
    Gracias (Dadas)
    166
    Gracias (Recibidas)
    9

    No veo el mapa uv en el objeto

    Gracias Solimán, me extraña qué en el tutorial no lo expliquen, es algo que ya sabía, pero que no me lo imaginé ya qué seguía paso a paso el tutorial, bueno, de todas formas, siempre estas tu para aclararme las dudas
    muchas gracias, estoy aprendiendo Sculpt, por eso no aparezco por aquí, es largo y tedioso, en mi opinión.

  9. #7
    Usuario Legendario Avatar de Soliman
    Fecha de ingreso
    Aug 2004
    Mensajes
    22,360
    Gracias (Dadas)
    693
    Gracias (Recibidas)
    7236

    No veo el mapa uv en el objeto

    Cita Iniciado por Ferrera Ver mensaje
    Gracias Solimán, me extraña qué en el tutorial no lo expliquen, es algo que ya sabía, pero que no me lo imaginé ya qué seguía paso a paso el tutorial, bueno, de todas formas, siempre estas tu para aclararme las dudas
    muchas gracias, estoy aprendiendo Sculpt, por eso no aparezco por aquí, es largo y tedioso, en mi opinión.
    Es que esto podría servir si fuera para un GAME.

    Entonces se podría poner la textura directamente sin añadir Material ni Textura, pero no sé si con las nuevas versiones funcionase bien del todo. Yo creo que daría problemas, por lo que lo mejor es hacer lo mismo que si fuera para un Render.

    Crear un nuevo Material y a ese Material ponerle una textura de imagen bien UVMapeada (UVMapping).

    Creo que eso es lo correcto.

  10. Gracias Ferrera Agradece este post

Temas similares

  1. Houdini Mapa de desplazamiento en objeto Vray con Houdini
    Por 3dpoder en el foro Houdini
    Respuestas: 0
    Último mensaje: 07-10-2020, 17:20
  2. Respuestas: 0
    Último mensaje: 09-05-2016, 19:41
  3. Cómo encontrar material u objeto por medio de mapa problema con raytrace
    Por rappaniu en el foro Materiales y Texturizado
    Respuestas: 1
    Último mensaje: 07-09-2012, 22:15
  4. Múltiples materiales por objeto diferentes canales según mapa
    Por el aprendiz 3d en el foro Materiales y Texturizado
    Respuestas: 2
    Último mensaje: 27-01-2011, 12:12
  5. Identificar objeto con mapa perdido
    Por Cesar Saez en el foro Materiales y Texturizado
    Respuestas: 21
    Último mensaje: 26-06-2007, 18:34