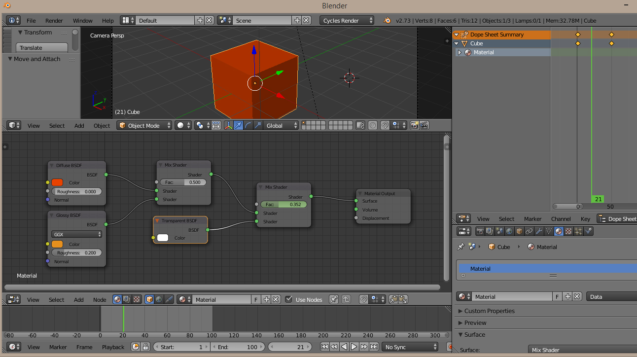
Hola compañeros, estoy con una introducción de un video para una empresa, acabo el video con unas letras en 3D que quiero que aparezcan al final, pero no de repente sino como con un efecto que valla de transparente al color de las letras, la pregunta es, cómo puedo hacer que un material valla de transparente a su color original? El material es un simple mix Shader de diffuse y glosy.

Citar