Resultados 1 al 17 de 17

Un par de clásicos reposición

  1. #1
    Fecha de ingreso
    Oct 2006
    Mensajes
    27

    3dsmax Un par de clásicos reposición

    Antes de nada perdón por si estoy metiendo la pata por reponer de nuevo el mensaje, pero no conseguía que se vieran las imágenes en la sección nde trabajos finalizados, si no sale de esta no molesto más.

    Un par de clásicos de la carretera, son mis dos primeros coches, realizados con max8 y vray1.5 y retocados con Adobe Photoshop. El primero fue el 600 y hoy mismo termine el Citroen, le faltan algunos retoques en las puertas el capo (el interior esta sin hacer), críticas y consejos gracias.

    -- IMÁGENES ADJUNTAS --

    Miniaturas adjuntas Miniaturas adjuntas Clic en la imagen para ver su versión completa. 

Nombre: 2cV 1.jpg 
Visitas: 5682 
Tamaño: 140.5 KB 
ID: 49177   Clic en la imagen para ver su versión completa. 

Nombre: 600  1.jpg 
Visitas: 982 
Tamaño: 91.6 KB 
ID: 49178  

  2. #2
    Fecha de ingreso
    May 2003
    Mensajes
    1,926

    Un par de clásicos reposición

    Hola kikoke, ahora si se ven las imágenes, nunca he hecho coches ni nada parecido, así que, no soy el más indicado para criticar el modelado en sí, pero de todas formas, si te puedo decir un par de cosas:
    Los coches me gustan, pero creo que te has pasado con el suavizado ya que la carrocería en los bordes parece como hinchada (y de hecho, el seiscientos parece hinchable), y las esquinas de los cristales están demasiado redondeadas, por otro lado, yo mejoraría el render del 600, ya que está muy oscuro, intenta hacer uno como el del Citroen.

    Por cierto, los coches elegidos me encantan. Un saludo. Un saludo amigos.
    "Si saber no es un derecho, seguro será un izquierdo". (Silvio Rodriguez)

    Mi coro: www.concertotempo.com

  3. #3
    Fecha de ingreso
    Oct 2006
    Mensajes
    27

    Un par de clásicos reposición

    Gracias Biofix, el tema del render del 600 tienes razón, pero es que, lo deje un poco abandonado, me puse con el Citroen.

    En cuanto a lo de las arista hinchadas no sé muy bien como resolverlo, ¿es cuestión de meterle más iteraciones al suavizado? Dentro de nada empezaré con otro a ver si los mejoro, gracias.

  4. #4
    Fecha de ingreso
    May 2003
    Mensajes
    1,926

    Un par de clásicos reposición

    En cuanto a lo de las arista hinchadas no sé muy bien como resolverlo, ¿es cuestión de meterle más iteraciones al suavizado?
    No, todo depende de cómo tienes colocados los polígonos, te lo explico con imágenes:
    Si partes de un cubo con un polígono por cada cara (imagen 1) y le aplicas un suavizado directamente, por ejemplo, con MeshSmooth, te saldrá algo como la imagen 1b. Si le añades más interacciones al modificador lo único que conseguirás es suavizarlo hasta una especie de esfera.

    Si partes de otro cubo que tiene cuatro polígonos por cada cara (imagen 2) y le aplicas MeshSmooth, conseguirás algo como lo de la imagen 2b. Esto es así porque el modificador lo que hace es una especie de media entre un polígono y otro, por lo que en el primer caso en el que cada polígono es perpendicular a los demás, esa media es muy brusca en cambio en el segundo caso, aunque la zona de cada esquina tiene polígonos perpendiculares y sigue siendo brusca, ahora hay polígonos en el mismo plano y por eso quedan zonas planas tras el suavizado (y se parece más a un cubo).

    En el caso de un coche los bordes, aunque suavizados, siguen siendo muy marcados. Para conseguir esto tienes que crear polígonos cerca del borde cómo en la imagen 3, que quedará como la imagen 3b tras aplicarle el modificador.

    Espero que te haya aclarado algo y si he puesto algo incorrecto que alguien me corrija (que tampoco es que controle yo mucho de estos temas). Un saludo. Un saludo amigos.

    -- IMÁGENES ADJUNTAS --





    Miniaturas adjuntas Miniaturas adjuntas Clic en la imagen para ver su versión completa. 

Nombre: imagen1.jpg 
Visitas: 283 
Tamaño: 17.1 KB 
ID: 49189   Clic en la imagen para ver su versión completa. 

Nombre: imagen1b.jpg 
Visitas: 288 
Tamaño: 14.5 KB 
ID: 49190   Clic en la imagen para ver su versión completa. 

Nombre: imagen2.jpg 
Visitas: 260 
Tamaño: 24.3 KB 
ID: 49191   Clic en la imagen para ver su versión completa. 

Nombre: imagen2b.jpg 
Visitas: 243 
Tamaño: 24.0 KB 
ID: 49192  

    Clic en la imagen para ver su versión completa. 

Nombre: imagen3.jpg 
Visitas: 267 
Tamaño: 34.2 KB 
ID: 49193   Clic en la imagen para ver su versión completa. 

Nombre: imagen3b.jpg 
Visitas: 301 
Tamaño: 35.8 KB 
ID: 49194  
    Última edición por Biofix; 06-05-2007 a las 22:14
    "Si saber no es un derecho, seguro será un izquierdo". (Silvio Rodriguez)

    Mi coro: www.concertotempo.com

  5. #5
    Fecha de ingreso
    Feb 2007
    Mensajes
    162

    Un par de clásicos reposición

    Si seguís lo de Biofix te van a quedar de lujo. Yo lo haría con lo opción chamfer (seleccionas el Edge - Botón derecho) lo puedes hacer por entrada de teclado o arrastrando el mouse. (si disponés de unos mangos. Cars4ever, de evermotion, muy bueno).

    Hay por la web varios tutoriales de iluminación para automóviles también, creo que con esas dos cosas, vuela.

    Así y con un poco menos de brillo a mí me da la sensación de que fueran adornos para una torta, están buenísimos, como caricaturezcos, ¿no?

  6. #6
    Fecha de ingreso
    Oct 2006
    Mensajes
    27

    Un par de clásicos reposición

    Muchas gracias por el consejo Biofix, enseguida me pongo con uno nuevo, creo que va a ser un Subaru legacy, en cuanto tenga algo lo pongo por aquí.

  7. #7
    Fecha de ingreso
    Oct 2006
    Mensajes
    27

    3dsmax Un par de clásicos reposición

    Ya estoy en faena con el Subaru aplicando lo que Biofix me menciono más arriba, tengo otro problema (si solo fuera uno), adjunto las imágenes para que lo veáis. Mi pregunta es cómo puedo hacer para que al aplicar TurboSmooth, mantener el control sobre ciertos vértices y que no sean suaves, es decir, poder meter esquinas. En este caso es la parte frontal de morro a la altura de los faros, la zona marcada en azul deberían ser esquinas, ¿cómo puedo lograrlo? Es cuestión de en esa zona de la malla meter más polígonos, en ese caso, meto más polígonos localmente en esa zona o debería hacerlo a lo largo de toda la sección horzontal, si alguien pudiera orientarme un poco, gracias.

    Max8.

    Inciso: igual estoy metiendo la gamba y debería publicar esto en la sección de modelado, si es así por favor me lo decís, gracias de nuevo.

    -- IMÁGENES ADJUNTAS --

    Miniaturas adjuntas Miniaturas adjuntas Clic en la imagen para ver su versión completa. 

Nombre: Subaru Low Poly.JPG 
Visitas: 341 
Tamaño: 126.6 KB 
ID: 49235   Clic en la imagen para ver su versión completa. 

Nombre: Subaru highPoly.JPG 
Visitas: 390 
Tamaño: 165.7 KB 
ID: 49236  
    Última edición por Kikoke; 07-05-2007 a las 13:42

  8. #8
    Fecha de ingreso
    Oct 2006
    Mensajes
    27

    3dsmax Un par de clásicos reposición

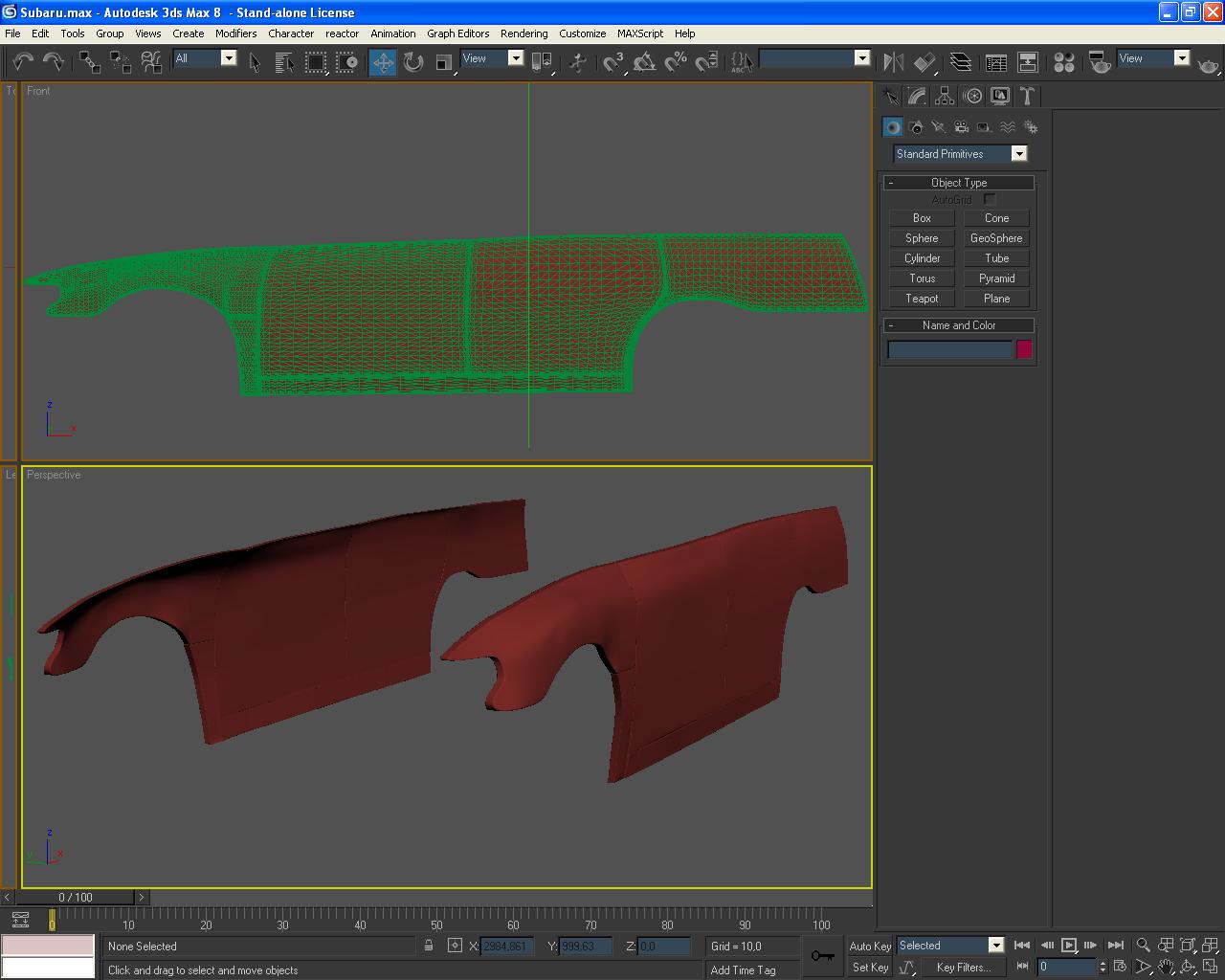
    La verdad es que creo que ya le voy pillando el truco a lo que me dijisteis, es cuestión de ir ajustando todas las esquinas e ir manteniendo dierto orden entre todas las piezas, os dejo una captura de cómo va la cosa.

    -- IMÁGENES ADJUNTAS --
    Miniaturas adjuntas Miniaturas adjuntas Clic en la imagen para ver su versión completa. 

Nombre: Subaru.JPG 
Visitas: 389 
Tamaño: 117.0 KB 
ID: 49240  

  9. #9
    Fecha de ingreso
    Oct 2006
    Mensajes
    27

    Un par de clásicos reposición

    Nadie me ha dicho nada, pero creo que este no es el lugar para seguir con este hilo, voy a pasarlo a trabajos en proceso e iré poniendo toda la construcción del coche, para el que quiera seguirlo, gracias de nuevo por los consejos.

  10. #10
    Fecha de ingreso
    May 2007
    Mensajes
    6

    Un par de clásicos reposición

    Está bueno el carro, pero bueno puede mejorar. Una consulta alguien tiene una página de tutoriales en video de modelado de personajes.

    Ha también aquí les dejo una renders que hice.haber que opinan, cualquier crítica es buena, hasta luego.
    Última edición por corpabaflo3poder; 24-05-2007 a las 05:45

  11. #11
    Fecha de ingreso
    Sep 2006
    Mensajes
    275

    Un par de clásicos reposición

    Ta bueno el carro, pero bueno puede mejorar. Una consulta alguien tiene una página de tutoriales en video de modelado de personajes.

    Ha también aquí les dejo una renders que hice.haber que opinan, cualquier crítica es buena, hasta luego.
    Tienes un problema con el material de la lámpara o lo que sea eso blanco que se ve, activale la opción Fresnel reflections al material para que no se afecte este con la iluminación.

  12. #12
    Fecha de ingreso
    Sep 2006
    Mensajes
    275

    Un par de clásicos reposición

    Perdón, además creo que debería tan oscura la fotografía pues con esas ventanas? Colócale una luz Vray Light a las ventanas.

    Buen trabajo.

  13. #13
    Fecha de ingreso
    Jan 2003
    Mensajes
    1,481

    Un par de clásicos reposición

    Ta bueno el carro, pero bueno puede mejorar. Una consulta alguien tiene una página de tutoriales en video de modelado de personajes.

    Ha también aquí les dejo una renders que hice.haber que opinan, cualquier crítica es buena, hasta luego.
    Deberíasw abrir un mensaje nuevo con tus dudas o tus trabajos para tratar de no ensuciar el mensaje de otro compañero ni desviarlo del tema. Un saludo.
    Nano.
    Mi Página:
    www.letmesee.es
    Portal de Nuke en Castellano:
    www.nukeros.com

  14. #14
    Fecha de ingreso
    Jul 2007
    Mensajes
    20

    Un par de clásicos reposición

    Muy bueno el fitito como suelen llamarlo por aquí. Realmente muy logrado, solo una observación: el parabrisas me parece que es un poco más bombé, no tan recto.
    ¿Es la parrilla original del modelo? Leí en una revista de autos que es la parte más compleja de conseugir original.

    Excelente trabajo, muy simpático. Cuando veo el otro te comento. Saludos.

  15. #15
    Fecha de ingreso
    Jul 2007
    Mensajes
    20

    Un par de clásicos reposición

    Si quieres que se vea realista, hay mucho por hacer, especialmente como lo estás haciendo las partes de bordes, pero, así como están son muy simpáticos, parecen salidos de una caricatura, es más, podría decir que es el auto del dueño del gato Garfield, en todos convive aún un niño que recuerda dibujos de la infancia, y aquí parte de eso se ve plasmado.

    Queremos ver cómo va el nuevo coche.

  16. #16
    Fecha de ingreso
    Apr 2007
    Mensajes
    2

    3dsmax Un par de clásicos reposición

    http://www.3dtotal.com/team/tutorial...iat500_m01.asp. Aquí tienes un tutorial de modelado de un Fiat.
    500.

  17. #17
    Fecha de ingreso
    Oct 2006
    Mensajes
    27

    Un par de clásicos reposición

    Gracias por el tutorial, en cuanto pueda me pongo a ver qué sale.

Temas similares

  1. Cómic Los clásicos de Dragon Age en un solo volumen
    Por 3dpoder en el foro Ilustración y 2D
    Respuestas: 0
    : 04-10-2025, 02:38
  2. Cine Expediente X la reposición de Mulder y Scully
    Por 3dpoder en el foro Cine y TV VFX
    Respuestas: 0
    : 23-04-2020, 12:38
  3. Ciencia Ve tus películas y clásicos aquí
    Por final20 en el foro Ciencia
    Respuestas: 0
    : 24-05-2010, 20:37
  4. Los clásicos
    Por PPCastro en el foro Ilustración y 2D
    Respuestas: 7
    : 13-11-2009, 11:16
  5. Reposición de imágenes
    Por Leander en el foro Materiales y Texturizado
    Respuestas: 3
    : 29-04-2007, 17:34