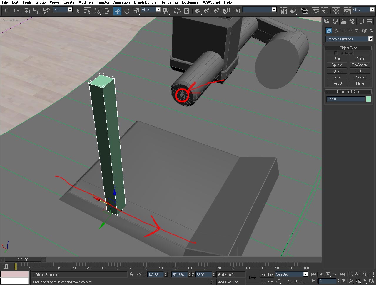
Hola, ¿Qué tal? El caso es que me gustaría alinear o esnapear de forma rápida, el pivote del cubo verde al vértice señalado, restringiendo la traslación en x.
En Maya se usa mucho esto de ir restringiendo ejes para alinear cosas, pero no sé cómo hacerlo en 3dsmax.
Alguien me podría echar un cable? Gracias.
-- IMÁGENES ADJUNTAS --
![]()

Citar