Resultados 1 al 10 de 10

Tema: Crear edge bordes a partir de vértices

  1. #1
    Estudiante Animacion 3D
    Fecha de ingreso
    Apr 2008
    Mensajes
    16
    Gracias (Dadas)
    0
    Gracias (Recibidas)
    0

    3dsmax Crear edge bordes a partir de vertices

    Hola, ¿Cómo puedo crear un borde (Edge) a partir de dos vértices que cree en el espacio, o sea, en la imagen se verá mejor.

    Me da vergüenza preguntar esto, pero ya no se que más hacer.
    Miniaturas adjuntas Miniaturas adjuntas Clic en la imagen para ver su versión completa. 
Nombre: 1.JPG 
Visitas: 644 
Tamaño: 148.4 KB 
ID: 73789  

  2. #2
    Diablo danzante
    Fecha de ingreso
    Apr 2006
    Mensajes
    2,743
    Gracias (Dadas)
    574
    Gracias (Recibidas)
    339

    Crear edge bordes a partir de vertices

    No era más fácil crear directamente el edge, por otro lado, no entiendo bien para que quieres haces esto. Saludos.
    Cita Iniciado por SHAZAM Ver mensaje
    ¡Tenemos que unirnos, carajo! ...
    Cita Iniciado por Rbk Ver mensaje
    Si yo hoy decido meterme a albañil, no sabré si un muro es bueno o malo a menos que un maestro me lo diga o se me caiga encima. Y entonces podré hacer dos cosas: hacer caso al maestro e investigar cómo se hace bien, o seguir haciendo chapuzas, con lo que nunca seré un albañil profesional. ¿Me he explicado bien?

  3. #3
    Estudiante Animacion 3D
    Fecha de ingreso
    Apr 2008
    Mensajes
    16
    Gracias (Dadas)
    0
    Gracias (Recibidas)
    0

    3dsmax Crear edge bordes a partir de vertices

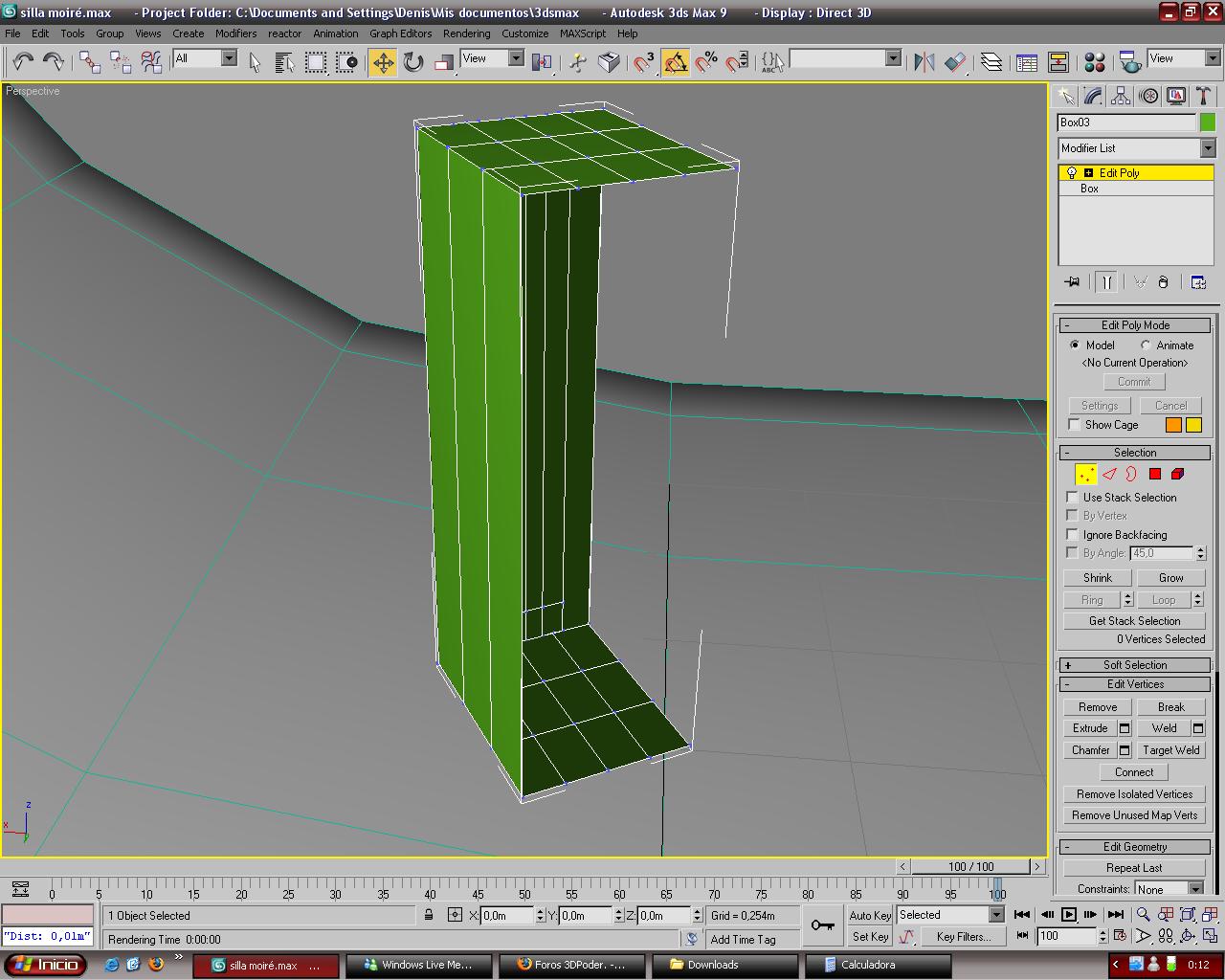
    Tal cual, era más fácil dejarlo, pero lo borre y ya no puedo volver atrás. Me gustaría saber cómo crear el Edge a partir de dos vértices para esta situación y para otra que se pueda plantear.

    Dejo otra imagen del mismo problema.
    Miniaturas adjuntas Miniaturas adjuntas Clic en la imagen para ver su versión completa. 
Nombre: 4.JPG 
Visitas: 447 
Tamaño: 161.6 KB 
ID: 73795  

  4. #4
    Estudiante Animacion 3D
    Fecha de ingreso
    Apr 2008
    Mensajes
    16
    Gracias (Dadas)
    0
    Gracias (Recibidas)
    0

    3dsmax Crear edge bordes a partir de vertices

    Tal cual, era más fácil dejarlo, pero lo borre y ya no puedo volver atrás. Me gustaría saber cómo crear el Edge a partir de dos vértices para esta situación y para otra que se pueda plantear.

    Dejo otra imagen del mismo problema.

  5. #5
    :)
    Fecha de ingreso
    Feb 2007
    Mensajes
    406
    Gracias (Dadas)
    126
    Gracias (Recibidas)
    102

    Crear edge bordes a partir de vertices

    No estoy seguro, pero creo que esto lo que quieres saber para el primer caso solo tienes que ir al comando Cut de Editable Poly hacer click sobre el pirmer vértice y luego sueltas el botón del mouse y haces click sobre el segundo vértice con el cual lo quieres conectar.

    Para el segundo caso si quieres llenar el espacio vacío selecciona ese borde vacío y presiona el comando Cup luego selecciona los vértices separados y presiona el comando conect o también prueba con el comando Cut te da el mismo resultado.

    Espero sea lo que necesitas saludos.
    Miniaturas adjuntas Miniaturas adjuntas Clic en la imagen para ver su versión completa. 
Nombre: 1.jpg 
Visitas: 447 
Tamaño: 117.0 KB 
ID: 73796   Clic en la imagen para ver su versión completa. 
Nombre: 2.jpg 
Visitas: 406 
Tamaño: 117.4 KB 
ID: 73797  

  6. #6
    Diablo danzante
    Fecha de ingreso
    Apr 2006
    Mensajes
    2,743
    Gracias (Dadas)
    574
    Gracias (Recibidas)
    339

    Crear edge bordes a partir de vertices

    Si los vértices son parte de una superficie aplica lo que te dice el amigo Felix pero si lo que quieres es crear un Edge ente dos puntos que no forman parte de la misma superficie o de superficies coplanares hasta dónde yo se no se puede.
    Cita Iniciado por SHAZAM Ver mensaje
    ¡Tenemos que unirnos, carajo! ...
    Cita Iniciado por Rbk Ver mensaje
    Si yo hoy decido meterme a albañil, no sabré si un muro es bueno o malo a menos que un maestro me lo diga o se me caiga encima. Y entonces podré hacer dos cosas: hacer caso al maestro e investigar cómo se hace bien, o seguir haciendo chapuzas, con lo que nunca seré un albañil profesional. ¿Me he explicado bien?

  7. #7
    Aprendiz
    Fecha de ingreso
    Dec 2007
    Mensajes
    117
    Gracias (Dadas)
    1
    Gracias (Recibidas)
    0

    Crear edge bordes a partir de vertices

    Creo que lo que pide es tan simple como que en el menú edit geometry le de al botón create y seleccione los vértices a unir.

    Según en el modo que estés (edge o polygon) te creara una arista entre dos puntos (modo edge) o una superficie entre todos los que quieras (modo polygon).

    Si piensas hacer que la arista forme parte de una superficie, haz la superficie directamente.
    No hay camino imposible, sólo viajeros cobardes.

  8. #8
    Estudiante Animacion 3D
    Fecha de ingreso
    Apr 2008
    Mensajes
    16
    Gracias (Dadas)
    0
    Gracias (Recibidas)
    0

    Crear edge bordes a partir de vertices

    Muchas gracias a todos, la respuesta de Felix fue la que me sirvió, igualmente las otras respuestas también son de gran ayuda y igualmente útiles.

    La verdad, el mejor foro que he estado, muchas gracias.

  9. #9
    Usuario a moderar
    Fecha de ingreso
    Aug 2009
    Mensajes
    1
    Gracias (Dadas)
    0
    Gracias (Recibidas)
    0

    Re: crear edge bordes a partir de vertices

    Si los vértices son parte de una superficie aplica lo que te dice el amigo Felix pero si lo que quieres es crear un Edge ente dos puntos que no forman parte de la misma superficie o de superficies coplanares hasta dónde yo se no se puede.
    Oye amigo me intereseo esto que dijiste porque resulta que yo tengo un modelo.

    Pero al momento de intentar crear un Edge hay un vértice que no me lo reconoce, no sé qué pasa a que se podría deber eso?

  10. #10
    Usuario Novato
    Fecha de ingreso
    Jan 2007
    Mensajes
    15
    Gracias (Dadas)
    0
    Gracias (Recibidas)
    0

    3dsmax Crear edge bordes a partir de vertices

    Tienen razón.

Temas similares

  1. Blender Problema al crear cara a partir de vértices
    Por kuuhaku en el foro Modelado
    Respuestas: 1
    Último mensaje: 23-08-2017, 12:01
  2. Crear planos a partir de vértices:
    Por juantxopino en el foro Modelado
    Respuestas: 2
    Último mensaje: 17-03-2013, 01:55
  3. Borrar un edge de un poly editable y crear otro edge
    Por compactdreams en el foro Modelado
    Respuestas: 9
    Último mensaje: 14-01-2011, 11:07
  4. Cómo crear a partir de vértices edges
    Por ocducs en el foro Modelado
    Respuestas: 3
    Último mensaje: 11-01-2011, 14:14
  5. Blender Unir vértices bordes
    Por MAYAMAN en el foro Modelado
    Respuestas: 3
    Último mensaje: 14-03-2010, 12:10

Etiquetas para este tema