-
Modelado de cabeza humana en 3dsMax
tutorías para hacer una cabeza humana primera parte by keitaro (Recc45).

Ya que este tutorial es para principiante trataré de explicarlo más fácil posible, cada instrucción va en el orden de los números y debajo la fotografía con el número para guiarse, la primera vez que utilice un procedimiento nuevo pondré en que parte se encuentra y cómo se aplica, la segunda ves solo digo el procedimiento que hay que hacer ya que lo deben saber, ya que de esta forma no hay que explicar siempre lo mismo. Este solo es un método para modelar, existen otros, pero este es el que me parece más fácil, de todas formas, experimenten con los otros métodos para que encuentren cual se acomoda a sus gustos y habilidades. Traten de que desde el principio quede igual a las fotografías ya que a medida que se va avanzando cada vez abran más líneas y será más difícil corregir errores, vuelvan a empezar tantas veces como sea necesario hasta que quede bien no desesperen si no pueden a la primera, persistan hasta que logren ya que nadie nace aprendido bueno sin más rodeos vamos a empezar.
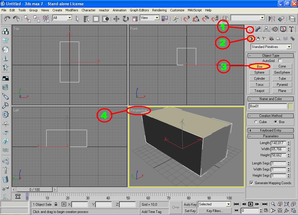
a, crear caja
1, abra la ventana create.
2, seleccione el icono geometry.
3, clip en el botón box.
4, en la vista perspective cree una caja dando clip en la vista y arrastrando.

b, dimensiones de la caja
1, abra la ventana modif. Y seleccione la caja dando clip sobre ella.
2, cambie el nombre de box01 por el de cabeza.
3, en la persiana parameters ponga los mismos parámetros de la figura.

c, preparar caja para editarla
1. De clip derecho sobre la caja.
2, en la ventana que aparece deslice el puntero hasta dónde dice convert to:
3, después de clip en convert to Edit Poly.

d, rotar la vista
1, de clip en el botón Arc rotate.
2, rote la vista perspective hasta que se vea la parte inferior de la caja.

f, extruir
1, de clip en el botón polygon.
2, seleccione la cara inferior de la caja.
3, de clip en el botón extrude.
4, en la ventana extrude polygon ponga los mismos valores.
5, de clip en ok.

g, extruir cara lateral
1, seleccione la caras de al lado de la caja.
2, de clip en extrude.
3, en la ventana extrude polygon de clip en ok.

h, centrar bípode
Esto nos servirá más adelante cuando necesitemos crear una simetría.
1, abrir la ventana Hierarchy.
2, clip en el botón affect pivot only.
3, clip en el botón center todo object.

i, empezar a dar forma a la cabeza
1, clip en el botón vertex.
2, en la vista front mueva los vértices (puntos) hasta que tome la forma de la figura.
3, haga lo mismo en las otras vistas hasta que tome la forma de la imagen.

j. Ver líneas
1, en la vista perspectiva sobre el nombre perspective de clip derecho.
2, en la ventana que aparece de clip en edged Faces.

k, abrir campo para el cuello
1, clip en edge.
2, gire la vista perspectiva y seleccione la línea de atrás de la cabeza.
3, de clip en el botón chamfer.
4, en la ventana que aparece ponga los mismos valores que, aparecen en la imagen.
5, clip en ok.

l, borrar caras
1, de clip en polygon para seleccionar caras.
2, seleccione las 3 caras de abajo.
3, suprima las caras seleccionadas presionando la tecla Supr o del.

m, simetría
Esta herramienta nos ayuda a no tener que dibujar ambos lados de la cabeza, sino un solo lado y el programa hace el otro igual como reflejado en un espejo.
1, en la vista front seleccione media cabeza y suprímala.
2, desactive el botón polygon de seleccionar caras y de clip en el botón modifier list.
3, selecione la herramienta Symmetry.
4, si la cabeza no se ve active la casilla flip.

n. Insertar vértice (puntos)
1, maximice la vista perspectiva dando clip en el botón que está en la esquina inferior de la ventana.
2, despliegue las herramientas de Editable Poly dando clip en el signo (+) que está al lado.
3, seleccione edge.
4, de clip en el botón Insert vertex.
5, cree dos vértices (puntos) como aparece en la imagen de abajo los puntos solo se pueden crear sobre las aristas (líneas).

ñ, crear aristas (líneas)
1, deslice la barra de herramientas hasta que aparezca el botón create.
2, de clip en el botón create.
3, cree dos líneas como en la figura, la línea se crea dando clip en uno de los vértice nuevos y luego en uno de los ya existentes.

p, más modelado
1, vuelva a la las cuatro vistas con el botón de la esquina inferior.
2, mueva los vértices de la cabeza hasta que quede igual que en la figura. Nota: para mover los puntos hágalo desde las vistas de front (frente) left (izquierda) top (superior) no lo haga desde la vista perspective (perspectiva) ya que esta vista tiene los tres ejes y es muy difícil de moverse, esta vista se usa para ves la forma en tres dimensiones mientras las otras solo la muestra en dos dimensiones.

q, más líneas
1, damos clip en el botón edge.
2, seleccionamos cualquier línea del frente de la cabeza.
3, de clip en el botón ring y deben quedar seleccionadas las líneas que están en la fotografía.
4, de clip en el botón auxiliar de connect.
5, en la ventana que aparece ponga el número uno (1)
6, de clip en ok.
7, mueva los vértices (puntos) hasta que quede cómo en la tercera fotografía.

En este primer tutorial hasta ahora se ha creado la parte básica para la cabeza les aconsejo que practiquen esta parte para que consigan destreza ya que las partes que, siguen se empieza a complicar un poco en el modelado por eso hay que hacer barias veces este y otros ejercicios para no perderse en el mundo del 3d. Experimenten con los botones que hemos mostrado aquí para que descubran exactamente para qué sirve cada cosa. En la próxima continuación de este tutorial le colocaremos ojos a nuestra cabeza.
Última edición por 3dpoder; 27-04-2008 a las 21:29
Razón: Adjuntar los archivos al foro, es mas practico para todos y mejorara el funcionamiento del foro, grácias.
-
Agradecimientos - 5 Gracias
-
Cabeza humana en 3dsMax segunda parte
tutorías para hacer una cabeza humana segunda parte by keitaro (rec45)

este segundo tutorial es un poco más complicado que el anterior, por eso creo que hay que repetir pasos tantas veces como sea necesarios. También hay instrucciones ya explicadas que me refiero a ellas como técnicas, si ya se estoy psicosiado con Naruto no más falta que use sellos y multiclones de sombras, solo les aviso para que no se confundan técnica connect bueno al fin en este tutorial la cabeza ya parece más humana
a, creación del ojo
1, active edge.
2, seleccione la arista (línea) del frente de la cara.
3, de clip en el botón auxiliar al lado de chamfer.
4, ponga el número (11) en el cuadro que aparece.
5, clip en ok.
6, active polygon.
7, seleccione las tres polígonos (caras) que se crearon y bórrelas con la tecla suprimir.
8, las forma de vista se puede cambiar dando clip derecho sobre el nombre de la vista y seleccionando cualquiera como en la fotografía cuatro (jueguen con esto y miren que pasa para que aprendan su función).




b, crear linea
1, activamos edge.
2, clip en el botón Insert vertex.
3, creamos un punto en la parte del medio que indica la fotografía.
4, clip en el botón create.
5, creamos una línea entre el nuevo punto y el de la quijada como muestra la segunda fotografía.


c, y más líneas
1, seleccionamos las dos líneas del frente de la cara.
2, clip en el botón ring.
3, clip en el botón auxiliar de connent.
4, ponemos en valor (1)
5, clip en ok.
6, mueva los vértices (puntos) hasta que quede en la forma de la figura todavía no parece mucho a una cabeza, pero con el tiempo tomara forma.



d, y muchas más líneas
1, seleccione las líneas de la parte baja de la cara.
2, cree la línea con connect.
3, con el botón create cree la línea que falta como en la fotografía tres.
4, con la técnica de connect cree otra línea como en la fotografía cuatro.




f. Seguimos con el ojo
Para esta parte es recomendable ir acomodando los vértices (puntos) a medida que se van creando las aristas (líneas) de lo contrario será más difícil después de haber creado muchas líneas.
1, en la parte del ojo seleccionamos la línea del lagrimal y clip en el botón auxiliar chamfer.
2, en la nueva ventana ponemos el valor (2) y ok.
3, seleccionar todas las líneas de alrededor de la cabeza.
4, con la técnica connect creamos una línea.
5, seleccionar todas las líneas de alrededor del ojo y con la técnica connect creamos una línea como muestra la fotografía.
6 creamos otra línea más como en la fotografía.
7, con la técnica connect creamos dos líneas en el lagrimal.
8, mueva los vértices (puntos) hasta que quede cómo en la fotografía ocho.








g, cuello
De nuevo repito es recomendable ir acomodando los vértices (puntos) a medida que se van creando las aristas (líneas) de lo contrario será más difícil después de haber creado muchas líneas.
1, seleccionamos las líneas del cuello.
2, teniendo oprimida la tecla shift en el teclado, mientras en la vista left (izquierda) arrastramos hacia abajo las aristas (líneas) para que quede cómo en la fotografía dos.
3, mueva los vértices (puntos) hasta que quede cómo en la figura.
4, repita los pasos (1 y 2) para crear otra línea de cuello.




h, volvemos al ojo
1, active el botón scale.
2, active el botón border.
3, de clip sobre el ojo para seleccionar todas las aristas (líneas)
4, oprimiendo en el teclado la tecla shift arrastre sobre la vista front (frontal) hasta que quede cómo en la fotografía dos.
5, con las técnicas connect y create cree una línea alrededor del ojo como en la fotografía tres.
6, cree una esfera en el centro del ojo con las especificaciones de la fotografía cuatro.
7, mueva los vértices (puntos) hasta que quede cómo en la fotografía cinco8, repita los pasos del (2 al 4) solo que ahora arrastre hacia el centro de la cabeza en la vista left (izquierda).






i, suavizar malla
1, seleccionamos la cabeza y en modifier list escogemos MeshSmooth.
2, en la ventana de MeshSmooth ponga los mismos valores de la fotografía dos y así tiene que estar quedando la cabeza.


Bien esto ya está quedando muy largo así que, la nariz y lo que falta de los ojos estarán en la tercera parte de este tutorial.
Última edición por 3dpoder; 12-01-2009 a las 13:42
-
Agradecimientos - 3 Gracias
-
Cabeza humana en 3dsMax tercera parte
tutorías para hacer una cabeza humana tercera parte by keitaro (Recc45)

Y una ves más seguimos en nuestro trabajo de aprender a hacer una cabeza en 3dsMax solo espero no estar siendo molesto ja
a. Inicio de la nariz
1, cree una línea en la cara como en la fotografía con la técnica connect.
2, seleccione los polígonos donde va a quedar la nariz y aplique extrude.
3, movamos los polígonos creados en la vista top y en el eje X como muestra la fotografía.
4, seleccione los polígonos que muestran en la fotografía y bórrelo para seleccionar ambos, seleccione un polígono y presione la tecla Control. Y después clip sobre el otro polígono que desea seleccionar.
5, cree una línea alrededor de la nariz, usando la técnica connect.





b, modelar
1, mueva los puntos hasta que la nariz tome la forma que está en la fotografía.
2, seleccione el vértice (punto) de la nariz y de clip en el botón auxiliar chamfer en la ventana que aparece ponga el valor 5
3, cree una arista (línea) en la parte baja de la nariz.
4, clip en el botón Insert vertex y cree un vértice (punto) como muestra la fotografía cuatro.
5, seleccione las dos aristas (líneas) y de clip en el botón remove.
6, de clip en el botón create y vuelva a crear las dos líneas, pero ahora entre el vértice (punto) que se creó en el paso 4 vea la fotografía seis.






c. Dando forma a la nariz
1, cree 4 aristas (líneas) como muestra la fotografía y mueva los vértices (puntos) para que quede con esa forma, primero hay que dar clip en el botón Insert vertex crear 4 punto y luego en el botón create y crear las líneas.
2, seleccione el polígono del lado de la nariz, de clip en el botón auxiliar bevel y ponga el valor 4 y -1 como muestra la fotografía dos.
3, teniendo el mismo polígono seleccionado muévalo un poco hacia la parte de atrás del rostro, del clip en el botón auxiliar de Tessellate el la ventana que aparece active la casilla face y ok.
4, mueva los vértices (puntos) hasta que quede cómo en la fotografía cuatro.
5, con la técnica connect cree 4 aristas (líneas) en la parte de debajo de la nariz.
6, cree más aristas (líneas) y vuelva a acomodar los vértices (puntos) como muestra la fotografía seis.
7, borre las cuatro aristas (líneas) del lado de la nariz seleccionándolas y dando clip en el botón remove ver fotografía siete.
8, cree dos aristas (líneas) como muestra la fotografía ocho.








d, crear los orificios nasales
1, lo primero es mover los vértices (puntos) de la nariz y darle la forma que esta es la fotografía.
2, seleccione el vértice (punto) que queda en el hueco de la nariz y bórrelo dando clip en el botón remove como muestra la fotografía dos.
3, active polygon seleccione el polígono de debajo de la nariz y de clip en el botón auxiliar de bevel en la ventana que aparece ponga -1.0 y -0.42 después clip en ok.
4, mueva el polígono en el eje X hacia la parte cortada de la cabeza, ahora de clip en el botón auxiliar de extrude y en la ventana que aparece ponga -1.0.




e, de vuelta al ojoacomode los vértices (puntos) del ojo antes de empezar.
1, cree una línea para las cejas.
2, mueva los vértices (puntos) para que tenga forma de ceja.
3, use las técnicas que ya sabe para crear las líneas del párpado como muestra la fotografía tres.
4, mueva los vértices (puntos) para que tenga forma de párpados.
5, después de aplicarle MeshSmooth con un valor de suavizado de 2. Debe quedar como la fotografía cinco.





Bueno por ahora lo dejamos así hasta el tutoría número cuatro donde le aremos la boca y las cejas.
Última edición por 3dpoder; 12-01-2009 a las 14:06
Razón: Adjuntar las imagenes al foro, por favor, adjunten las imagenes al foro, gracias.
-
Agradecimientos - 1 Gracias
-
Cabeza humana en 3dsMax cuarta parte
tutorías para hacer una cabeza humana cuarta parte by keitaro (Recc45)

Y una ves más seguimos en nuestro trabajo de aprender a hacer una cabeza en 3d max
Antes de empezar a hacer la boca debemos asegurarnos de no haber dejado la cabeza deforme, como la nariz muy a bajo o la línea donde quedará la boca muy alejada de la nariz, aquí pongo una imagen de cómo debe quedar más o menos.

a, hacer boca
1, seleccione dos aristas (líneas) donde quedará la boca y click en chamfer.
2, en la ventana que aparece ponga 1 y luego ok.
3, seleccione los polígonos que se crearon y los elimina con la tecla suprimir.
4, ahora cree tres aristas (líneas) entre la nariz y la boca como muestra en la imagen.
5, elimine la arista (línea) que sobra con el botón remove y organice los vértices (puntos) como muestra la imagen.





b. Crear boca
1. Cre una arista (línea) alrededor de la boca y acomode los vértices (puntos) como en la imagen.
2, cree 2 aristas (líneas) para la boca y no olvide ir organizando los vértices (puntos) la imagen muestra como tiene que ir quedando con la simetrizada.
3, por último cree otras 2 aristas (líneas) con connect.
4, acomode los vértices (puntos) hasta que tomen la forma de los labios más o menos como la imagen.
5, seleccionamos las 6 aristas (líneas) donde terminas los labios y en el teclado presionando la tecla (shift) arrastre las aristas (líneas) hacia la parte de atrás de la cara.
6, separe un poco los vértices (puntos) entre sí, solo hacía arriba y abajo no hacia los lados.
7, repita los pasos (5 y 6) si queremos podemos seguir haciendo esto hasta formar una garganta.







c, acomodar las cejas
Como siempre antes de empezar con algo nuevo revisamos que la cara no se esté desfigurando.

1, cree una arista (línea) al lado del lagrimal.
2, elimine las 2 aristas (líneas) viejas y remplazándolas por unas nuevas como muestra la imagen antes después.
3, seleccione las aristas alrededor del ojo y con la técnica connect cree una alrededor como muestra la imagen.
4, elimine una de las aristas (líneas) y cree unas nuevas cómo se nota en la imagen.
5, cree una nueva arista (línea) y soldé un vértice (punto) existente al nuevo que apareció, vea la imagen.
6, mueva los vértices (puntos) según crea necesario para darle forma a la cara.






Por último, al suavizar la malla así debe ir quedando la cabeza bueno chao nos vemos en la siguiente etapa si es que, algún día sale.
Última edición por 3dpoder; 12-01-2009 a las 14:32
-
Agradecimientos - 9 Gracias
-
Modelado de cabeza humana en 3dsMax
Muy buen tutorial, precisamente también estoy realizando un tutorial de una cabeza realista, pero utilizando otros métodos.
"muchos hay que no conocen su debilidad, pero otros tantos hay que no conocen su fuerza".
-
Agradecimientos - 1 Gracias
-
Modelado de cabeza humana en 3dsMax
Y que otros métodos estas usando? Poly todo poly?
-
Modelado de cabeza humana en 3dsMax
Poligono a polígono, pero algo diferente a los otros que se han publicado y trae de todo un poco. Saludos.
Última edición por JEOGIOMAR; 29-04-2008 a las 20:21
"muchos hay que no conocen su debilidad, pero otros tantos hay que no conocen su fuerza".
-
Modelado de cabeza humana en 3dsMax
Tela marinera. Gracias por tu trabajo. Para un novatorro como yo esto viene de perlas. Saludos.
-
Modelado de cabeza humana en 3dsMax
Gracias por este tutorial estoy haciéndolo, y cuando la acabe te subiré alguna fotografía, para enseñarte como ha quedado. Akabo de empezar con el 3dsMax y un tutorial tan detallado va genial para entender como modelar a partir de mallas. Muchas gracias.
-
Modelado de cabeza humana en 3dsMax
Me alegra que sea de utilidad, trate de hacerlo con tantas fotografías como la pereza me permitió. Geogiomar espero ver tu manual pronto, siempre es bueno aprender formas diferentes de modelar.
Fauster no creas yo también soy novato y se lo difícil que es aprender solo y más cuando los pocos manuales que se encuentran están en otros idiomas.
Bal_nemo espero la fotografía con ansias, parece que el manual va a dar frutos.
Bueno hablamos luego que ahora estoy viendo que tan difícil es hacer juegos en 3d si alguien sabe algo me avisa sobre todo como pasar de formato *.max a *.ACT o a *.x.