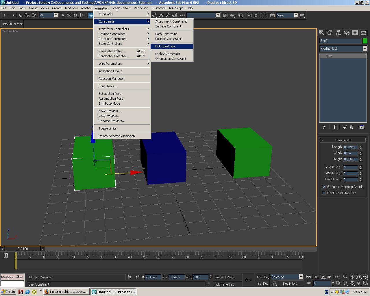
Mi pregunta es muy sencilla, y creo que se entiende ya en el título. En una animación, quiero que un objeto a esté enlazado a otro b, hasta ahí bien, pero ¿y si luego quiero que este objeto a pase a ser enlazado a otro objeto c en el transcurso de la animación?
Imaginaos, por ejemplo, una botella linkada a la mano de un bípedo y que luego esta botella pase a ser linkada a la mano de otro personaje.

Citar