Resultados 1 al 9 de 9
  1. #1
    Nivel Héroe
    Fecha de ingreso
    Apr 2006
    Mensajes
    506
    Gracias (Dadas)
    8
    Gracias (Recibidas)
    29

    Blender Problema al importar en formato -3ds en Blender

    Hola, he comprado un software para modelar casas en 3d y aplicar texturas, sencillo, pero efectivo. Una vez creado el modelo, lo exporto en.3ds (por eso lo compré) y aquí viene el problema.

    Al importarlo en Blender o en Kerkythea, ha generado muchísimos objetos (que en realidad son grupos de caras).

    La pregunta es:
    ¿Puedo agrupar en Blender esos objetos (caras) en un único objeto y que compartan material, textura (guardando el UV)?
    Ya he probado, seleccionando por material, textura, y no he conseguido hacerlo. Un saludo y gracias de antemano por la respuesta.

  2. #2
    Administrador
    Fecha de ingreso
    Apr 2002
    Mensajes
    20,969
    Gracias (Dadas)
    604
    Gracias (Recibidas)
    2248

    Problema al importar en formato -3ds en Blender

    Si tu programa para modelar casas tiene la opción de exportar o guardar cómo.obj, mejor utiliza ese formato. Te respetara la malla sin teselar y conservara el mapeado correctamente.
    Obtén enseñanza tradicional en arte y cine. Los ordenadores solo son herramientas. Ellos no pueden tomar decisiones creativas, y solo pueden crear trabajos tan buenos como tus conocimientos y tu experiencia les permita.
    Victor Navone


    Ser "animador" es un regalo que te ganas y un honor que deben adjudicarte los otros.
    Chuck Jones


    La tecnología no hace las pelí*culas, la gente las hace. No eres un animador sólo porque puedas mover un objeto del punto A al punto B. Eres alguien quien le da vida a un personaje, que es algo que el software y la tecnología no puede dar.
    John Lasseter

  3. #3
    BlenderAdicto
    Fecha de ingreso
    Dec 2004
    Mensajes
    14,487
    Gracias (Dadas)
    174
    Gracias (Recibidas)
    771

    Problema al importar en formato -3ds en Blender

    ¿Puedo agrupar en Blender esos objetos (caras) en un único objeto y que compartan material, textura (guardando el UV)?
    Puedes convertirlos a un solo objeto que comparta el material y textura, pero no creo que puedas guardar las UV.

  4. #4
    Moderador
    Fecha de ingreso
    Jul 2005
    Mensajes
    8,059
    Gracias (Dadas)
    523
    Gracias (Recibidas)
    903

    Problema al importar en formato -3ds en Blender

    Al unir objetos, las UVS se conservan, pero cada cara seguirá teniendo su material y su imagen. Creo que hay un script que te permite juntar las imágenes, busca un poco por ahí.
    ...y estaba superbueno.
    Y miré su perfil. Y vi que era amigo de Daniela. Puaf.


    Dos niñas en el parque

    no se elevará, nunca más

  5. #5
    BlenderAdicto
    Fecha de ingreso
    Dec 2004
    Mensajes
    14,487
    Gracias (Dadas)
    174
    Gracias (Recibidas)
    771

    Problema al importar en formato -3ds en Blender

    Al unir objetos, las UVS se conservan, pero cada cara seguirá teniendo su material y su imagen. Creo que hay un script que te permite juntar las imágenes, busca un poco por ahí.
    El problema es que cada material solo puede tener 16 índices.

  6. #6
    Ninja Fever
    Fecha de ingreso
    Jun 2003
    Mensajes
    12,753
    Gracias (Dadas)
    345
    Gracias (Recibidas)
    343

    Problema al importar en formato -3ds en Blender

    No sé si he entendido bien el problema, pero creo que lo que le ocurre me pasaba a mí exportando en una versión rara de vrml. Al abrirlo con otro programa, me lo había desmontado todo en caras (aunque en mi caso, estaban todas dentro del mismo objeto, sólo que separado). Dada mi situación, no era nada que no se pudiera arreglar con un remove doubles.

    Si es algo parecido, podrá juntar todas las partes que compartan el mismo material, aplicándole ese material a cualquier parte que lo hubiera duplicado, y luego a juntar esas partes con otras que tengan distinto material.

    En resumen, mucho Control + y algo de deleete material.

    En cualquier caso, suerte y ya nos contaras si has tenido éxito.

  7. #7
    Nivel Héroe
    Fecha de ingreso
    Apr 2006
    Mensajes
    506
    Gracias (Dadas)
    8
    Gracias (Recibidas)
    29

    Problema al importar en formato -3ds en Blender

    Gracias a todos por las respuestas. Shazam, sólo me permite exportar en 3d en formato.3ds (ojalá importase en (*.obj)). Caronte, he intentado seleccionar por material y por textura, pero no selecciona los que comparten ni material ni textura.

    Klópes, busqué, busqué y busqué, pero seguiré buscando, que si dices que está por ahí, ese sale.

    Caronte, ok.

    Mars Attacks, creo que es el mismo problema, así que, va a ser que no ahorra tiempo de modelado grr, (menos con Crtl+j, Crtl+j, CRT).

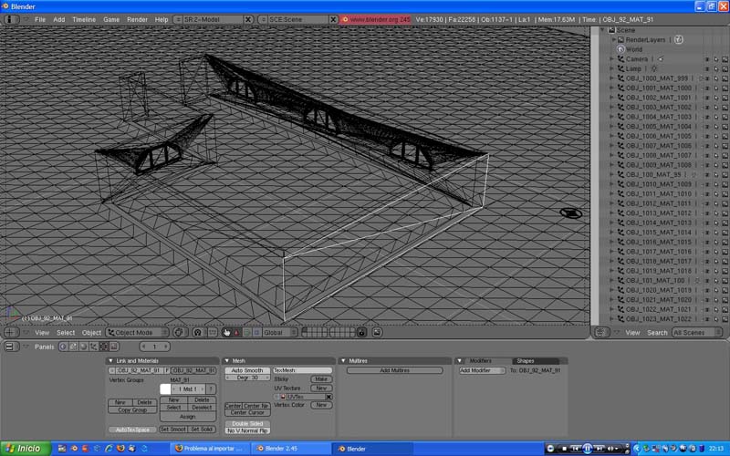
    Os subo una imagen, para que veáis lo que os quiero decir. Un saludo y gracias.
    Miniaturas adjuntas Miniaturas adjuntas Clic en la imagen para ver su versión completa. 
Nombre: 3dpoderblender.jpg 
Visitas: 743 
Tamaño: 102.2 KB 
ID: 60109  

  8. #8
    BlenderAdicto
    Fecha de ingreso
    Dec 2004
    Mensajes
    14,487
    Gracias (Dadas)
    174
    Gracias (Recibidas)
    771

    Problema al importar en formato -3ds en Blender

    Dios. Qué animalada de malla, di que programa es ese para no comprarlo nunca. ¿No había por ahí un script que importaba de SketchUp versión gratuita o lo he soñado?

  9. #9
    Nivel Héroe
    Fecha de ingreso
    Apr 2006
    Mensajes
    506
    Gracias (Dadas)
    8
    Gracias (Recibidas)
    29

    Problema al importar en formato -3ds en Blender

    Ya te digo, que no te lo compres. Se trata de arquitecto 3d de Data Becker. En cuanto al script para importar desde SketchUp, si existe (no lo soñaste), pero lamentablemente (muy lamentablemente) no importa la malla correctamente. Un saludo.

Temas similares

  1. Respuestas: 1
    Último mensaje: 08-04-2023, 12:42
  2. Respuestas: 3
    Último mensaje: 15-11-2019, 17:37
  3. Blender Problema importar ai con Blender
    Por shira en el foro Problemas con Programas
    Respuestas: 1
    Último mensaje: 24-11-2008, 20:13
  4. Blender Problema al importar Blender con con Kubuntu
    Por wimo en el foro Problemas con Programas
    Respuestas: 2
    Último mensaje: 21-04-2008, 12:25
  5. Blender Problema al importar Wings con Blender
    Por devnul en el foro Problemas con Programas
    Respuestas: 9
    Último mensaje: 11-06-2005, 21:21