Resultados 1 al 21 de 21

Dreadnought modificado

  1. #1
    Fecha de ingreso
    Sep 2005
    Mensajes
    49

    Dreadnought modificado

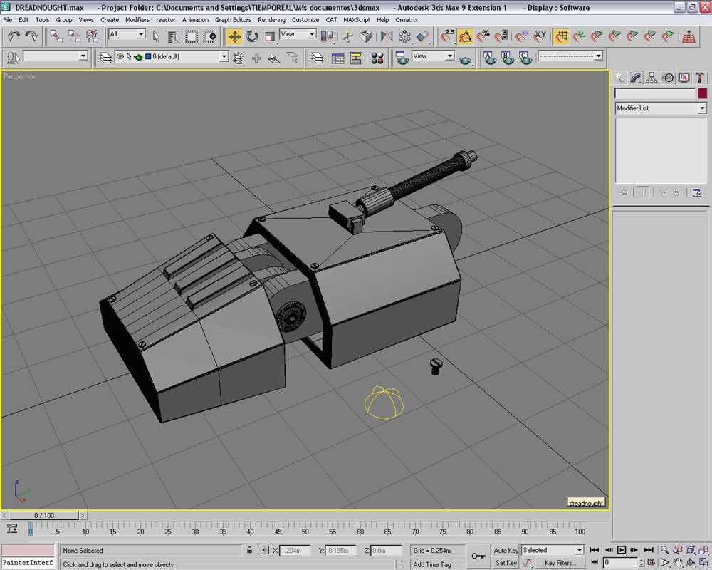
    Hola señores tengo una semana modelando un dreadnought con unas modificaciones que bocete para este personaje, aquí subos los avances de cómo va el trabajo.

    Software 3dsMax 9 Mental Ray, Adobe Photoshop.

    -- IMÁGENES ADJUNTAS --









    Miniaturas adjuntas Miniaturas adjuntas Clic en la imagen para ver su versión completa. 

Nombre: pie2.jpg 
Visitas: 70 
Tamaño: 111.2 KB 
ID: 161793   Clic en la imagen para ver su versión completa. 

Nombre: pie.jpg 
Visitas: 101 
Tamaño: 144.1 KB 
ID: 161794   Clic en la imagen para ver su versión completa. 

Nombre: testdreadnought3wire.jpg 
Visitas: 79 
Tamaño: 129.5 KB 
ID: 161795   Clic en la imagen para ver su versión completa. 

Nombre: testdreadnought8.jpg 
Visitas: 430 
Tamaño: 129.5 KB 
ID: 161796  

    Clic en la imagen para ver su versión completa. 

Nombre: test14.jpg 
Visitas: 368 
Tamaño: 29.3 KB 
ID: 161797   Clic en la imagen para ver su versión completa. 

Nombre: test15.jpg 
Visitas: 80 
Tamaño: 16.1 KB 
ID: 161798   Clic en la imagen para ver su versión completa. 

Nombre: test16.jpg 
Visitas: 84 
Tamaño: 43.9 KB 
ID: 161799   Clic en la imagen para ver su versión completa. 

Nombre: testtextura1.jpg 
Visitas: 416 
Tamaño: 43.9 KB 
ID: 161800  

    Clic en la imagen para ver su versión completa. 

Nombre: TESTNUEVOMAP.jpg 
Visitas: 90 
Tamaño: 28.4 KB 
ID: 161801   Clic en la imagen para ver su versión completa. 

Nombre: TEST NUEVO MAP.jpg 
Visitas: 143 
Tamaño: 162.8 KB 
ID: 53531  
    Última edición por 3dpoder; 12-03-2012 a las 18:58
    Cinema 4d

  2. #2
    Fecha de ingreso
    Jul 2006
    Mensajes
    241

    Dreadnought modificado

    Se ve muy bien el trabajo, felicidades.

  3. #3
    Fecha de ingreso
    Apr 2002
    Mensajes
    1,179

    Dreadnought modificado

    Que pasada. Esta genial. Los únicos comentarios que te puedo hacer son:
    -Le haría más agujeros a los tubos de escape.

    Ensuciaria más los tubos de escape ten en cuenta que por ahí sale todo el humo que suelte ese maquínorro, debería estar más oscuro, con más roña. Fíjate en el tubo de escape de cualquier coche, no brillan precisamente.

    Veo la unión de las patas con el tronco un poco endeble, pero no he visto más imágenes, así que, no sé cómo será. Saludos.

  4. #4
    Fecha de ingreso
    Mar 2007
    Mensajes
    43

    Dreadnought modificado

    Muy bueno tío a ver si consigo que el mío me quede siquiera parecido. Pero una cosa en la 4 fotografía tienes modeladas las protecciones de las piernas por que luego no se las has puesto? Creo que le darían un aspecto más robusto.

  5. #5
    Fecha de ingreso
    Jul 2007
    Mensajes
    77

    Thumbs up Dreadnought modificado

    muy bueno. Parace un mod de la 2ª guerra mundial. Coincido en que la cadera parece frágil, de momento, a ver cómo sigue.

  6. #6
    Fecha de ingreso
    Sep 2005
    Mensajes
    49

    Dreadnought modificado

    Muchas gracias por sus comentarios y si coincido con ustedes, esa unión de la cadera se ve frágil para mover tremenda base ya estoy reforzando la unión y ensuciando esos escapes, a ver si me da tiempo en el trabajo y publico nuevos avances, saludos.
    Cinema 4d

  7. #7
    Fecha de ingreso
    Sep 2005
    Mensajes
    49

    Dreadnought modificado

    Bueno bueno aquí subo una actualización de las patas y una composición.

    -- IMÁGENES ADJUNTAS --

    Miniaturas adjuntas Miniaturas adjuntas Clic en la imagen para ver su versión completa. 

Nombre: dreadpatas.jpg 
Visitas: 111 
Tamaño: 17.6 KB 
ID: 161791   Clic en la imagen para ver su versión completa. 

Nombre: composicion.jpg 
Visitas: 93 
Tamaño: 17.6 KB 
ID: 161792  
    Última edición por 3dpoder; 12-03-2012 a las 18:57
    Cinema 4d

  8. #8
    Fecha de ingreso
    Mar 2007
    Mensajes
    148

    Dreadnought modificado

    Está muy bien, me gusta mucho el brazo derecho (el de la ametralladora), también me gustan las patas, está bien detalladas.

    Las texturas, para mí magnificas, no tengo ni idea de cómo las has hecho.

    Estaría bien ver una animación del dreadnought ese disparando y moviéndose.
    La vida es una ecuación

    La web de mi grupito: http://3dfe.iespana.es

  9. #9
    Fecha de ingreso
    Sep 2005
    Mensajes
    49

    Dreadnought modificado

    Muchas gracias spartanvs me alegra que te guste el modelo, te cuento las texturas las pinte en Adobe Photoshop y mezcle en el canal Diffuse un mix con texturas pintadas, noise, Dirt etc.

    Ahora ando con el Rig a ver qué pasa.
    Cinema 4d

  10. #10
    Fecha de ingreso
    Jul 2007
    Mensajes
    255

    Dreadnought modificado

    Impresionante, Superb, eso o. O. Chau, compatriota, suerte.

  11. #11
    Fecha de ingreso
    Jun 2005
    Mensajes
    5,605

    Dreadnought modificado

    Uno de los mejores dreadnought que he visto en 3d.
    Desarrollo cortometraje "Calvito y los Bloobs"

  12. #12
    Fecha de ingreso
    Nov 2004
    Mensajes
    404

    Dreadnought modificado

    El modelo me encanta, aunque la composición de la última imagen me canta un poco, sobre todo por el blur, estando las patas completamente a foco, el suelo sobre el que pisan esas patas también tendrían que estar a foco al igual que la pared del lado, ya que están a la misma hipotética distancia de la óptica. Pero repito, el modelo guapísimo. Un saludo.

  13. #13
    Fecha de ingreso
    Jul 2006
    Mensajes
    4,154

    Dreadnought modificado

    Genial cada vez me está gustando más esto de las máquinas, para practicar las diferentes técnicas de modelado sirven increíblemente, y este quedo genial.

    Oye unas dudas, yo estoy modelando una máquina y mi idea es exactamente trabajar las texturas como las hiciste, me darías algunos consejos, más que nada para saber cómo lograr que queden bien hechas (hacer bien los mapas), yo creo que tengo toda la idea y la forma cómo hacerlas, pero viendo que eres un máster me podrías dar un empujón.
    Última edición por EdiaN; 25-07-2007 a las 22:49

  14. #14
    Fecha de ingreso
    Jul 2006
    Mensajes
    260
    Muy bueno tu robot, está lleno de detalles, te felicito, suerte.

  15. #15
    Fecha de ingreso
    Sep 2005
    Mensajes
    49

    Dreadnought modificado

    Muchas gracias a todos por sus comentarios eso da muchas ganas de seguir avanzando y practicando más y más, la composición final del robot va a ser en una toma real que estoy por grabar en estos días si dios quiere.

    Edian, bueno te cuento primero trabaje el Unwrap de cada pieza del robot para luego en el modo edit hacer un render UVS y llevarlo a Adobe Photoshop.

    Pintar las zonas de suciedad rayones oxidos etc, mesclar y editar texturas de metal que te agraden o crearlas tú mismo para darle diferentes tonos.

    Luego en 3dsmax en el canal Diffuse lo que hice fue mesclar un map mix. En el canal uno puse la textura que tenía creada en el dos puse una parecida a la primera, pero con diferentes tonos de color y en el mix amount que es el último canal puse un noise fractal ajustándolo a la forma que quería para cada pieza y que de una mezcla agradable.

    Espero te sirva Edian. Un saludo y a seguir con el rigging.

    -- IMÁGENES ADJUNTAS --

    Miniaturas adjuntas Miniaturas adjuntas Clic en la imagen para ver su versión completa. 

Nombre: map.jpg 
Visitas: 69 
Tamaño: 140.3 KB 
ID: 161785   Clic en la imagen para ver su versión completa. 

Nombre: map1.jpg 
Visitas: 350 
Tamaño: 140.3 KB 
ID: 161786  
    Última edición por 3dpoder; 12-03-2012 a las 18:53
    Cinema 4d

  16. #16
    Fecha de ingreso
    Sep 2005
    Mensajes
    49

    Dreadnought modificado

    Aquí les dejo un wire de mi modelo. Saludos.

    -- IMÁGENES ADJUNTAS --
    Miniaturas adjuntas Miniaturas adjuntas Clic en la imagen para ver su versión completa. 

Nombre: wire-2.jpg 
Visitas: 55 
Tamaño: 113.1 KB 
ID: 161848  
    Última edición por 3dpoder; 12-03-2012 a las 19:33
    Cinema 4d

  17. #17
    Fecha de ingreso
    Mar 2007
    Mensajes
    43

    Dreadnought modificado

    Cuantos polígonos tiene?

  18. #18
    Fecha de ingreso
    Sep 2005
    Mensajes
    49

    Dreadnought modificado

    Hola Insane. El modelo tiene 500.202 polígonos.
    Cinema 4d

  19. #19
    Fecha de ingreso
    Oct 2006
    Mensajes
    18

    Dreadnought modificado

    Buen trabajo. Las texturas me encantan. Acabo de abrir un tema muy parecido con otro dreadnought, pero de otro tipo bastante diferente a este. Las variaciones que has hecho me gustan, lo único que me parece un poco raro es que parece demasiado ancho, como aplastado, pero me encanta por el resto.
    Ánimo y buen trabajo.

  20. #20
    Fecha de ingreso
    Apr 2004
    Mensajes
    746

    3dsmax 3dmani@cos

    Muy bueno el robot, me hace mucha gracia que tenga las patas delgaditas, da la sensación que se va a caer. Buen trabajo. Saludos.
    "Recuerda que la mejor herramienta de tu software 3D eres TU mismo y que la creatividad viene del conocimiento, no de la reproducción ni de la copia."

    ----------------------------------------------------

  21. #21
    Fecha de ingreso
    May 2007
    Mensajes
    2,595

    Dreadnought modificado

    Excelente trabajo, me gustó mucho.
    -------------------------------------------------
    Todo lo que hagamos hoy tiene eco en la eternidad
    -------------------------------------------------

Temas similares

  1. Hardware Equipo PCcom modificado
    Por Arapajoe en el foro Hardware
    Respuestas: 12
    : 11-12-2019, 17:48
  2. Atardecer modificado
    Por susipol en el foro Trabajos Finalizados
    Respuestas: 14
    : 02-02-2010, 15:36
  3. M1 Abrams modificado
    Por Rabidsquirrel! en el foro Trabajos Finalizados
    Respuestas: 2
    : 26-06-2009, 00:59
  4. Estar depto modificado
    Por susipol en el foro Trabajos Finalizados
    Respuestas: 13
    : 21-02-2009, 13:19
  5. Auti TT modificado
    Por alejito en el foro Trabajos Finalizados
    Respuestas: 7
    : 19-01-2005, 12:44