Página 1 de 16 12311 ... ÚltimoÚltimo
Resultados 1 al 10 de 156

Tema: Manual de animación de un personaje humano para principiantes

  1. #1
    libre pensador
    Fecha de ingreso
    Jun 2007
    Mensajes
    1,386
    Gracias (Dadas)
    70
    Gracias (Recibidas)
    228

    Manual de animación de un personaje humano para principiantes

    En vista de que el solo pensar en animar desanima a la mayoría de las personas por la gran complejidad de muchos conceptos, hice un tutorial que les abrirá una brecha en el camino, siguiendo este manual, serán capaces de animar a un personaje, ponerlo a correr, subir escaleras, saltar, y en fin hasta realizar sus propias producciones, quien quita que más adelante realicemos un trabajo en conjunto, este tutorial viene acompañado con unos archivos bip, para que puedan incluirlos en sus animaciones bípedas, lástima que no los pude incluir todos porque pesaban casi una giga. Si después de seguir el tutorial no entienden algo no duden en dejar su comentario por aquí que con gusto los ayudare, y de todas formas, si les sirve de algo dejen su opinión, con la cual se verá recompensado mi esfuerzo.

    Al final del mismo pueden encontrar el archivo adjunto con toda esta información en formato pdf.
    Siguiendo con el estilo de mis tutoriales, animare un personaje, señalando todos los pasos y mostrando las respectivas herramientas, el proceso de la animación es muy largo y tiene miles de variantes, algo tan complejo no se podría abarcar en un solo tutorial, por lo tanto aquí nos abriremos una brecha por este enmarañado bosque de la animación en 3d, ya después cada persona ira ramificando sus conocimientos por dónde más le llame la atención.

    Lo primero que tenemos que hacer es conseguirnos el personaje para animar, si ya sabes modelar inténtalo hacer tú mismo, es importante que la figura humana sea modelada con los brazos y las piernas totalmente extendidos y en posición de cruz para poderle asignar más fácilmente un esqueleto, también pueden descargarlo de internet, en este tutorial utilizare el modelo final del piloto, que viene incluido en la sección de tutoriales del programa 3ds Max, es un modelo con muchas imperfecciones y tendremos que editarlo un poco, tiene la ventaja de que está formado relativamente por pocos polígonos y nos correrá fácilmente en cualquier ordenador, para los que tengan una máquina potente les recomiendo el modelo de kaliman que incluyo en los archivos adjuntos de este manual, es un modelo muy detallado, pero muy pesado para animar, le puse kaliman en honor de un héroe de mi infancia.

    Clic en la imagen para ver su versión completa. 
Nombre: manual-animar-personaje-humano-1.jpg 
Visitas: 184 
Tamaño: 15.5 KB 
ID: 232214

    Para los que no tengan máquinas potentes, les recomiendo que trabajen con el soldier_compleete, para encontrarlo nos vamos a file<open y navegaremos hasta encontrarlo y abrirlo como se muestra en la siguiente imagen.

    Clic en la imagen para ver su versión completa. 
Nombre: manual-animar-personaje-humano-2.jpg 
Visitas: 183 
Tamaño: 30.7 KB 
ID: 232215

    Hay tenemos nuestro personaje, pero con los planos de fondo que sirvieron de guía para el modelado, ya no hacen falta así que, los seleccionaremos para eliminarlos, como estos planos están congelados para que no se puedan manipular haremos clic derecho en la vista y en el menú que se nos despliega escogeremos unfreeze all, ya después los podremos eliminar.

    Nuestro modelo está compuesto por varias partes que se pueden manipular por aparte para darle diferentes texturas, pero nosotros lo convertiremos en un solo objeto, más adelante con multisubobjeto le podremos agregar materiales.

    Clic en la imagen para ver su versión completa. 
Nombre: manual-animar-personaje-humano-3.jpg 
Visitas: 181 
Tamaño: 11.5 KB 
ID: 232216

    Seleccionemos un brazo y nos vamos a crear<geometría<compound objects<bolean y apretamos en el botón pik operand b y seleccionamos otra parte del cuerpo, ya estás formaran un solo objeto, de la misma forma continúe seleccionando las otras partes hasta que ya solamente tengamos un solo objeto.

    Clic en la imagen para ver su versión completa. 
Nombre: manual-animar-personaje-humano-4.jpg 
Visitas: 193 
Tamaño: 18.0 KB 
ID: 232217

    Es importante que tengamos activada la opción de unión en los parámetros.

    Clic en la imagen para ver su versión completa. 
Nombre: manual-animar-personaje-humano-5.jpg 
Visitas: 993 
Tamaño: 5.5 KB 
ID: 232218

    Si lo hicimos bien se debería ver así.

    Clic en la imagen para ver su versión completa. 
Nombre: manual-animar-personaje-humano-6.jpg 
Visitas: 177 
Tamaño: 6.2 KB 
ID: 232219

    Ahora teniendo nuestro modelo seleccionado le damos clip derecho en la vista y escogemos la opción freeze selection, de esta forma nos aseguramos de que al asignarle el esqueleto y manipularlo para que se acomoden a la forma de nuestro personaje, no manipulemos este último por error.

    Clic en la imagen para ver su versión completa. 
Nombre: manual-animar-personaje-humano-7.jpg 
Visitas: 173 
Tamaño: 9.8 KB 
ID: 232220

    Ahora vamos a agregarle el esqueleto, 3ds Max ya trae esqueletos con forma humana que nos facilitan el trabajo y nos ahorra el tener que hacer hueso por hueso y nombrarlos, este esqueleto se llama Biped y viene con una serie de parámetros y opciones para poder hacer la animación de personajes humanos.

    Nos vamos a create <systems<standard<Biped y en la vista frontal hacemos clip en medio de los dos pies y sin soltarlo arrastramos a la altura de la cabeza.

    Clic en la imagen para ver su versión completa. 
Nombre: manual-animar-personaje-humano-8.jpg 
Visitas: 194 
Tamaño: 15.2 KB 
ID: 232221

    Para ayudar en el modelado y acomodo de las formas del Biped, convirtamoslo en un hombre, si estuviéramos trabajando con el modelo de una mujer, también tendríamos la respectiva opción.

    Clic en la imagen para ver su versión completa. 
Nombre: manual-animar-personaje-humano-9.jpg 
Visitas: 176 
Tamaño: 17.2 KB 
ID: 232222 Clic en la imagen para ver su versión completa. 
Nombre: manual-animar-personaje-humano-10.jpg 
Visitas: 184 
Tamaño: 20.7 KB 
ID: 232223

    Como ven, le cambiamos el nombre por bip_piloto, en body type escogimos male, también se pueden ver una serie de parámetros donde podemos escoger el número de articulaciones, costillas, dedos, falanges, etc.

    Si queremos seleccionar hueso por hueso, nos podríamos ir a seleccionar por nombre y encontraremos la lista de todas las partes, también el esqueleto entero que nombramos bip_piloto, el modelo no aparece en la lista por que lo tenemos congelado y no se puede seleccionar.

    Clic en la imagen para ver su versión completa. 
Nombre: manual-animar-personaje-humano-11.jpg 
Visitas: 202 
Tamaño: 34.7 KB 
ID: 232224

    Ahora con nuestro Biped seleccionado nos vamos a motions<parameters. En la sección Biped escogemos figure mode, que es el muñeco que aparece en primer lugar, con esto podremos empezar a acomodar nuestro Biped para que se amolde al cuerpo.

    Clic en la imagen para ver su versión completa. 
Nombre: manual-animar-personaje-humano-12.jpg 
Visitas: 174 
Tamaño: 10.5 KB 
ID: 232225

    Ahora con el botón de rotar seleccionaremos el antebrazo y lo acomodaremos como el brazo del modelo, seguidamente apretaremos el botón de simetría del esqueleto para que se seleccione exactamente el otro antebrazo para también rotarlo.

    Clic en la imagen para ver su versión completa. 
Nombre: manual-animar-personaje-humano-13.jpg 
Visitas: 177 
Tamaño: 15.5 KB 
ID: 232226

    Con el botón de mover acomodaremos los pies, se debe estar viendo así.

    Clic en la imagen para ver su versión completa. 
Nombre: manual-animar-personaje-humano-14.jpg 
Visitas: 177 
Tamaño: 19.1 KB 
ID: 232227

    Ahora con los botones de mover, rotar y escalar no uniformemente empezamos a amoldar nuestro Biped para que se acomode al cuerpo, cuando modifiquemos una extremidades importante presionar el botón de simetría para que los cambios surtan efecto en la extremidad opuesta, después de un par de minutos deberemos tener algo parecido a esto.

    Clic en la imagen para ver su versión completa. 
Nombre: manual-animar-personaje-humano-15.jpg 
Visitas: 188 
Tamaño: 9.6 KB 
ID: 232228

    Hacemos lo mismo en la vista superior e izquierda.

    Clic en la imagen para ver su versión completa. 
Nombre: manual-animar-personaje-humano-16.jpg 
Visitas: 173 
Tamaño: 13.5 KB 
ID: 232229

    Si nos fijamos bien en nuestro personaje, veremos que tiene los antebrazos muy cortos, corrijamos ese problema antes de seguir modelando nuestro Biped, para esto lo descongelaremos y lo convertiremos en un editable Mesh para luego en el sub‐objeto vertex elegir todos los vértices a partir del vises y moverlos aproximadamente 15 cm.

    Clic en la imagen para ver su versión completa. 
Nombre: manual-animar-personaje-humano-17.jpg 
Visitas: 177 
Tamaño: 8.1 KB 
ID: 232230

    Lo movemos sobre el eje x.

    Clic en la imagen para ver su versión completa. 
Nombre: manual-animar-personaje-humano-18.jpg 
Visitas: 178 
Tamaño: 10.0 KB 
ID: 232231

    Esto es importante corregirlo porque si no en el momento de animar nuestro personaje, los brazos no se verían para nada naturales, después de esto podemos volver a seleccionar nuestro Biped para seguirlo amoldando al modelo en el panel motions, recuerden volver a congelar este último.

    En la vista superior le acomodaremos las manos y los dedos.

    Después de acomodar nuestra mano, nos damos cuenta que solo hay un dedo de una sola falange.

    Clic en la imagen para ver su versión completa. 
Nombre: manual-animar-personaje-humano-19.jpg 
Visitas: 186 
Tamaño: 7.4 KB 
ID: 232232

    Para que surjan los dedos, nos vamos a parámetros y en fingers le damos un valor de 5, para 5 dedos y en finger links, un valor de 3, para tres falanges por dedo.

    Clic en la imagen para ver su versión completa. 
Nombre: manual-animar-personaje-humano-20.jpg 
Visitas: 184 
Tamaño: 16.8 KB 
ID: 232233

    Procedemos a acomodarlos.

    Clic en la imagen para ver su versión completa. 
Nombre: manual-animar-personaje-humano-21.jpg 
Visitas: 173 
Tamaño: 13.9 KB 
ID: 232234

    Si queremos también le podremos dar 5 dedos a los pies, pero no hay necesidad de acomodarlos bien porque van dentro de las botas del piloto.

    Clic en la imagen para ver su versión completa. 
Nombre: manual-animar-personaje-humano-22.jpg 
Visitas: 181 
Tamaño: 11.3 KB 
ID: 232235

    Si nos fijamos bien en la vista lateral, la cabeza tiene mucho que acomodarse, no bastaría simplemente con rotarla escalarla y moverla, la seleccionaremos, le daremos clip derecho y la convertiremos en una editable Mesh para con el subobjeto vertex seleccionado, empezar a acomodar los vértices en la vista frontal y lateral.

    Clic en la imagen para ver su versión completa. 
Nombre: manual-animar-personaje-humano-23.jpg 
Visitas: 188 
Tamaño: 26.5 KB 
ID: 232236

    Como no haremos una animación de las facciones y gestos de la cara, no hace falta que acomodemos los vértices perfectamente, simplemente tratemos de abarque toda la cabeza, incluyendo el casco.

    Clic en la imagen para ver su versión completa. 
Nombre: manual-animar-personaje-humano-24.jpg 
Visitas: 175 
Tamaño: 21.7 KB 
ID: 232237

    Con kaliman se vería así.

    Clic en la imagen para ver su versión completa. 
Nombre: manual-animar-personaje-humano-25.jpg 
Visitas: 181 
Tamaño: 17.9 KB 
ID: 232238

    Sigamos editando otras partes del cuerpo, convirtiéndolas en editable Mesh, para tratar de que cubran gran parte de la superficie de nuestro modelo. Hay que procurar que cuando trabajemos con los otros huesos en el modo de editable Mesh, no modificar las articulaciones ya que se podría perder el balanceo natural del cuerpo.

    Clic en la imagen para ver su versión completa. 
Nombre: manual-animar-personaje-humano-26.jpg 
Visitas: 178 
Tamaño: 6.7 KB 
ID: 232239

    Después de este punto ya podemos desbloquear nuestro modelo para seleccionarlo y poder relacionarlo con el esqueleto, para eso le damos clip derecho en la vista y seleccionamos unfreeze all, resultaría muy difícil seleccionar entre tantos huesos, por eso nos vamos a seleccionarlo por nombre.

    Clic en la imagen para ver su versión completa. 
Nombre: manual-animar-personaje-humano-27.jpg 
Visitas: 187 
Tamaño: 6.8 KB 
ID: 232240

    En el panel modificar, desplegamos la lista de modificadores y escogemos Physique.

    Clic en la imagen para ver su versión completa. 
Nombre: manual-animar-personaje-humano-28.jpg 
Visitas: 954 
Tamaño: 4.2 KB 
ID: 232241

    Apretamos en attach todo node que es el muñeco mostrado abajo.

    Nombre:  manual-animar-personaje-humano-29.jpg
Visitas: 955
Tamaño: 2.0 KB

    Volvemos a seleccionar por nombre y escogemos nuestro esqueleto.

    Clic en la imagen para ver su versión completa. 
Nombre: manual-animar-personaje-humano-30.jpg 
Visitas: 195 
Tamaño: 10.3 KB 
ID: 232243

    Apretamos en pick.

    Clic en la imagen para ver su versión completa. 
Nombre: manual-animar-personaje-humano-31.jpg 
Visitas: 172 
Tamaño: 4.9 KB 
ID: 232244

    Nos sale un panel en el que apretaremos initialize

    Clic en la imagen para ver su versión completa. 
Nombre: manual-animar-personaje-humano-32.jpg 
Visitas: 186 
Tamaño: 17.1 KB 
ID: 232245

    Ya quedo relacionado el esqueleto con nuestro modelo, no obstante, deberemos verificar que cada enlace nos cubra los vértices correspondientes.

    Clic en la imagen para ver su versión completa. 
Nombre: manual-animar-personaje-humano-33.jpg 
Visitas: 195 
Tamaño: 18.5 KB 
ID: 232246

    Los enlace son esas pequeñas flechas amarillas que están conectadas a su vez por una línea. Seleccionemos el enlace se ve en toda la frente, debe de cambiar a color rojo.

    Clic en la imagen para ver su versión completa. 
Nombre: manual-animar-personaje-humano-34.jpg 
Visitas: 176 
Tamaño: 11.7 KB 
ID: 232247


    Escogemos el sub‐objeto envelope y veremos que nos surgen dos campos, debemos fijarnos en todas las vistas que abarque todos los vértices de la cabeza, ya que si se quedará alguno sin ser contenido por este campo, en el momento de la animación no acompañaría al cuerpo y se quedaría estático.

    Si necesitamos acomodar un campo de estos, nos vamos a envelope parameters y en radial scale, le damos un diámetro, parent overlap y child overlap nos sirven para correrlo hacía el enlace anterior o el posterior.

    Nombre:  manual-animar-personaje-humano-35.jpg
Visitas: 947
Tamaño: 5.9 KB Clic en la imagen para ver su versión completa. 
Nombre: manual-animar-personaje-humano-36.jpg 
Visitas: 189 
Tamaño: 11.9 KB 
ID: 232249

    Con las flechas de selection level vamos pasando de enlace en enlace en un orden, y nos fijamos que estén contenidos todos los vértices, especialmente hay que poner cuidado con los vértices de los dedos ya que normalmente con los otros enlace no tendremos problemas si acomodamos bien desde un principio nuestra estructura de huesos.

    Clic en la imagen para ver su versión completa. 
Nombre: manual-animar-personaje-humano-37.jpg 
Visitas: 176 
Tamaño: 7.7 KB 
ID: 232250

    Después de este proceso de verificación, en seleccionar por nombre, seleccionamos nuestro Biped y nos vamos a motions<parameters y desactivamos el muñeco de figure mode, ya podemos seleccionar los huesos de las extremidades para moverlos y nos daremos cuenta que el cuerpo de nuestro modelo sigue, si en algún momento se nos queda un vértice desconectado del cuerpo, seleccionamos el modelo y volvemos a repetir el proceso con el modificador Physique en los lugares donde estuvieren estos vértices.

    Clic en la imagen para ver su versión completa. 
Nombre: manual-animar-personaje-humano-38.jpg 
Visitas: 190 
Tamaño: 26.3 KB 
ID: 232251

    Aparentemente no hemos tenido problemas, todos los vértices seguirán al cuerpo, esto lo comprobaremos seleccionando el Biped por nombre y moviéndolo, si nuestro modelo siguió, están bien relacionados.

    Hagamos otra comprobación, seleccionamos nuestro modelo por el nombre.

    Clic en la imagen para ver su versión completa. 
Nombre: manual-animar-personaje-humano-39.jpg 
Visitas: 178 
Tamaño: 12.4 KB 
ID: 232252

    En el panel display seleccionamos hide unselected, con esto se nos esconde nuestro Biped, con esto nos daremos cuenta si en algunos lugares se produjeron deformaciones en la malla al realizar el movimiento de los enlace de los brazos, en la siguiente imagen se aprecia que los laterales del tórax, así como los bises fueron deformados, esto se debe a que el campo que abarca el brazo interfiere con la malla del tronco y viceversa.

    Clic en la imagen para ver su versión completa. 
Nombre: manual-animar-personaje-humano-40.jpg 
Visitas: 207 
Tamaño: 19.2 KB 
ID: 232253


    Para corregir este problema, nos vamos al panel modificar, escogemos el sub‐objeto enlace y escogemos uno a uno los enlaces señalados en la imagen para irlos modificando.

    Clic en la imagen para ver su versión completa. 
Nombre: manual-animar-personaje-humano-41.jpg 
Visitas: 166 
Tamaño: 10.8 KB 
ID: 232254

    En el sub‐objeto envelope, nos vamos a radial scale para reducir el radio de incidencia.

    Clic en la imagen para ver su versión completa. 
Nombre: manual-animar-personaje-humano-42.jpg 
Visitas: 190 
Tamaño: 24.7 KB 
ID: 232255

    Hacemos, lo mismo con todos los enlaces que tienen problemas.

    Clic en la imagen para ver su versión completa. 
Nombre: manual-animar-personaje-humano-43.jpg 
Visitas: 179 
Tamaño: 16.9 KB 
ID: 232256

    Ya después de comprobar que no tenemos más problemas, podemos pasar al trabajo de la animación.

    Existen dos métodos principales de animación, el footsteps method que consiste en crear una serie de huellas, estas huellas se pueden modificar y darles un recorrido, acomodarlos como en las clases de baile donde había unos pasos en el suelo que debíamos seguir. El otro método principal es el freeform method con el cual podemos animar de forma libre saltos, caídas movimientos más complicados etc. Estas animaciones se pueden combinar en cualquier momento dado que con el método footsteps solo se le hacinan unas posiciones a los pies y cualquier movimiento de la cintura hacia arriba lo tendremos que editar.

    Le asigne algunos materiales sencillos para mejorar el aspecto de nuestro modelo.

    Clic en la imagen para ver su versión completa. 
Nombre: manual-animar-personaje-humano-44.jpg 
Visitas: 178 
Tamaño: 28.6 KB 
ID: 232257

    Empecemos animando por el footsteps method, como todavía tenemos oculto nuestro Biped, nos vamos al panel display y le damos a unhide all, luego en seleccionar por nombre lo escogemos.

    Clic en la imagen para ver su versión completa. 
Nombre: manual-animar-personaje-humano-45.jpg 
Visitas: 189 
Tamaño: 27.9 KB 
ID: 232258

    Nos vamos al panel motions y escogemos el footsteps mode que son ese par de huellas juntas resaltadas en la gráfica, en el fotstep creation, encontraremos tres posibilidades walk, rum y Jump, caminar, correr y saltar escogemos inicialmente caminar y apretamos en el botón de create múltiple footsteps nos surgirá un menú donde podremos escoger el número de pasos, con que pie se arranca el movimiento, la velocidad y la distancia recorrida en los pasos, por el momento solo variaremos el número de huellas, por ejemplo, pongamos 13.

    Clic en la imagen para ver su versión completa. 
Nombre: manual-animar-personaje-humano-46.jpg 
Visitas: 181 
Tamaño: 35.7 KB 
ID: 232259

    Con eso nos surgirán 13 huellas numeradas del 0 al 12.

    Clic en la imagen para ver su versión completa. 
Nombre: manual-animar-personaje-humano-47.jpg 
Visitas: 181 
Tamaño: 5.2 KB 
ID: 232260

    Estas huellas las podemos mover y modificar, manejando varios parámetros, en la imagen le moví los parámetros bend y scale.

    Clic en la imagen para ver su versión completa. 
Nombre: manual-animar-personaje-humano-48.jpg 
Visitas: 172 
Tamaño: 13.6 KB 
ID: 232261

    Como ven el recorrido de las huellas se encorvo y los pasos se hicieron más cortos, pero sigamos como la teníamos antes, vamos a seleccionar el cuerpo de nuestro modelo, el bip_piloto y el bip‐piloto footsteps, el resto de huesos los ocultamos con hide unselected, volvemos al panel motions y seleccionamos el modo footsteps y apretamos en create keys for inactive footsteps, que es el botón que está resaltado en la imagen, con esto se nos crearan unos keys de animación en la barra de desplazamiento y serán asignados a nuestras huellas.

    Clic en la imagen para ver su versión completa. 
Nombre: manual-animar-personaje-humano-49.gif 
Visitas: 179 
Tamaño: 9.8 KB 
ID: 232262

    Le damos al botón de play para que arranque la animación de nuestro personaje, en la escena de abajo kaliman se tapa su desnudez.

    Clic en la imagen para ver su versión completa. 
Nombre: manual-animar-personaje-humano-50.jpg 
Visitas: 173 
Tamaño: 8.5 KB 
ID: 232263 Clic en la imagen para ver su versión completa. 
Nombre: manual-animar-personaje-humano-51.jpg 
Visitas: 181 
Tamaño: 22.9 KB 
ID: 232264

    Como ven nuestro personaje se empieza a mover siguiendo el recorrido de las huellas, si se fijan bien entre los dos pies del personaje hay un círculo que siempre lo acompaña, este círculo hace referencia al centro de masa, si lo movemos hacia adelante, el personaje camina inclinado hacia adelante, por ejemplo, cuando esta empujando un carro, si lo ponemos atrás, caminara como si lo estuvieran empujando. Si des ocultamos todos los huesos del Biped podremos ver otro tipo de animación apretando en el botón Biped playback, esta animación podría ser útil en caso de animar muchos personajes, y no quisiéramos que se ralentizara nuestro equipo.

    Clic en la imagen para ver su versión completa. 
Nombre: manual-animar-personaje-humano-52.jpg 
Visitas: 185 
Tamaño: 12.9 KB 
ID: 232265

    Por el momento nuestro personaje camina con un pequeño balanceo de los brazos, para darle un balanceo más natural movemos la barra de desplazamiento de los keys hasta el primer paso, apretamos el botón de auto key para empezar a acomodar los huesos del brazo, en la vista lateral seleccionamos un antebrazo, si la pierna que le corresponde esta adelantada, entonces rotaremos este hacia atrás, seleccionamos el otro brazo y lo rotamos hacia adelante, ya que la pierna correspondiente estará atrasada, es muy fácil saber cuáles extremidades se corresponden, porque siempre estarán del mismo color.

    Clic en la imagen para ver su versión completa. 
Nombre: manual-animar-personaje-humano-53.jpg 
Visitas: 190 
Tamaño: 19.0 KB 
ID: 232266

    En la vista frontal giramos levemente los brazos hacia afuera.

    Clic en la imagen para ver su versión completa. 
Nombre: manual-animar-personaje-humano-54.jpg 
Visitas: 181 
Tamaño: 12.5 KB 
ID: 232267

    Movemos la barra deslizadora hasta el siguiente paso, es la que está resaltada en azul, volvemos a hacer la operación que hicimos con el primer paso, pero invirtiendo la posición de los brazos, en la imagen inferior se aprecia el primer recuadro rojo corresponde al primer paso y un frame adelante el punto donde editamos la posición de los brazos, en el otro recuadro rojo corresponde al paso que estamos editando en este momento y el resto de círculos corresponden con los pasos que seguiremos editando.

    Clic en la imagen para ver su versión completa. 
Nombre: manual-animar-personaje-humano-55.jpg 
Visitas: 177 
Tamaño: 20.1 KB 
ID: 232268

    Después de terminar apretamos de nuevo auto key, es un trabajo lento, pero más adelante veremos unas ayudas.

    Clic en la imagen para ver su versión completa. 
Nombre: manual-animar-personaje-humano-56.jpg 
Visitas: 181 
Tamaño: 9.4 KB 
ID: 232269

    Si no queremos que se visualicen las huellas enumeradas, desplegamos la ventana de Modes and Display para apretar el botón de show footsteps and number y lo cambiamos por el de hide footsteps.

    Nombre:  manual-animar-personaje-humano-57.jpg
Visitas: 905
Tamaño: 3.7 KB

    Ya no se verán los pasos.

    Clic en la imagen para ver su versión completa. 
Nombre: manual-animar-personaje-humano-58.jpg 
Visitas: 176 
Tamaño: 10.8 KB 
ID: 232271

    Podemos guardar esta animación con el botón de save file de esta forma la podremos utilizar en otro momento para añadirle poses, u otra animación, quedará guardada como un Biped file (*. Bip).

    Clic en la imagen para ver su versión completa. 
Nombre: manual-animar-personaje-humano-59.jpg 
Visitas: 173 
Tamaño: 26.8 KB 
ID: 232272

    Los archivos Biped contienen información de posturas y animaciones de Biped, en nuestro caso contendrá la información de los movimientos que le aplicamos a nuestro Biped, para abrir un archivo Biped, tenemos que tener en escena un Biped, hagan el siguiente ejercicio, en el menú file clic en save as, para que guarden lo que llevan trabajado hasta el momento con un nombre, luego presionan las teclas Control + N para abrir una escena nueva, crearemos un Biped create<system<Biped, y luego iremos al panel motion y con open file abriremos algún archivo bip de los que incluyo con este tutorial.

    Clic en la imagen para ver su versión completa. 
Nombre: manual-animar-personaje-humano-60.jpg 
Visitas: 191 
Tamaño: 23.3 KB 
ID: 232273

    Como ven, nuestro Biped asume la postura del frame 0 y si le damos al botón play reproducirá la animación, si tuviéramos a nuestro personaje con el Biped seleccionado, estos movimientos los adoptaría.

    Volvamos al menú file< open file para abrir el archivo que guardamos anteriormente. Y apliquemos algunos de los archivos bip incluidos con este tutorial.

    Me imagino que habrán gozado un poco ensayando las animaciones, ahora les voy a tratar de mostrar las ayudas a la animación que les indique anteriormente, cuando caminamos o nos movemos hay posturas o posturas que se repiten, simétricamente también se pueden repetir, 3ds Max nos ahorra el trabajo de tener que estar acomodando el Biped cada vez que tengamos que reproducir una posición que ya habíamos logrado.

    Vamos a ocultar nuestro modelo, en el panel system apretamos en hide by name, para seleccionarlo.

    Volvemos al panel motion para mostrarles cómo trabajar con algunas poses, hay que tener en cuenta que las posturas se aplican solamente apartes del esqueleto, por lo que para nosotros es mejor trabajar con posturas completas, fijémonos que en el ut Biped todas las opciones estén desatibadas, le damos al botón create collection para empezar a trabajar en una colección de poses, pero antes de empezar a trabajar con nuestras posturas demos una ligera explicación del panel copy/paste.

    En lo que tengo señalado con el recuadro azul se nos indica con la colección de posturas que estamos trabajando.

    En el recuadro rojo encontramos en este orden, el botón de create collection, lo tenemos que apretar para crear una colección de posturas, posturas y movimientos, el botón de load collection que nos servirá para abrir una colección que ya hayamos guardado, o tengamos en nuestro equipo, con este botón guardaremos la colección que hemos creado, este botón nos servirá para borrar la colección actual, este nos sirve para borrar todas las colecciones, este nos sirve para escoger entre dos formas de cargar los archivos.

    En el recuadro verde está el botón posture que nos sirve para trabajar posturas independientes de cada hueso, el botón postura que nos sirve para trabajar una postura de todo el Biped, y el botón track con el que podemos trabajar con una corta animación.

    En el recuadro negro, estos botones cambian según si estamos en posture, pose o track pero las funciones son las mismas, como en la imagen esta en modo pose, lo ilustrare por ese lado.
    Este botón pega la pose actual en la colección, este botón sirve para que nuestro
    biped tome la pose que se visualiza en la ventana inferior, este botón sirve para que nuestro biped asuma la pose opuesta a la que se está visualizando, si la deseamos pegar en la colección apretamos el primer botón. Los otros dos botones sirven para borrar la pose actual o todas las poses respectivamente.
    En el recuadro azul claro está la ventana donde se visualizan las poses y la casilla donde se pueden seleccionar según la colección que tengamos abierta.

    Clic en la imagen para ver su versión completa. 
Nombre: manual-animar-personaje-humano-61.gif 
Visitas: 178 
Tamaño: 25.2 KB 
ID: 232274

    Ahora con esta breve introducción del panel copy/paste volvamos a hacer la animación anterior pero ahora nuestro personaje lo haremos subiendo unas escalas, para eso con el biped seleccionado volvemos al modo footstep y apretamos en walk, después en create multiple footsteps.
    Creemos aproximadamente 10 huellas, si todavía teníamos en escena las huellas creadas anteriormente, las seleccionamos para borrarlas con el botón footsteps delete Nombre:  image157.jpg
Visitas: 900
Tamaño: 449 Bytes
    Es importante tener la opción altérnate activada para evitar que nuestro biped se desplace saltando en un solo pie, en actual stride length le damos la distancia que hay entre paso y paso y con actual stride height le damos la elevación entre paso y paso, démosle los valores que se ven en la imagen.

    Clic en la imagen para ver su versión completa. 
Nombre: image159.jpg 
Visitas: 180 
Tamaño: 32.3 KB 
ID: 232315

    Después le damos a este botón Nombre:  image161.jpg
Visitas: 899
Tamaño: 747 Bytes para que se nos calculen los pasos y le damos a play.

    Clic en la imagen para ver su versión completa. 
Nombre: image163.jpg 
Visitas: 191 
Tamaño: 4.3 KB 
ID: 232276

    Para que se vea más vistoso démosle unas escaleras, para eso vamos al panel create<geometría< stairs<straght stair y en la vista top delante de nuestro modelo creamos una escalera.

    Clic en la imagen para ver su versión completa. 
Nombre: image165.jpg 
Visitas: 901 
Tamaño: 8.2 KB 
ID: 232277

    Le daremos los valores que se señalan en la imagen y la ubicaremos, en la posición mostrada.

    Clic en la imagen para ver su versión completa. 
Nombre: image167.jpg 
Visitas: 187 
Tamaño: 19.7 KB 
ID: 232279

    Si nos fijamos bien en el último paso, el pie prácticamente atraviesa la estructura de las escalas, para corregir esto crearemos otra huella con este botón Nombre:  image169.jpg
Visitas: 891
Tamaño: 851 Bytes, teniendo accionado el botón autogrid Nombre:  image171.jpg
Visitas: 888
Tamaño: 809 Bytes, con esto la huella se creará en la superficie asignada, si este botón no está visible, le daremos clip derecho en algún lugar desocupado de la barra de herramientas y entre las opciones escogemos Extras.

    Clic en la imagen para ver su versión completa. 
Nombre: image173.jpg 
Visitas: 184 
Tamaño: 26.6 KB 
ID: 232281

    Nos debe quedar así.

    Clic en la imagen para ver su versión completa. 
Nombre: image175.jpg 
Visitas: 181 
Tamaño: 19.5 KB 
ID: 232282

    En la vista izquierda comencemos a editar algunos pasos, comenzamos por desplazar la barra deslizadora hasta el frame 0, apretamos el botón de autokey, empezamos a desplazar la barra hasta el momento en que se asiente completamente la planta del pie en el primer escalón, en bend links oprimimos el primer botón, para con la herramienta de rotar, acomodar los brazos en la posición de la imagen, luego apretamos los botones de create colletion<pose<copy pose.

    Clic en la imagen para ver su versión completa. 
Nombre: image177.jpg 
Visitas: 177 
Tamaño: 24.6 KB 
ID: 232283

    Se nos genera la primer pose de nuestra colección que si queremos la podemos llamar con otro nombre para identificarlo más adelante.

    Clic en la imagen para ver su versión completa. 
Nombre: image179.jpg 
Visitas: 895 
Tamaño: 4.2 KB 
ID: 232284

    Normalmente este primer paso hubiera necesitado más capturas de poses, pero en este ejercicio lo que mostrare es como se clonan las poses así como las poses opuestas.
    Desplacémonos la barra hasta que nuestro modelo asiente el pie en el segundo escalón, luego oprimimos el botón paste pose opposite, y automáticamente nuestro personaje adata la posición opuesta a la pose que se visualiza en la pequeña ventana.

    Clic en la imagen para ver su versión completa. 
Nombre: image181.jpg 
Visitas: 178 
Tamaño: 19.3 KB 
ID: 232285

    Seguimos trabajando así por el resto de escalones, alternando entre paste pose y paste pose opposite, al terminar desactivamos el botón autokey y le damos al de play para ver cómo nos quedó.

    Para el siguiente ejercicio creemos una superficie en la vista superior con un plano, por donde nuestro personaje podrá hacer una demostración física, seamos generosos con la superficie ya que necesitamos espacio.

    Clic en la imagen para ver su versión completa. 
Nombre: image183.jpg 
Visitas: 182 
Tamaño: 19.2 KB 
ID: 232286

    Como este modelo es un militar seguro será capaz de saltar al final de la escalera, Kaliman también lo puede hacer.
    Volvemos al modo motion con nuestro biped seleccionado, y crearemos 4 huellas para nuestro salto.

    Clic en la imagen para ver su versión completa. 
Nombre: image185.jpg 
Visitas: 182 
Tamaño: 19.5 KB 
ID: 232288

    Las huellas quedaran en el aire.

    Clic en la imagen para ver su versión completa. 
Nombre: image187.jpg 
Visitas: 177 
Tamaño: 9.0 KB 
ID: 232289

    En la imagen se aprecia que cada huella tiene un color correspondiente al pie que se apoya en ellas, después de calcular los keys cambian a color pastel, vamos a colocar las huellas como en la siguiente imagen y después le damos a este botón Nombre:  image189.jpg
Visitas: 880
Tamaño: 694 Bytes

    Clic en la imagen para ver su versión completa. 
Nombre: image191.jpg 
Visitas: 186 
Tamaño: 16.0 KB 
ID: 232287

    Luego al botón play, si quisiéramos editar otros movimientos especiales en la caída, lo haríamos con el botón autokey, y podríamos guardar esas poses para otra animación.

    Clic en la imagen para ver su versión completa. 
Nombre: image193.jpg 
Visitas: 200 
Tamaño: 9.3 KB 
ID: 232292

    Ahora nuestro personaje va a pegar carrera, pero tranquilos que no vamos a tener que editar toda la carrera, vamos a utilizar unos archivos bip de la carpeta run que viene junto a este manual, pero primero convertiremos esta secuencia footsteps en una secuencia freeform con el botón convert Nombre:  image195.jpg
Visitas: 883
Tamaño: 412 Bytes

    Clic en la imagen para ver su versión completa. 
Nombre: image197.jpg 
Visitas: 174 
Tamaño: 8.6 KB 
ID: 232293

    Guardemos el archivo bip que acabamos de crear con un nombre descriptivo.

    Clic en la imagen para ver su versión completa. 
Nombre: image199.jpg 
Visitas: 183 
Tamaño: 32.4 KB 
ID: 232297

    Con esto habremos creado un clip , los clips son pequeñas secuencias de animaciones, que se
    pueden unir secuencialmente para formar determinadas animaciones, podemos tener varias colecciones de clips con variados temas, carreras, bailes, movimientos deportivos, caídas chistosas, saltos impresionantes, etc.

    Estos clips también se pueden definir aleatoriamente y aplicarlos a una multitud de bipeds en escena, darles un porcentaje de posibilidad para que incida en los movimientos aleatorios de los bípedos, en fin hay muchas posibilidades que ustedes pueden ensayar, pero para no enredarlos más, seguiré con nuestro asunto.
    Ahora la forma de unir de unir los clips es por medio de unos scripts, los script son órdenes escritas que un programa sigue en un orden, para las animaciones bípedas, crear estos scripts es más fácil de lo que parece, simplemente sigamos estos pasos.

    1: seleccionamos nuestro biped.
    2: seleccionamos el motion flow mode.

    Clic en la imagen para ver su versión completa. 
Nombre: image201.jpg 
Visitas: 167 
Tamaño: 3.3 KB 
ID: 232294

    3: apretamos el flow graph Nombre:  image203.jpg
Visitas: 872
Tamaño: 878 Bytes para que se nos habrá la respectiva ventana.

    Clic en la imagen para ver su versión completa. 
Nombre: image205.jpg 
Visitas: 182 
Tamaño: 14.4 KB 
ID: 232295

    4: como necesitamos varios clips para nuestra animación, le damos al botón create múltiples clips Nombre:  image207.jpg
Visitas: 871
Tamaño: 787 Bytes
    5: navegamos hasta donde tenemos nuestros clips guardados, con la tecla control presionada, escogemos los que queramos, para este ejemplo escogeremos algunos del archivo run, que vienen con el resto de archivos adjuntos, hay que aclarar que los clips para animaciones bípedas vienen en formato bip.

    Clic en la imagen para ver su versión completa. 
Nombre: image209.jpg 
Visitas: 173 
Tamaño: 26.7 KB 
ID: 232299

    6: Nos aparecerán todos los clips seleccionados en la ventana gráfica, con la tecla mover, empezaremos a acomodarlos para que nos quede más fácil relacionar las secuencias que queramos.

    Clic en la imagen para ver su versión completa. 
Nombre: image211.jpg 
Visitas: 365 
Tamaño: 11.3 KB 
ID: 232300

    7: con los botones de create traction, podemos crear un orden de transiciones para suavizar el salto de un clip al otro.

    Clic en la imagen para ver su versión completa. 
Nombre: image213.jpg 
Visitas: 182 
Tamaño: 12.7 KB 
ID: 232301

    O calcular la mayor cantidad de transiciones posibles, esto es útil para cuando tengamos en escena una multitud de bipeds y le queramos generar animaciones aleatorias, esto puede ser complicado, por lo tanto si no están seguros, no crean tantas transiciones para que no se enreden.

    Clic en la imagen para ver su versión completa. 
Nombre: image215.jpg 
Visitas: 178 
Tamaño: 15.1 KB 
ID: 232302

    Las transiciones que salen de un clip y se devuelven, nos indica que se puede repetir inmediatamente este clip.
    8: ampliemos con el boton de sun ventana y ahora con el boton de seleccionar, selecionaremos las tranciciones que querramos utilizar para seguir este ejemplo.

    Clic en la imagen para ver su versión completa. 
Nombre: image217.jpg 
Visitas: 180 
Tamaño: 18.7 KB 
ID: 232303

    9: le damos al botón de optimizar transiciones Nombre:  image219.jpg
Visitas: 852
Tamaño: 746 Bytes, y nos aparece una ventana donde podemos escoger el grado de suavizado de las transiciones.

    Clic en la imagen para ver su versión completa. 
Nombre: image221.jpg 
Visitas: 186 
Tamaño: 11.3 KB 
ID: 232305

    10: con este botón Nombre:  image223.jpg
Visitas: 862
Tamaño: 750 Bytes podremos comprobar posibles problemas en las transiciones, si no queremos un trabajo muy perfecto, lo podemos ignorar.

    Clic en la imagen para ver su versión completa. 
Nombre: image225.jpg 
Visitas: 174 
Tamaño: 10.0 KB 
ID: 232307

    11: ahora si habíamos ampliado la ventana, le daremos al botón de restaurar y seguidamente al de define script.

    Clic en la imagen para ver su versión completa. 
Nombre: image227.jpg 
Visitas: 180 
Tamaño: 26.6 KB 
ID: 232308

    12: le ponemos un nombre descriptivo a nuestro script y seguidamente empezamos a señalar los clips que vamos a utilizar, empezando por el subiendo escalas.

    Clic en la imagen para ver su versión completa. 
Nombre: image229.jpg 
Visitas: 185 
Tamaño: 28.1 KB 
ID: 232309

    Todos los clips seleccionados se reproducirán en el orden que aparece en la ventana de scripts, en este ejemplo utilice los clips de carreras rectas consecutivamente para que se generara una carrera más larga, se puede apreciar que las transiciones entre los clips seleccionados, cargan automáticamente.

    Clic en la imagen para ver su versión completa. 
Nombre: image231.jpg 
Visitas: 197 
Tamaño: 30.4 KB 
ID: 232310

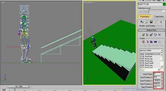
    13: Procedemos a cerrar la ventana de motion flow graph y nos damos cuenta que nuestro personaje aparece en las coordenadas 0,0,0 esto puede estar alejado del punto donde queremos que empiece el movimiento.

    Clic en la imagen para ver su versión completa. 
Nombre: image233.jpg 
Visitas: 177 
Tamaño: 10.6 KB 
ID: 232311

    14: Con estos botones señalados abajo lo podemos acomodar exactamente donde queremos, rotar su orientación, o en que frame queremos que empiece a moverse.

    Clic en la imagen para ver su versión completa. 
Nombre: image235.jpg 
Visitas: 179 
Tamaño: 20.3 KB 
ID: 232312

    15: le damos a play para ver toda la animación.

    Clic en la imagen para ver su versión completa. 
Nombre: image237.jpg 
Visitas: 184 
Tamaño: 11.2 KB 
ID: 232313

    Con esto nuestro personaje ya tendrá una secuencia de animación, para crear una secuencia se pueden utilizar gran cantidad de clips, utilicen los que les facilito para crear sus propias animaciones, y ensayen creando sus propios clips, por ejemplo una patada voladora. Varias secuencias se pueden unir, para formar una película, en una secuencia pueden participar, multitud de bipeds, otros objetos, aplicar efectos especiales, en fin 3ds Max trae una gran variedad de herramientas que les pueden servir a la hora de crear sus propias producciones.

    Ya ustedes investigan cómo hacer las animaciones de cámaras, los renderizados de escenas, los trabajos de postproducción, la aplicación de materiales etc.

    Si tienen algún comentario al respecto de este mini manual me lo hacen llegar al correo jeogeleazar@hotmail.com o jeogeleazar@gmail.com . Y ya para despedirme no me queda más que dedicarle este esfuerzo a mi par de angelitos, Giovanni Andrés y María Alejandra.

    Clic en la imagen para ver su versión completa. 
Nombre: image239.jpg 
Visitas: 186 
Tamaño: 54.8 KB 
ID: 232314
    Miniaturas adjuntas Miniaturas adjuntas Clic en la imagen para ver su versión completa. 
Nombre: animacion 1.jpg 
Visitas: 1269 
Tamaño: 76.1 KB 
ID: 52148   Clic en la imagen para ver su versión completa. 
Nombre: animacion 2.jpg 
Visitas: 1113 
Tamaño: 109.4 KB 
ID: 52149   Clic en la imagen para ver su versión completa. 
Nombre: animacion 3.jpg 
Visitas: 1057 
Tamaño: 102.5 KB 
ID: 52150   Clic en la imagen para ver su versión completa. 
Nombre: animacion 4.jpg 
Visitas: 1016 
Tamaño: 57.3 KB 
ID: 52151  

    Archivos adjuntados Archivos adjuntados
    Última edición por 3dpoder; 04-06-2008 a las 04:11
    "muchos hay que no conocen su debilidad, pero otros tantos hay que no conocen su fuerza".

  2. #2
    Visitante
    Fecha de ingreso
    May 2006
    Mensajes
    1,030
    Gracias (Dadas)
    0
    Gracias (Recibidas)
    3

    Manual de animación de un personaje humano para principiantes

    Yo quisiera que hicieras uno que explique bien lo que es las restricciones con Bones wires y todas esas cosas que nadie explica.
    uhmmmmmm

  3. #3
    Libre
    Fecha de ingreso
    Oct 2003
    Mensajes
    30
    Gracias (Dadas)
    23
    Gracias (Recibidas)
    1

    Manual de animación de un personaje humano para principiantes

    Muchas gracias, Geogiomar. Por el tiempo empleado en redactar el manual, se adradece. Gracias. Un saludo.

  4. #4
    Usuario a moderar
    Fecha de ingreso
    Jun 2007
    Mensajes
    8
    Gracias (Dadas)
    0
    Gracias (Recibidas)
    0

    Manual de animación de un personaje humano para principiantes

    Muchas gracias de nuevo, gran profesor. Lo estudiaremos a fondo. Un abrazo.

  5. #5
    libre pensador
    Fecha de ingreso
    Jun 2007
    Mensajes
    1,386
    Gracias (Dadas)
    70
    Gracias (Recibidas)
    228

    Manual de animación de un personaje humano para principiantes

    Yo quisiera que hicieras uno que explique bien lo que es las restricciones con Bones wires y todas esas cosas que nadie explica.
    Por el momento toma de ayuda con esta referencia siempre que no haya ningún IK Solver(controlador de cinemática inversa) o método que controle los huesos, podrá aplicarles restricciones. Si se a asignado un controlador de IK(cinemática inversa) a los huesos, sólo podrá restringir la raíz de la jerarquía o de la cadena. Sin embargo, la aplicación de controladores o restricciones de posición a un hueso vinculado puede producir efectos no deseados, como la división de la cadena de huesos.

    Para evitar este problema, no aplique controladores de posición directamente a los huesos descendientes. En su lugar, cree una cadena de IK y aplique el controlador al efector final de la cadena de IK.

    Las restricciones y los controladores que sólo afectan a la orientación, como orientation o Look At, no presentan este problema al aplicarlos a huesos descendientes.

    Nota: extraído de la referencia al usuario de 3ds Max.
    Última edición por JEOGIOMAR; 26-06-2007 a las 21:41
    "muchos hay que no conocen su debilidad, pero otros tantos hay que no conocen su fuerza".

  6. #6
    Visitante
    Fecha de ingreso
    May 2006
    Mensajes
    1,030
    Gracias (Dadas)
    0
    Gracias (Recibidas)
    3

    Manual de animación de un personaje humano para principiantes

    Perdón, pero no había visto tu manual y te quedó muy bien bastante detallado. Y te decía lo de las restricciones y demás porque una ocasión yo quería hacer un robot, pero no me salió, porque como son piezas rígidas y al ponerle Bones no hacía lo que quería porque el skin deformaba las piezas al moverlas y se supone que son piezas metálicas que no se deforman, entonces trate de enlazarlas, pero cuando movía la parte enlazada se separaba de la base solo funcionaba si movía la base y entonces movía todas las demás partes.

    La cuestión es que yo he visto que se puede restrinjir los enlaces para que funcionen como la estructura de los Bones, pero aplicada a objetos sueltos, ¿no sabes cómo hacerlo?
    uhmmmmmm

  7. #7
    libre pensador
    Fecha de ingreso
    Jun 2007
    Mensajes
    1,386
    Gracias (Dadas)
    70
    Gracias (Recibidas)
    228

    Manual de animación de un personaje humano para principiantes

    Para que tú robot o lo que quieras que se comporte como si fuera una estructura de huesos, o cualquier cosa que quieras hacer, sigue los siguientes pasos.
    1: enlaza todas las partes como lo hiciste inicialmente, me imagino que ya sabrás trabajar con ascendentes y descendientes.
    2: selecciona todas las partes.
    3: hay que abrir el cuadro de diálogo flotante bone tools, en 3ds Max 9 lo encuentras en el menú animation<bone tools en otras versiones puede estar en el menú tools<bone tools, y en las versiones en español aparece en el menú personaje<herramienta de huesos.
    4: en el cuadro de diálogo flotante bone tools, despliega la persiana object properties y activa la opción bone on, con esto 3ds Max tratara los objetos seleccionados como si fueran huesos.
    5: seleccione el objeto que se va a utilizar como inicio de la cadena de IK (cinemática inversa).
    6: ahora nos vamos al menú animation<ik Solver <Hi Solver.
    7: designe el final de la cadena de IK.

    Ya con esto las partes de tu robot o cualquier maquinaria no se desligaran, ni deformaran, y si quieres le puedes aplicar restricciones de recorrido, superficie, orientación, lo que se te ocurra.

    Espero haberte sido de utilidad.
    "muchos hay que no conocen su debilidad, pero otros tantos hay que no conocen su fuerza".

  8. Gracias sejob1975 Agradece este post
  9. #8
    Usuario Legendario
    Fecha de ingreso
    May 2005
    Mensajes
    1,135
    Gracias (Dadas)
    0
    Gracias (Recibidas)
    1

    Manual de animación de un personaje humano para principiantes

    Gracias Geogiomar. Saludos.
    El azar es la única fuerza de la naturaleza que tiene sentido del humor...

  10. #9
    Usuario a moderar
    Fecha de ingreso
    Jan 2007
    Mensajes
    1
    Gracias (Dadas)
    0
    Gracias (Recibidas)
    0

    Manual de animación de un personaje humano para principiantes

    Gracias por el tutorial me será de gran utilidad.

  11. #10
    Usuario a moderar
    Fecha de ingreso
    Jul 2007
    Mensajes
    3
    Gracias (Dadas)
    0
    Gracias (Recibidas)
    0
    Me alegra, conocer personas como tu que sabes que necesitan y siento como si fuéramos parecido, ya que también me gustaría hacer una película en 3d, pero recién estoy empezando mira que descargue el manual, pero no me abre me puedes decir en qué formato esta, mi MSN es el mismo que el correo me gustaría que me enseñaras ya que tengomucho entuciamos, pero a veces como dices ver tantas cosas nuevas y que no entiendo cómo los términos me baja el ánimo. Muchas gracias.

Página 1 de 16 12311 ... ÚltimoÚltimo

Temas similares

  1. Animación para principiantes de Cinema 4
    Por QKmaster79 en el foro Quien eres tu - Aqui puedes presentarte
    Respuestas: 1
    Último mensaje: 25-03-2016, 18:14
  2. Blender Consejos para la creación de un personaje humano
    Por lordscales91 en el foro Modelado
    Respuestas: 13
    Último mensaje: 18-03-2012, 20:22
  3. Respuestas: 3
    Último mensaje: 10-06-2008, 03:18
  4. XSI Busco manual para principiantes de Softimage XSI
    Por PERIK en el foro Peticiones y Búsquedas
    Respuestas: 5
    Último mensaje: 25-03-2003, 16:05
  5. Respuestas: 5
    Último mensaje: 25-03-2003, 16:05