Buen día a tod@s.
Soy Raul, nuevo en el foro. Espero estar posteando en el apartado correcto.
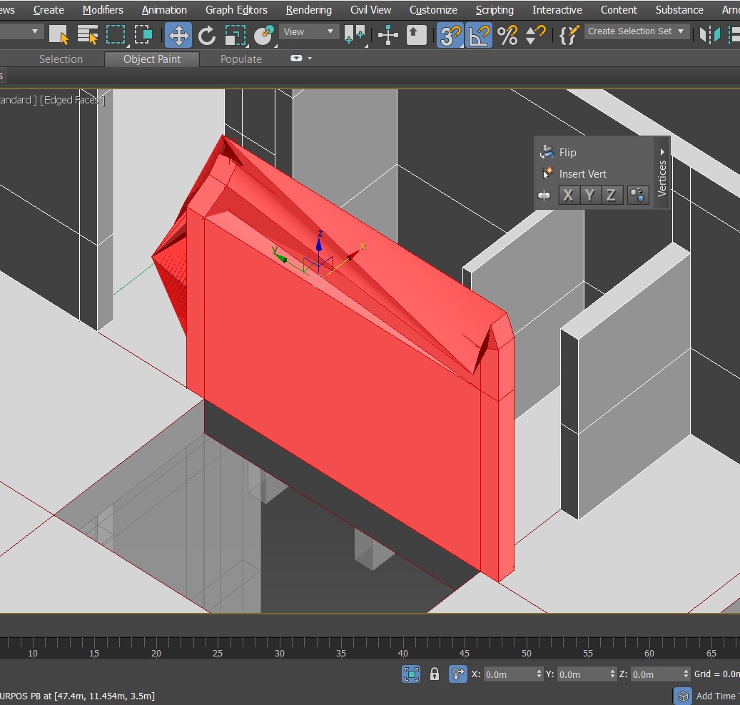
Van ya dos veces que me pasa lo mismo con diferentes modelos y no sé bien qué es lo que estoy haciendo mal. El problema en particular es que al estar modelando, todo normal como siempre, de repente alguna parte de este modelo se vuelve loca y los vértices se van a todos lados, siendo las opciones mover cada vértice hacia su lugar o volver a modelar la pieza.
¿A alguien le ha sucedido lo mismo? ¿Y han encontrado alguna forma de corregirlo o evitarlo?
Mil gracias por la atención y la posible ayuda. Adjunto imagen del problema. Mi 3ds Max es 2021.
-- IMÁGENES ADJUNTAS --
![]()

Citar