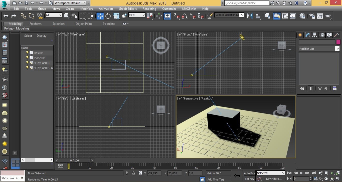
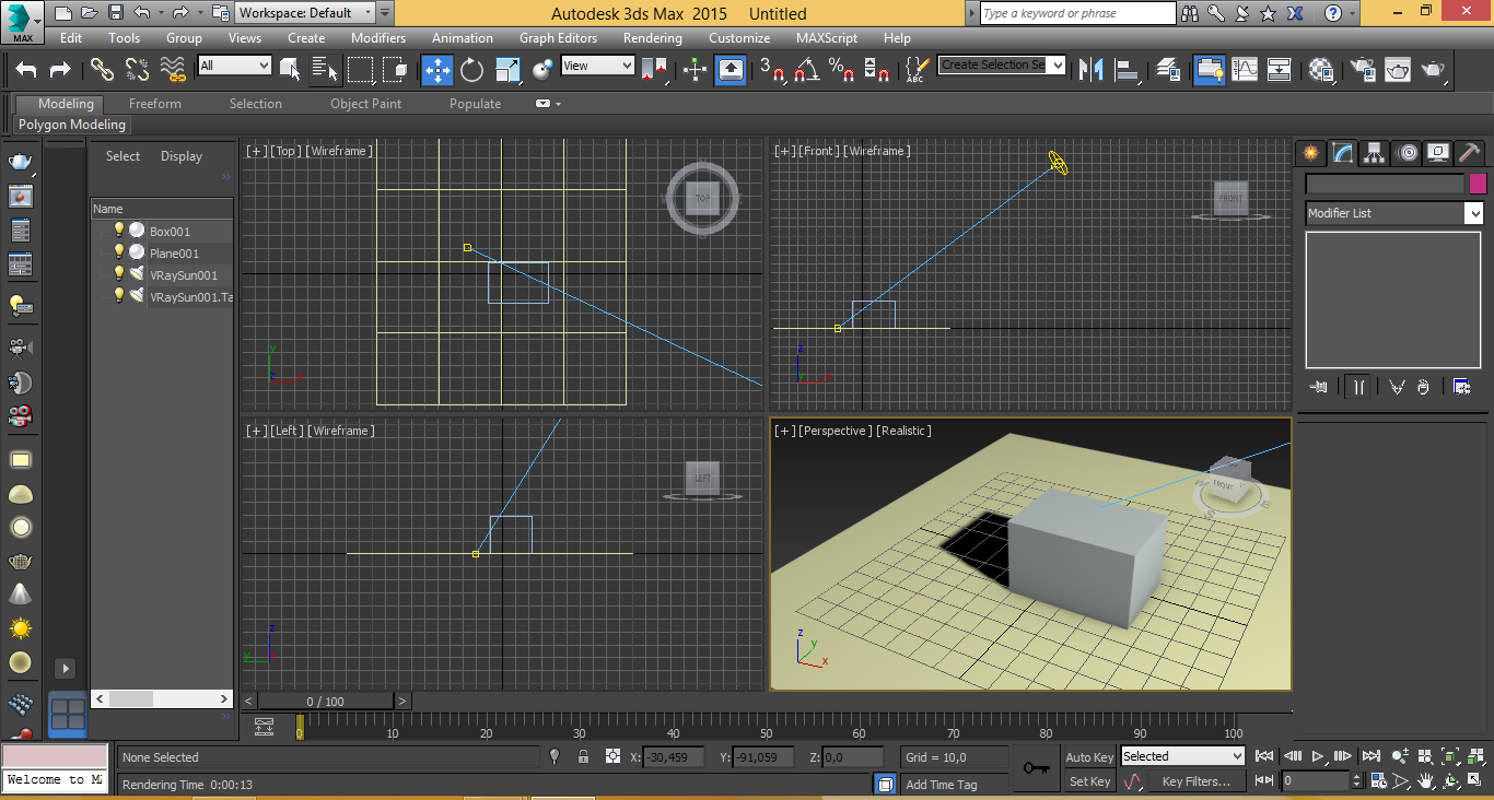
Buenos días, escribo para consultarles sobre un problema qué tengo y que no le he encontrado solución. Cuando dibujo cualquier objeto en 3ds Max y le coloco el sol de Vray, en el espacio modelo, se ven oscuras las caras que están en sombras. Alguien me sabría decir si hay alguna solución para poder ver estas caras, porque no me permite visualizar los materiales. Adjunto imágenes ilustrativas. Desde ya muchas gracias.

Citar