Buenos días.
Estoy trabajando en 3ds Max 2012 con motor Vray
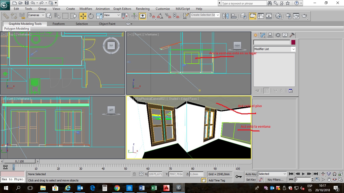
Al insertar una cámara interior (VRayPhysicalCamera), la escena sale totalmente al revés, El piso arríba y el techo abajo
Como se ve en la fotografía, en la vista Front la ventana está en su ubicación normal, pero en la vista de Cámara el piso está arriba, la ventana al revés y el cielorraso está abajo.
Alguien me puede ayudar en este problema?
Saludos cordiales.
-- IMÁGENES ADJUNTAS --
![]()

Citar