Resultados 1 al 9 de 9
  1. #1
    Usuario Senior
    Fecha de ingreso
    Oct 2008
    Mensajes
    47
    Gracias (Dadas)
    4
    Gracias (Recibidas)
    0

    3dsmax Modelado cama inflable

    Alguna idea de cómo podría modelar esta cama inflable, toda ayuda o idea es bienvenida.

    Clic en la imagen para ver su versión completa. 
Nombre: 121045_00_c.jpg 
Visitas: 236 
Tamaño: 19.5 KB 
ID: 225882 Gracias.Archivo adjunto 225883

  2. #2
    Usuario Legendario Avatar de Soliman
    Fecha de ingreso
    Aug 2004
    Mensajes
    22,360
    Gracias (Dadas)
    693
    Gracias (Recibidas)
    7236

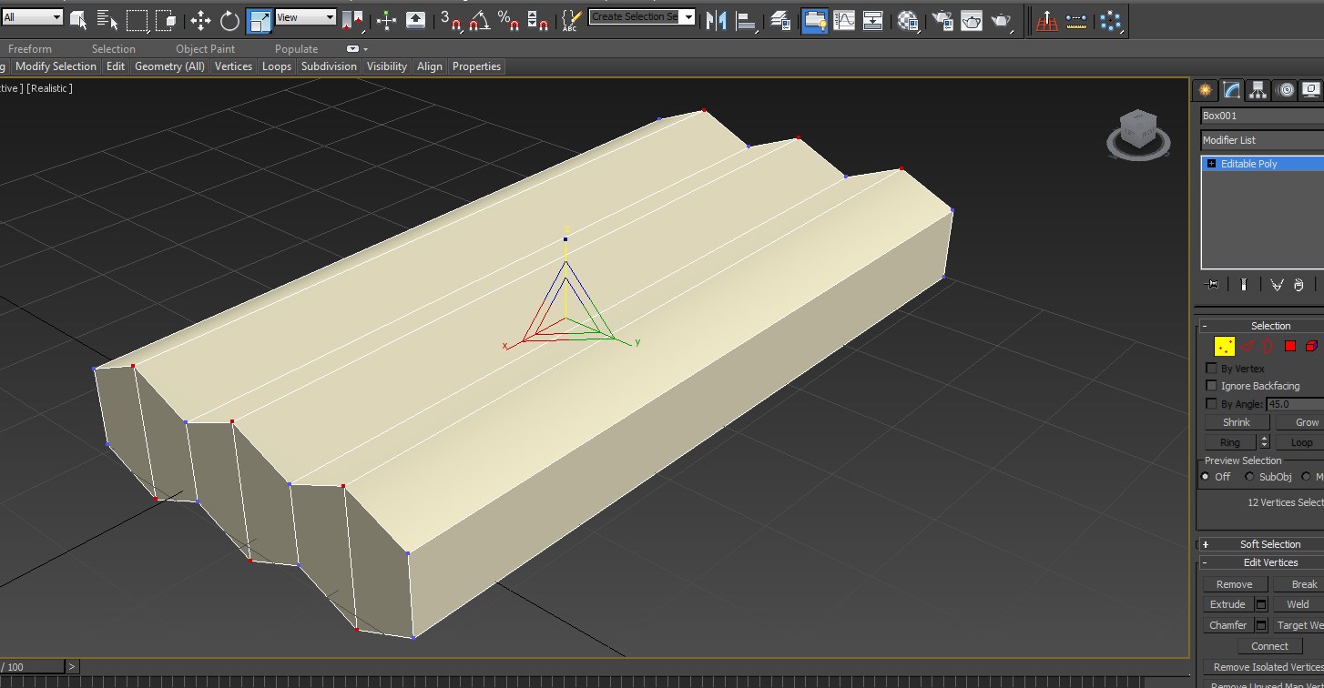
    Modelado cama inflable

    Yo modelaría una de las partes y luego le pondría un modificador de tipo Array o repetición.

    Lo tengo en Blender, pero creo que será muy parecido en Max.

    En la imagen se ve que he dejado las caras inferiores laterales sin cara, para qué se pueda unir bien con el resto de duplicados del Array.

    Clic en la imagen para ver su versión completa. 
Nombre: arrays.jpg 
Visitas: 506 
Tamaño: 408.3 KB 
ID: 225884

    Y como los finales son más bien redondos, tendría qué mover a mano esos vértices hasta encontrar la forma.


  3. #3
    Nivel Héroe
    Fecha de ingreso
    Jul 2004
    Mensajes
    304
    Gracias (Dadas)
    2
    Gracias (Recibidas)
    81

    Modelado cama inflable

    Hola, no tiene mucho misterio si buscas hacerlo en HP, en Low Poly deberías modificar algo, pero ahí va:
    Crea la forma basica.

    Realiza subdivisiones (lo mejor es hacerlo connect, en 3dsmax, que divide siempre a la misma distancia) de tal forma qué cada zona sean cuatro aristas, dos quedarán arriba y dos las bajaras después para realizar esas hendiduras.

    Selecciona 1 de cada 3 líneas (1-4-7-9.) bajalas lo necesario.

    Subdivide verticalmente lo que consideres necesario para qué la curvatura quede bien.

    Marca con hard surface, o realizando dos aristas muy pegadas, las líneas que habíamos bajado.

    Aplica TurboSmooth da detalles modificando geometria si necesitas y corrige.

    Para Low Poly usa la forma básica con el bump realizado con el High Poly.
    Miniaturas adjuntas Miniaturas adjuntas Clic en la imagen para ver su versión completa. 
Nombre: Sin título1.png 
Visitas: 92 
Tamaño: 185.7 KB 
ID: 225886   Clic en la imagen para ver su versión completa. 
Nombre: Sin título.png 
Visitas: 72 
Tamaño: 129.2 KB 
ID: 225885  

  4. #4
    Usuario Senior
    Fecha de ingreso
    Oct 2008
    Mensajes
    47
    Gracias (Dadas)
    4
    Gracias (Recibidas)
    0

    Modelado cama inflable

    Hola Solimán, inicialmentemente había pensado en algo así, pero la forma no queda igual, sin embargo, la idea qué propone Natros es muy interesante, lo malo que no logro darle el acabado, quizás un pequeño gif del proceso sería de mucha ayuda estimado Natros.

    Clic en la imagen para ver su versión completa. 
Nombre: 1.jpg 
Visitas: 77 
Tamaño: 111.4 KB 
ID: 225892
    Clic en la imagen para ver su versión completa. 
Nombre: 2.jpg 
Visitas: 135 
Tamaño: 154.1 KB 
ID: 225893

  5. #5

  6. #6
    Nivel Héroe
    Fecha de ingreso
    Feb 2005
    Mensajes
    924
    Gracias (Dadas)
    1
    Gracias (Recibidas)
    255

    Modelado cama inflable

    Cita Iniciado por galeo Ver mensaje
    Hola Solimán, inicialmentemente había pensado en algo así, pero la forma no queda igual, sin embargo, la idea qué propone Natros es muy interesante, lo malo que no logro darle el acabado, quizás un pequeño gif del proceso sería de mucha ayuda estimado Natros.

    Clic en la imagen para ver su versión completa. 
Nombre: 1.jpg 
Visitas: 77 
Tamaño: 111.4 KB 
ID: 225892
    Clic en la imagen para ver su versión completa. 
Nombre: 2.jpg 
Visitas: 135 
Tamaño: 154.1 KB 
ID: 225893
    Haz solo la parte detallada como lo pone Solimán luego solo es copiar y soldar y consigues una colchoneta cuadrada, después puede seleccionar los vértices de un estreno y con software selección das la forma redondeada qué tiene la colchoneta. Donde tienes el problema?

  7. #7
    Nivel Héroe
    Fecha de ingreso
    Jul 2004
    Mensajes
    304
    Gracias (Dadas)
    2
    Gracias (Recibidas)
    81

    Modelado cama inflable

    Hola de nuevo, he hecho un video, en el que se puede ver mi constante pelea con la precisión de mi raton, pero bueno, lo único que deberías hacer es trabajarte un poco más las formas, pero haciendo lo que se ve en el video.
    https://www.youtube.com/embed/p8hxZd1oDk4.

    Posdata: no tenía configurado Nvidia, así que ha salido como venia de serie.

  8. #8
    Usuario Senior
    Fecha de ingreso
    Oct 2008
    Mensajes
    47
    Gracias (Dadas)
    4
    Gracias (Recibidas)
    0

    3dsmax Modelado cama inflable

    Cita Iniciado por natros Ver mensaje
    Mortal Kombat de nuevo, he hecho un video, en el que se puede ver mi constante pelea con la precisión de mi raton, pero bueno, lo único que deberías hacer es trabajarte un poco más las formas, pero haciendo lo que se ve en el video.
    https://www.youtube.com/embed/p8hxZd1oDk4.

    Posdata: no tenía configurado Nvidia, así que ha salido como venia de serie.
    Estimado Natros, el vídeo ha sido de mucha ayuda, gracias por tomarte el tiempo de hacerlo.

    Hice una variante de la colcha inflable, pero aún me falta más practica.

    Clic en la imagen para ver su versión completa. 
Nombre: colcha.jpeg 
Visitas: 255 
Tamaño: 17.3 KB 
ID: 225899
    Clic en la imagen para ver su versión completa. 
Nombre: variante.jpg 
Visitas: 96 
Tamaño: 122.2 KB 
ID: 225900

  9. #9
    Nivel Héroe
    Fecha de ingreso
    Jul 2004
    Mensajes
    304
    Gracias (Dadas)
    2
    Gracias (Recibidas)
    81

    Modelado cama inflable

    Gracias a ti, eso es lo importante, practicar, ahora qué ya ves lo que se puede hacer ajustando aristas con TurboSmooth, a practicar y hacer pruebas, y, sobre todo, no complicarse la vida de mas.

Temas similares

  1. Modelado de una cama
    Por Freemind en el foro 3DStudio Max
    Respuestas: 0
    Último mensaje: 10-08-2012, 17:05
  2. Respuestas: 0
    Último mensaje: 15-05-2012, 02:59
  3. Sillón inflable
    Por chidotaku en el foro Infografía General
    Respuestas: 7
    Último mensaje: 16-10-2010, 11:26
  4. Modelado cúpula inflable
    Por WGME en el foro Modelado
    Respuestas: 7
    Último mensaje: 02-06-2008, 06:49