-
Crear ciudad en Blender y Unity
Hola, antes de nada, aunque he buscado y encontrado unos cuantos mensajes hablando de creación de ciudades, no he encontrado respuesta a mis dudas, así que, si algún moderador considera qué esto ya está respondido o no toca, que actúe como crea conveniente. Mis disculpas si eso ocurre.
Estamos con un compañero intentando crear una ciudad en Blender para llevarla a Unity e intentar hacer algo interesante para aprender. Me preocupa bastante el tema rendimiento en los programas, porqué con una simple prueba de calles y aceras que consta de una manzana, me está empezando a ralentizar Blender. No es mucho, he trabajado con escenas más complicadas con animaciones y demás, pero me preocupa el siguiente paso, ya que la idea es hacer muchas más manzanas.
El escenario es simplón, son cajas de distintos tamaños con detalles para hacer las ventanas, balcones, puertas, etc. Pero esos detalles en todos los edificios repetidos una y otra vez, acabará siendo mucho, aunque sea lowpoly. Y eso solo en Blender, luego está Unity.
Mi pregunta es cómo trabajaríais en ese caso? Se me ha ocurrido alguna idea, pero nada qué me convenza lo suficiente.
Por si no me he explicado bien, me refiero al momento de crear los modelos y posicionar los elementos en la escena, tanto de Blender como de Unity. Es decir, no hablo del rendimiento del juego cuando se ejecute, sino del pipeline. Muchas gracias de antemano.
-
Usuario Legendario
Crear ciudad en Blender y Unity
No conozco si Unity tiene el mismo rendimiento que Blender, pero de todas formas, creo que la forma de planteárselo es con Instancias en Blender y creo que en Unity están los Prefab.
Esto quiere decir que en Blender se puede duplicar un objeto, pero sin que esa copia ocupe nada, es un duplicado, pero instanciado.
Y en Unity, se hacen Prefabs que luego se van cargando y si no me equivoco, es más o menos lo que he comentado antes.
-
Usuario Legendario
Crear ciudad en Blender y Unity
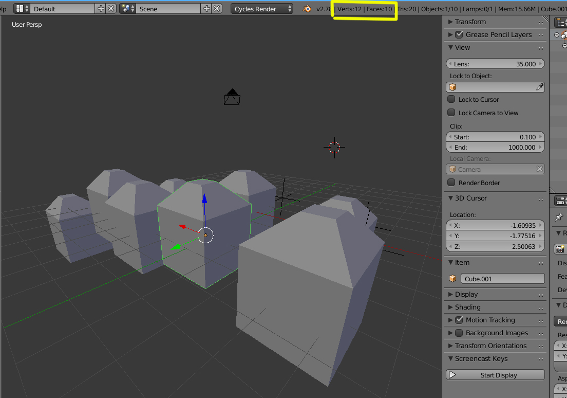
Mira los vértices que tiene esta escena.
-
Agradecimientos - 1 Gracias
-
Crear ciudad en Blender y Unity
Muchas gracias Solimán.
Probaré las instancias en Blender y veremos. Aún no sabemos si lo montaremos en Blender o Unity, porque hay muchos pros y contras en ambos programas. Era por saber si alguien podía se había encontrado en la misma situación y podría comentar que es mejor.
De nuevo, gracias.
-
Usuario Legendario
Crear ciudad en Blender y Unity

Iniciado por
arale
Muchas gracias Solimán.
Probaré las instancias en Blender y veremos. Aún no sabemos si lo montaremos en Blender o Unity, porque hay muchos pros y contras en ambos programas. Era por saber si alguien podía se había encontrado en la misma situación y podría comentar que es mejor.
De nuevo, gracias.
Yo soy un fanático de Blender, o sea un Blender adicto, pero si vas a hacer un juego yo te recomiendo Unity que tiene bastantes más cosas que Blender.
Y también un sistema de programación para cosas ya más avanzadas.
Además, puedes hacer prácticamente todo en Blender y luego pasar el. BLEND directamente a la carpeta de Assets de Unity y ya solo tienes que, arrastrar los objetos a la escena.
Y tiene para exportar para diferentes sistemas, cosa qué en Blender está muy limitada.
-
Agradecimientos - 1 Gracias
-
Crear ciudad en Blender y Unity

Iniciado por
Soliman
Yo soy un fanático de Blender, o sea un Blender adicto, pero si vas a hacer un juego yo te recomiendo Unity que tiene bastantes más cosas que Blender.
Y también un sistema de programación para cosas ya más avanzadas.
Además, puedes hacer prácticamente todo en Blender y luego pasar el. BLEND directamente a la carpeta de Assets de Unity y ya solo tienes que, arrastrar los objetos a la escena.
Y tiene para exportar para diferentes sistemas, cosa qué en Blender está muy limitada.
Si, yo también soy de Blender. Efectivamente, usamos Unity para hacer el juego y la parte de modelado, texturizado, animación, etc la hacemos en Blender.
Y sí, con esta nueva versión de Unity, usamos los archivos (*.blend directamente.
La pregunta a la qué me refería antes era por si alguien conocía cual era la mejor manera de trabajar con los dos programas. Por ejemplo: queremos montar una ciudad y modelamos todas las piezas de la carretera en Blender.
¿Cuál sería el mejor método para seguir montando la ciudad en Blender y la importamos con Unity? O ¿modelamos las piezas en Blender, pero las llevamos a Unity y montamos ahí las carreteras?
Todos los métodos tienen sus pros y contras, y tenemos una idea de cual podría venirnos mejor, pero pregunté por si alguien se había visto en esta situación antes y nos podía dar algún consejo.
En la anterior prueba qué hicimos de juego también hicimos todo el 3D en Blender (modelar, texturizar, riggear y animar) y lo llevamos a Unity para la programación.
Si había qué arreglar o añadir cosas al 3D, volvíamos a Blender e importamos de nuevo a Unity. En ese caso, no nos importaba demasiado importar a Unity cada vez que había un cambio de 3D, porqué eran pocos elementos.
Pero ahora, al ser una ciudad enorme, quizás es mejor montar la ciudad en Unity y tener los modelos en 3D en Blender en archivos o escenas separadas. Así si hay que hacer cambios en el 3D, luego en Unity se refrescará automáticamente en todas las piezas del escenario.
Es un poco lío, y no sé si me explico muy bien.
En cualquier caso, muchas gracias por la aportación Solimán.
-
Usuario Legendario
Crear ciudad en Blender y Unity
Yo tampoco he trabajado con proyectos grandes, o sea, de muchos elementos.
De todas formas, no creo que el Unity tenga las limitaciones de tamaño que tiene Blender, pero todo es probar. Saludos y suerte.
-
Agradecimientos - 1 Gracias
-
Crear ciudad en Blender y Unity
Buenas tardes, yo no uso Blender ni Unity, uso Blitz3D y 3DSMax, pero al principio cuando era mucho más novato me pasaba eso mismo que comentas de que se me ralentizaba la escena y tuve que modificar muchas cosas y que perder mucho tiempo hasta qué todo encajó por falta de experiencia.
Lo que tienes que, aprender es a mirar los modelos 3D como bases desde las cuales aplicando una buena textura se terminan de modelar. Tu no puedes crear un edificio y hacer cada ventana con todos sus pomos, cristales, cargados de subdivisiones porque eso te va a dar un número muy grande de polígonos para hacer algo que en un juego profesional es básicamente un rectángulo, con una textura con Bump Mapping para qué tenga relieve y poco más.
A parte de saber modelar y texturizar bien tienes que conocer muy bien las funciones de Unity o el Engine que vayas a usar para conseguir que el juego vaya fluido porque un videojuego no muestra todo el mapa al completo de una vez, solo muestra la parte que quieren que sea visible para reducir el número de polígonos en pantalla y conforme nos vamos desplazando van apareciendo nuevas partes que, antes estaban ocultas y desapareciendo las que hemos visto antes, es así. Simplemente con reducir ese campo de visión desde Unity conociendo la función el juego te va a ir más fluido.
También está el truco de dividir los escenarios en varias partes. Por ejemplo, en los primeros GTA hacían un video donde se veía al coche alejarse por un puente y cuando pasaba el puente ya podías seguir jugando, pero era otro mapa diferente, o en los primeros Resident Evil cuando entras a una habitación te ponían una puerta abriéndose como si estuvieras entrando a la habitación y lo único que verdaderamente estaban haciendo era cargar la habitación y borrar el escenario donde estabas antes porque no podían mostrar tantos polígonos simultáneamente.
Hacer un videojuego es mucho más difícil de lo que parece, es como un puzzle que tienes que saber montar con mucho ingenio y que acaba desanimando al 99% de la gente.
Edito: Observa esta imagen del desarrollo del famoso DOM 3. En la parte de la izquierda vemos el juego como realmente está modelado, son cuatro polígonos mal contados y a la derecha podemos ver el juego cómo se ve una vez se aplica un texturizado con Bump Mapping. Por eso la consola lo mueve con esa fluidez sin tener tanta potencia gráfica, porque lo han sabido hacer. Si esos detalles estuviesen modelados tendrían que moverlo con una Xbox360 y ese juego salió para la primera Xbox y corre sin problemas, todo es saber modelar y texturizar bien.

Saludos.
-
Agradecimientos - 1 Gracias
-
Crear ciudad en Blender y Unity
Entiendo perfectamente lo que comentas. Ya hemos hecho alguna prueba anterior donde ya tuvimos nuestros problemas con el rendimiento. La pregunta qué hice no era por un tema de si Blender me ralentiza o no. De hecho, entiendo que es lo habitual cuando trabajas con escenas más o menos complejas y tiras de una máquina normal.
La pregunta qué quise hacer y que no acabé de hacerme entender en mensajes anteriores era saber qué pipeline era más interesante hacer para escenas complejas. Si era mejor montar el escenario en Blender y llevarlo a Unity para la programación y demás, o si era mejor tener las piezas preparadas en Blender y llevarlas a Unity para su montaje.
Todo esto sabiendo que cargar una escena con muchos polígonos es lo que tiene y que esos trucos que hemos visto alguna vez mientras jugábamos de carga de escenarios pueden solventar situaciones concretas.
Como ya digo, era por si algún usuario del foro se pudiera haber encontrado en un momento determinado en esa situación y podía compartir su experiencia con los dos programas. Y a sabiendas que todos tienen sus pros y sus contras. Muchas gracias por contestar.
-
Crear ciudad en Blender y Unity
Hola, en Unity empecé haciendo los escenarios y exportandolos con max, pero es un follón cuadrar las medidas, aún no sé por qué, pero todo lo realizado con las mismas unidades en max aparecía en tamaños distintos en Unity.
Probé Unreal por curiosidad y vi que realizar los escenarios con prefabs, salvo cosas muy grandes y concretas, resulta mucho más interesante y recomendable en todos los aspectos, ahí no he tenido problemas de tamaño, en cryengine, que es donde en un principio me voy a quedar, el funcionamiento es el mismo y en Unity también tiene esa función, mi consejo es que, si son cosas tan simples, créalas en Unity, las cajas, cilindros etc, ya qué Unity hará sus gestiones de colisiones etc.
Más fácil, realizar esos detalles como repisas, bordillos, papeleras, etc y lo añades al proyecto, usándolos como assets, no es tan pesado tener mil instancias como tener mil objetos iguales, pero individuales e independientemente importados.