Resultados 1 al 8 de 8

Tema: Problema uvwmap max 2017

  1. #1
    Senior Member
    Fecha de ingreso
    Nov 2002
    Mensajes
    29
    Gracias (Dadas)
    1
    Gracias (Recibidas)
    0

    Problema uvwmap max 2017

    Hola, estoy estrenandome con 3ds Max 2017 y el modificador UVW Map tiene sombreadas las opciones de tamaño y tiling, alguien sabe por qué? Gracias.

  2. #2
    Usuario Legendario
    Fecha de ingreso
    Feb 2004
    Mensajes
    2,123
    Gracias (Dadas)
    1420
    Gracias (Recibidas)
    604

    Problema uvwmap max 2017

    ¿Qué en el 3ds Max 2017 el modificador UVW Map tiene sombreadas las opciones de tamaño y tiling?
    Hago un cubo, le meto un material, le meto un modificador UVW Map, le pongo que sea box y no tiene sombreado ni el UTile ni el Length ni nada.

    Y se pueden modificar el Length y el width, como siempre, vamos, a mi eso me sale igual que en todas las versiones anteriores.

    Si le pones que sea planar, la opción de Height queda sombreada y bloqueada, pero eso pasaba en la versión 2016 y en la 2015 y en la 2014.

    Pon una captura de pantalla a ver de que opciones sombreadas de tamaño y tiling estas hablando.
    Miniaturas adjuntas Miniaturas adjuntas Clic en la imagen para ver su versión completa. 
Nombre: testuvwmap2017.jpg 
Visitas: 1887 
Tamaño: 272.5 KB 
ID: 220701  
    Si usted escribe "ya boi", por favor, no venga.
    - -
    La realidad es sólo una ilusión muy persistente. Albert Einstein

  3. #3
    Senior Member
    Fecha de ingreso
    Nov 2002
    Mensajes
    29
    Gracias (Dadas)
    1
    Gracias (Recibidas)
    0

    Problema uvwmap max 2017

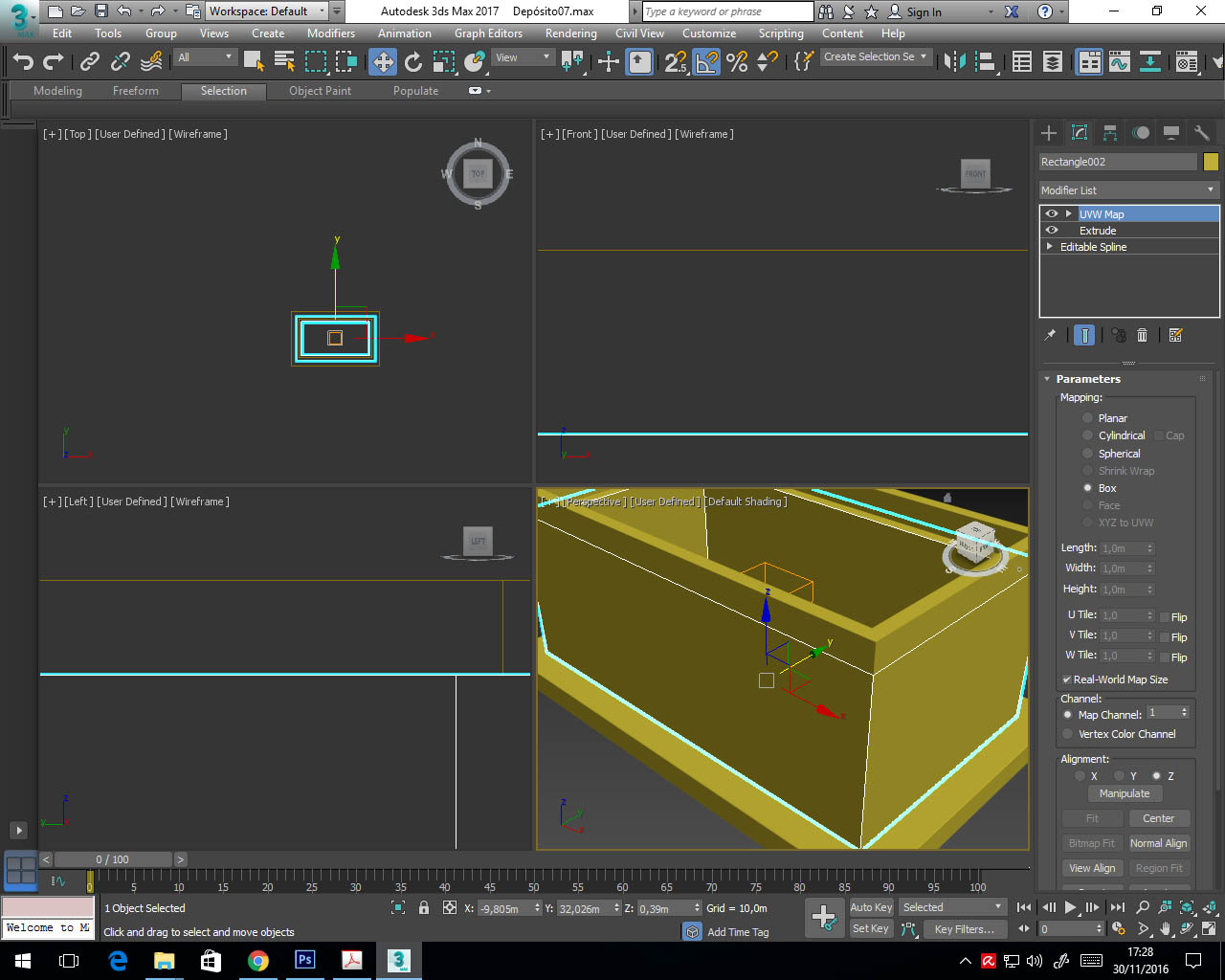
    Esta es la captura de cómo aparece el menú. Gracias por tu respuesta.
    Miniaturas adjuntas Miniaturas adjuntas Clic en la imagen para ver su versión completa. 
Nombre: captura.jpg 
Visitas: 138 
Tamaño: 190.6 KB 
ID: 220702  

  4. #4
    Usuario Legendario
    Fecha de ingreso
    Feb 2004
    Mensajes
    2,123
    Gracias (Dadas)
    1420
    Gracias (Recibidas)
    604

    Problema uvwmap max 2017

    Vaya, que raro.

    Probaré con una Spline extruida a ver, qué raro.

    Hago 2 rectángulos, los convierto en spline, los atacho, extruyo, uvmap, y no se me sombrea ni bloquea. Me sale normal. (Lo cual descarta qué sea algún fallo de la versión del 2017).
    ¿Si reseteas y lo haces de nuevo te sigue pasando?
    Qué raro. Ahora mismo, ni idea de que puede ser.
    ¿Cómo has hecho la spline? ¿Le has dado a alguna tecla rara de algún acceso directo?
    Si quieres, prueba a subir el, max a mega o al dropbox, y lo abro y te digo si también me pasa o no.
    ¿Instalastes los service pack del 2017? Aunque no creo que sea eso.
    Miniaturas adjuntas Miniaturas adjuntas Clic en la imagen para ver su versión completa. 
Nombre: v2.jpg 
Visitas: 127 
Tamaño: 261.3 KB 
ID: 220704  
    Si usted escribe "ya boi", por favor, no venga.
    - -
    La realidad es sólo una ilusión muy persistente. Albert Einstein

  5. #5
    Senior Member
    Fecha de ingreso
    Nov 2002
    Mensajes
    29
    Gracias (Dadas)
    1
    Gracias (Recibidas)
    0

    Problema uvwmap max 2017

    Hola de nuevo, este es el enlace del fichero, ya probé con otros incluso hechos con otras versiones. Lo que he podido hacer para salir del paso es importar un objeto de otra versión con el mapeado, copiarlo y modificarlo. Así si funciona. Gracias.

  6. #6
    Usuario Legendario
    Fecha de ingreso
    Feb 2004
    Mensajes
    2,123
    Gracias (Dadas)
    1420
    Gracias (Recibidas)
    604

    Problema uvwmap max 2017

    Es esto:
    Si desactivas el Real-World Map Size, del UVW Map te dejara. No queda sombreado ni bloqueado.

    Si yo activo el Real-World Map Size también me los bloquea, no solo en el tuyo, en mí ejemplo también.

    En versiones anteriores pasa lo mismo.

    Supongo que es un tema de unidades del Real world map.
    o que le pongas en el material que asignes también la opción de Real world map.
    Si usted escribe "ya boi", por favor, no venga.
    - -
    La realidad es sólo una ilusión muy persistente. Albert Einstein

  7. Gracias peporro Agradece este post
  8. #7
    Senior Member
    Fecha de ingreso
    Nov 2002
    Mensajes
    29
    Gracias (Dadas)
    1
    Gracias (Recibidas)
    0

    Problema uvwmap max 2017

    Jo, que cagada, muchas gracias Marc, espero no haberte molestado demasiado con esto. Debí seguir investigando un poco más antes de seguir con la tarea. Si necesitas algo. Un saludo.

  9. #8
    Usuario Legendario
    Fecha de ingreso
    Feb 2004
    Mensajes
    2,123
    Gracias (Dadas)
    1420
    Gracias (Recibidas)
    604

    Problema uvwmap max 2017

    De nada, debí haberme fijado en la primera captura qué pusiste que estaba la opción de real world map. Gracias a ti por preguntar.

    Así en general no necesito nada, pero gracias.
    (Con ironía) A veces fantaseo con un paquete vacacional a alguna isla paradisíaca con adolescentes en topless bailando un baile hawaiano mientras mueven los brazos cantando alloa, mientras estoy en una tumbona en la playa con una bebida de frutas sin alcohol de las que llevan sombrilla, (El anterior comentario se adscribe a la ley de Animus iocandi.
    No pretende discriminar ni atentar contra los derechos ni moral de la mujer.

    Ni pretende tener nada que ver con el maltrato, la violencia de género, ni discriminación por motivo de sexo o raza o religión o nivel adquisitivo).

    Si te enteras de algún paquete vacacional que tenga algo así, házmelo saber.
    Si usted escribe "ya boi", por favor, no venga.
    - -
    La realidad es sólo una ilusión muy persistente. Albert Einstein

Temas similares

  1. Problema con los viewports en 3ds Max 2017
    Por chemags83 en el foro 3DStudio Max
    Respuestas: 8
    Último mensaje: 18-01-2020, 14:46
  2. Problema con los viewports en 3ds Max 2017
    Por chemags83 en el foro 3DStudio Max
    Respuestas: 0
    Último mensaje: 17-01-2020, 14:37
  3. Problema de instalación 3ds Max 2017
    Por Paula_FZ en el foro Problemas con Programas
    Respuestas: 5
    Último mensaje: 11-09-2017, 18:32
  4. Problema instalación 3ds Max 2017
    Por brumario en el foro Problemas con Programas
    Respuestas: 1
    Último mensaje: 13-03-2017, 22:06
  5. Problema uvwmap
    Por mcflait en el foro Materiales y Texturizado
    Respuestas: 1
    Último mensaje: 16-02-2010, 16:02