 Nuevo usuario
					
					
						Nuevo usuario
					
					
                                        
					
					
						 Nivel Héroe
					
					
						Nivel Héroe
					
					
                                        
					
					
						 Problema con el path constraint
 Problema con el path constraint
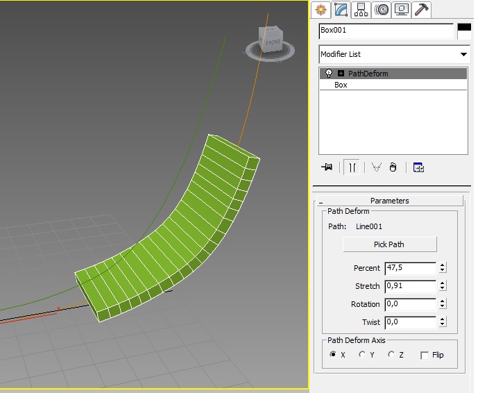
		No es un problema de 3DS Max, ya que el controlador que usás funciona correctamente de ese modo.
Como su nombre lo indica, sólo necesitás el modificador Path Deform, (lo encuentras en la sección World-Space Modifiers de la Modifier List), cuyo avance por el path consigues cuando animas el valor Percent.
https://knowledge.autodesk.com/suppo...20589-htm.html.
 Vision
					
					
						Vision
					
					
                                        
					
					
						 Dinamic Paint y path constraint
	
	Dinamic Paint y path constraint Desvincular curva path constraint
	
	Desvincular curva path constraint Problema con path constraint
	
	Problema con path constraint Aceleración de cámara con path constraint
	
	Aceleración de cámara con path constraint Al asignar path constraint la cámara se situa mal
	
	Al asignar path constraint la cámara se situa mal