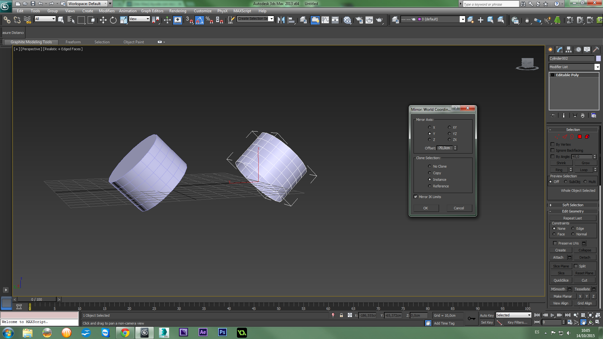
Buenas tardes a todos, estoy empezando en el mundo del diseño 3D aprendiendo de forma autodidacta (con los problemas que ello conlleva) con 3Ds max. Y he llegado a un punto que me he atascado. El problema viene con el modificador Symmetry. Tengo un cilindro convertido a Editable Poly, al cual le aplico el modificador. El cilindro está girado 45 grados hacia la derecha (en el plano frontal). Lo que quiero conseguir con el symmetry es que, actúe como un espejo, y el otro lado sea el cilindro, pero girado 45 grados a la izquierda. Sin embargo, al aplicar el modificador lo que me hace es un simétrico, pero desde la cara plana del cilindro. Os pongo dos imágenes con lo que tengo y lo que quiero.
Solo consigo rotando el mirror. He probado cambiando el punto de pivote en jerarquía, para qué esté alineado en el punto 0,0,0, pero nada de nada, siempre me hace la misma simetría. Quería saber si se puede cambiar esto para no tener que girar siempre el mirror a mano. Gracias y un saludo.
-- IMÁGENES ADJUNTAS --
![]()

Citar