-
Cambiar color a objeto en 3d view
Hola a todos. Estoy preparando una escena en la que tengo múltiples objetos. El caso es que en modo Wire veo un montón de líneas que me lían a la hora de seleccionar diferentes objetos.
¿Cómo puedo cambiar el color de las aristas de cada objeto?
Sé que lo hice una vez, allá por 2009 o cuando se perdió Cuba, por ahí más o menos, pero ahora, por más que lo intento, no recuerdo cómo se hacía eso. Un saludo.
-
Cambiar color a objeto en 3d view

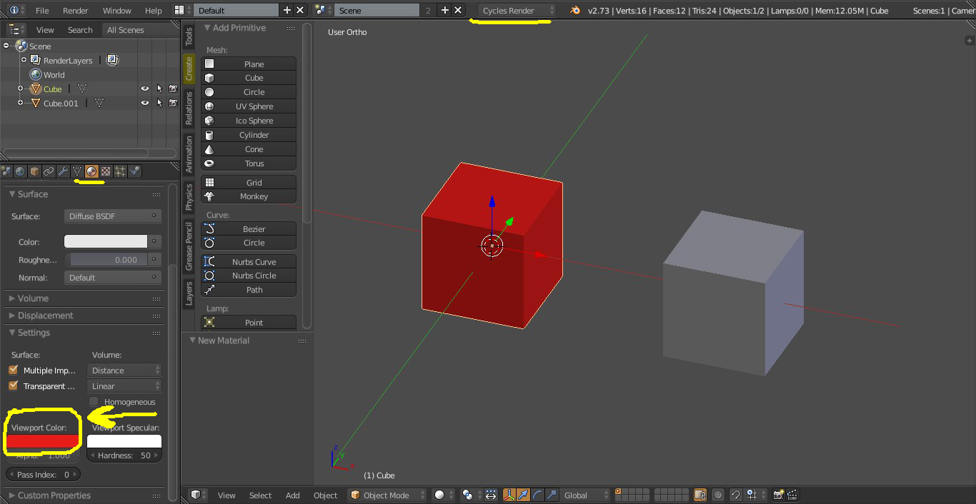
Pues yo no he visto por ningún lado la opción de cambiar el color de los bordes de cada objeto. Cambiar el color del objeto entero en el visor 3d es como viene en la imagen de arriba, pero no creo que te refieras a eso. Y en preferencias de usuario es todo muy genérico. Lo siento.
Buena cosa esto del Blender

-
Cambiar color a objeto en 3d view
Hola Límite. Gracias por tu interés.
Efectivamente, no es eso. Realmente se trataría de cambiar el color de las aristas para visualizar mejor los diferentes objetos en la vista alámbrica. Un saludo.
-
Cambiar color a objeto en 3d view
Siempre se puede aplicar un material en el que uno sea el wire. O bien congelar el objeto si se pudieses para qué no te moleste, o incluso trabajar por capas.
Estoy tan acostumbrado al 3DS max por los estudios, que ya ni recuerdo cómo se aplica un material en Blender.
-
Cambiar color a objeto en 3d view
Creo que lo que buscas es esto.

Según parece estará disponible en la versión 2.74 pero si quieres puedes bajarte una versión desde http://www.graphicall.org/1114.
Y aquí puedes informarte de su desarrollo (está en inglés).http://Blenderartists.org/forum/show...ored-Wireframe.
-
Agradecimientos - 1 Gracias
Cayo Agradece este post
-
Cambiar color a objeto en 3d view
Evidentemente existen varias técnicas de trabajo que te permiten despejar y organizar la escena. Una de ellas, por lo menos en otros programas, es la de diferenciar objetos por color. Dicha asignación de color es tan sencilla como seleccionar un objeto y aplicarle color sin necesidad de aplicar Material propiamente dicho. Y yo estaba convencido, no sé por qué, de que en Blender también se podía aplicar; parece ser que, estaba equivocado.
Creo que sí, Sav. Tendré que probarlo para asegurarme que es esa capacidad que busco. Gracias. Un saludo.
-
Usuario Legendario
Cambiar color a objeto en 3d view

Iniciado por
Cayo
Evidentemente existen varias técnicas de trabajo que te permiten despejar y organizar la escena. Una de ellas, por lo menos en otros programas, es la de diferenciar objetos por color. Dicha asignación de color es tan sencilla como seleccionar un objeto y aplicarle color sin necesidad de aplicar Material propiamente dicho. Y yo estaba convencido, no sé por qué, de que en Blender también se podía aplicar; parece ser que, estaba equivocado. Creo que sí, Sav. Tendré que probarlo para asegurarme que es esa capacidad que busco. Gracias. Un saludo.
Se puede cómo ya te han comentado, pero esto del wireframe es una cosa nueva y muy chula.