Veréis, tengo una Maya con once mil y pico vértices, pero no están centrados.
Como los podría centrar o repartir por toda la maya?
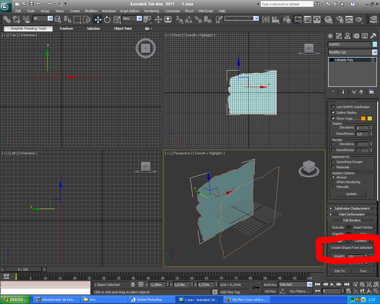
Dejo esta imagen para qué me entendáis mejor:
http://postimg.org/image/oia1n7fot/
Veis que hay un trozo en la esquina derecha sin vértices verdad? Pues no quiero llenar ese trozo con más vértices, lo que quiero es repartir los que ya hay uniformemente por toda la Maya.
Con que modificador lo podría hacer?
Gracias por adelantado.
-- IMÁGENES ADJUNTAS --
![]()

Citar