Resultados 1 al 12 de 12

Mi nuevo plugin crear carretera para vehículos

  1. #1
    Fecha de ingreso
    Oct 2010
    Mensajes
    585

    Talking Mi nuevo plugin crear carretera para vehículos

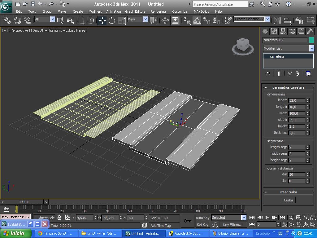
    Hola, amigo, les dejo avances de mi nuevo plugin, Crear Carretera, para vehículos. Saludos a todos.-.

    -- IMÁGENES ADJUNTAS --











    Miniaturas adjuntas Miniaturas adjuntas Clic en la imagen para ver su versión completa. 

Nombre: Dibujo_plugins_crear_una_carretera_2014_2015.JPG 
Visitas: 2032 
Tamaño: 103.4 KB 
ID: 201773   Clic en la imagen para ver su versión completa. 

Nombre: Dibujo_plugins_crear_una_carretera_2014_2015(1).JPG 
Visitas: 2550 
Tamaño: 97.7 KB 
ID: 201774   Clic en la imagen para ver su versión completa. 

Nombre: Dibujo_plugins_crear_una_carretera_2014_2015(2).JPG 
Visitas: 919 
Tamaño: 120.3 KB 
ID: 201775   Clic en la imagen para ver su versión completa. 

Nombre: Dibujo_plugins_crear_una_carretera_2014_2015(3).JPG 
Visitas: 549 
Tamaño: 109.7 KB 
ID: 201776  

    Clic en la imagen para ver su versión completa. 

Nombre: Dibujo_plugins_crear_una_carretera_2014_2015(4).JPG 
Visitas: 625 
Tamaño: 100.6 KB 
ID: 201777   Clic en la imagen para ver su versión completa. 

Nombre: Dibujo_plugins_crear_una_carretera_2014_2015(5).JPG 
Visitas: 810 
Tamaño: 84.6 KB 
ID: 201778   Clic en la imagen para ver su versión completa. 

Nombre: Dibujo_plugins_crear_una_carretera_2014_2015(6).JPG 
Visitas: 378 
Tamaño: 99.4 KB 
ID: 201779   Clic en la imagen para ver su versión completa. 

Nombre: Dibujo_plugins_crear_una_carretera_2014_2015(7).JPG 
Visitas: 326 
Tamaño: 110.4 KB 
ID: 201780  

    Clic en la imagen para ver su versión completa. 

Nombre: Dibujo_plugins_crear_una_carretera_2014_2015(8).JPG 
Visitas: 289 
Tamaño: 96.7 KB 
ID: 201781   Clic en la imagen para ver su versión completa. 

Nombre: Dibujo_plugins_crear_una_carretera_2014_2015(9).JPG 
Visitas: 375 
Tamaño: 123.3 KB 
ID: 201782   Clic en la imagen para ver su versión completa. 

Nombre: Dibujo_plugins_crear_una_carretera_2014_2015(10).JPG 
Visitas: 397 
Tamaño: 110.3 KB 
ID: 201785   Clic en la imagen para ver su versión completa. 

Nombre: Dibujo_plugins_crear_una_carretera_2014_2015(11).JPG 
Visitas: 388 
Tamaño: 105.4 KB 
ID: 201786  


  2. #2
    Fecha de ingreso
    Feb 2004
    Mensajes
    2,107

    Mi nuevo plugin crear carretera para vehículos

    Tiene buena pinta, piensas ponerle alguna opción para qué sea curva y no plana, (las carreteras son curvas para qué se desagüen.)
    ¿Y tiene alguna opción para peraltes, y para qué se adapte a la malla de un terreno?
    Conoces estos:
    Terrain Conformer
    http://www.scriptspot.com/3ds-max/sc...rain-conformer.
    Si usted escribe "ya boi", por favor, no venga.
    - -
    La realidad es sólo una ilusión muy persistente. Albert Einstein

  3. #3
    Fecha de ingreso
    Oct 2010
    Mensajes
    585

    Thumbs up Mi nuevo plugin crear carretera para vehículos

    Cita Iniciado por marc31 Ver mensaje
    Tiene buena pinta, piensas ponerle alguna opción para qué sea curva y no plana, (las carreteras son curvas para qué se desagüen).
    ¿Y tiene alguna opción para peraltes, y para qué se adapte a la malla de un terreno?
    Conoces estos:
    Terrain Conformer.
    http://www.scriptspot.com/3ds-max/sc...rain-conformer.
    Hola, Marc. Gracias por su comentario.

    Este plugin se está desarrollando, para diferenciar de tipos de carreteras, hablando de plano, se podría hacer, carreras, para autos, para pistas de aviaciones, o para viajar de México hacia España es un decir, vale, y hablando de adaptarse la malla en un terreno, precisamente, más adelante se estará incluyendo, y muchas cosas por hacer ok.

    Y pues a seguir lucha con 3DS Max Gracias. Saludos de Miguel.

    -- IMÁGENES ADJUNTAS --

    Miniaturas adjuntas Miniaturas adjuntas Clic en la imagen para ver su versión completa. 

Nombre: Dibujo_plugins_crear_una_carretera_2014_2015(12).JPG 
Visitas: 300 
Tamaño: 100.4 KB 
ID: 201888   Clic en la imagen para ver su versión completa. 

Nombre: Dibujo_plugins_crear_una_carretera_2014_2015(13).JPG 
Visitas: 335 
Tamaño: 130.5 KB 
ID: 201890  
    Última edición por Miguel-Arte-3D-1990; 02-09-2015 a las 17:57

  4. #4
    Fecha de ingreso
    Oct 2010
    Mensajes
    585

    Thumbs up Mi nuevo plugin crear carretera para vehículos

    Gracias por sus visitas toda vía sigue en proceso este plugins ok. Saludos, a todos.-.

  5. #5
    Fecha de ingreso
    Oct 2010
    Mensajes
    585

    Thumbs up Mi nuevo plugin crear carretera para vehículos

    Hola, colegas, me dio una súper idea, para crear terrenos, precisamente estoy desarrollando en mí tema :
    http://www.foro3d.com/f115/mi-nuevo-...-116729-6.html.

    Bueno, ah seguir luchando con 3DS Max.
    Y espero sus comentarios o ideas que tengan en su mente plz
    y seguiré modificando de este plugins etc,
    y gracias por visitarme en mis temas.

  6. #6
    Fecha de ingreso
    May 2015
    Mensajes
    17

    3dsmax Mi nuevo plugin crear carretera para vehículos

    Hola Chapolín, Excelente Proyecto. Me trae muy buenos recuerdos
    Hace varios años yo cree un plug-in de 3dsmax para hacer carreteras y pistas para un juego. Aquí te doy algunas de las ideas que implemente en ese momento:
    - El plug-in era un modificador de Splines, que convertía el Bézier Spline en un TriMesh. De esta forma cuando uno modificaba el spline, la carretera se actualizaba inmediatamente.
    - El modificador tenía un subobjeto: sección transversal, que permitía crear y editar la sección transversal: Los carriles, andenes y otros segmentos que se convertían en faces.
    - El plug-in tenía una ventana en la que se editaba la sección transversal y las transiciones entre secciones, de esta forma se podían hacer carreteras que pasaban de 2 a 3 carriles.

    Creo que en lugar de implementar la ventana de sección transversal y transiciones, hubiera podido usar un patrón de carretera simple, que el modificador hubiera extendido a lo largo del spline.

    Si te interesa te puedo colaborar con más ideas o sugerencias en el desarrollo del plug-in. Yo he desarrollado plugins para 3dsmax por más de 15 años.

  7. #7
    Fecha de ingreso
    Oct 2010
    Mensajes
    585

    Thumbs up Mi nuevo plugin crear carretera para vehículos

    Cita Iniciado por pixaeiro Ver mensaje
    Hola Chapolín, Excelente Proyecto. Me trae muy buenos recuerdos
    Hace varios años yo cree un plug-in de 3dsmax para hacer carreteras y pistas para un juego. Aquí te doy algunas de las ideas que implemente en ese momento:
    - El plug-in era un modificador de Splines, que convertía el Bézier Spline en un TriMesh. De esta forma cuando uno modificaba el spline, la carretera se actualizaba inmediatamente.
    - El modificador tenía un subobjeto: sección transversal, que permitía crear y editar la sección transversal: Los carriles, andenes y otros segmentos que se convertían en faces.
    - El plug-in tenía una ventana en la que se editaba la sección transversal y las transiciones entre secciones, de esta forma se podían hacer carreteras que pasaban de 2 a 3 carriles.

    Creo que en lugar de implementar la ventana de sección transversal y transiciones, hubiera podido usar un patrón de carretera simple, que el modificador hubiera extendido a lo largo del spline.

    Si te interesa te puedo colaborar con más ideas o sugerencias en el desarrollo del plug-in. Yo he desarrollado plugins para 3dsmax por más de 15 años.
    Muchas gracias Pixaerio, eso es lo que yo esperaba de ti, a si me ayuda a seguir impulsando cada día, meses y años, por aprender de 3DS Max, lo primero lo que hice fue crear un script le dejo mi tema : http://www.foro3d.com/f15/mi-nuevo-s...os-110949.html y después empecé a desarrollarlo en forma de segmetos, pero, no sabía cómo sustituir texturas de carreteras, entre x, y, tu bien sabes que una textura siempre está fija, pero a la ahora de crear un segmento hacia (Y), la textura no que daba bien, y luego pude lograrlo por medio de un script especial que ajustaba perfecto la textura, en la posición (Y) pero, a la hora de mover los segmentos, la textura, no seguía a la gráfica etc, y entonces dije, bueno empiezo a desarrollarlo en plugin, ahora ya entiendo que es mejor crear plugins, por que razón, por que la textura, si se queda pegada, a la gráfica, y puedo clonar varias veces el objeto, sin dañar la textura. A si como vez la demostración arriba y ahora trato de hacer que los segmentos siga continuamente, a qué me refiero, cuando hago la curva, lo hace separado y luego los ajunto, a si da la apariencia qué está en un solo objeto, pero, ahora mi idea es como seguir clonando segmentos y haciendo curvas al mismo tiempo, ejemplo: le doy 5 segmentos en línea recta, y luego clonar 5 segmentos más, pero, creando la curva a si como está el ejemplo de mi tema : que le mencione etc, y espero de ti compartir con este proyecto, como dicen por hay, que 2 cabezas, piensan mejor que una, ok, Pixaerio, espero sus teorías y sus Códigos plugins.

    Bueno a seguir luchando con max, y Gracias a Marc31 y a Pixaerio, y espero que no se me caduquen mis temas anteriores porque sigo trabajando de ellos, ah les deje un script : crear un cono está en mí tema :http://www.foro3d.com/f115/mi-nuevo-...je-116729.html y gracias por visitarme en mis temas anteriores y los que están en presente. Gracias y saludos de Chapolín.
    Última edición por Miguel-Arte-3D-1990; 20-06-2015 a las 22:23

  8. #8
    Fecha de ingreso
    May 2015
    Mensajes
    17

    Mi nuevo plugin crear carretera para vehículos

    Hola Chapolín, Podrías describir cómo funciona el plug-in?
    Por lo que entiendo es un plug-in tipo Objecto que crea trocitos de carretera, que luego vas juntando y modificando con Bend para crear una carretera completa.

    Las coordenadas UV las estas creando con el mesh? O se las aplicas luego con otro modifier? No entiendo lo que me dices que la textura no seguía la gráfica.

    Lo ideal sería qué este plug-in tomara como entrada un spline, y usara las coordenadas locales para saber cómo orientar la sección transversal. Es importante que este tipo de herramientas sean 100% parametricas.

    Gracias.

    Pixaeiro.

  9. #9
    Fecha de ingreso
    Oct 2010
    Mensajes
    585

    Thumbs up Mi nuevo plugin crear carretera para vehículos

    Exactamente, este plugin, esta basándose, en un bend, cuando quiero hacer una curva, obvio que está modificado, por un Bend, pero, lo hago separado, ejemplo:
    Cuando quiero clonar 5 segmentos y abajo le doy click, curva, y me crea el bend y con sus coordenadas, ok.

    Ok, Ya tenemos una carretera en forma de curva, y luego hago aparte otro 5 segmentos, para dejarlo en línea recta, y luego los ajunto y me crea una carretera completa a si sucesivamente.
    Última edición por Miguel-Arte-3D-1990; 09-05-2015 a las 00:06

  10. #10
    Fecha de ingreso
    Oct 2010
    Mensajes
    585

    Thumbs up Mi nuevo plugin crear carretera para vehículos

    Ok, pixaerio, más adelante estaré subiendo esté, plugin, si llego a tener dudas, ok, por el momento, que sigan dando más ideas, para saber que tanto se puede ampliar una carretera, a si como me comento Marc31 ok.

    Ok, Pixaerio, por el momento, le pedí una ayuda sobre un cono que está creado en splines, a si como me comento que tienes más de 15 años creando plugins con splines y vídeos juegos etc.

    Bueno, espero su respuesta, si logro resolver el cono que le mande, y sigo batallando con 3DS Max. Gracias.

    -- IMÁGENES ADJUNTAS --

    Miniaturas adjuntas Miniaturas adjuntas Clic en la imagen para ver su versión completa. 

Nombre: ejemplo_crear_un_cono_2014-2015_2015(7).JPG 
Visitas: 133 
Tamaño: 94.7 KB 
ID: 205292   Clic en la imagen para ver su versión completa. 

Nombre: ejemplo_crear_un_cono_2014-2015_2015(6).JPG 
Visitas: 160 
Tamaño: 93.8 KB 
ID: 205291  

  11. #11
    Fecha de ingreso
    Oct 2010
    Mensajes
    585

    Thumbs up Mi nuevo plugin crear carretera para vehículos

    Cita Iniciado por pixaeiro Ver mensaje
    Hola Chapolín, Podrías describir cómo funciona el plug-in?
    Por lo que entiendo es un plug-in tipo Objecto que crea trocitos de carretera, que luego vas juntando y modificando con Bend para crear una carretera completa.

    Las coordenadas UV las estas creando con el mesh? O se las aplicas luego con otro modifier? No entiendo lo que me dices que la textura no seguía la gráfica.

    Lo ideal sería qué este plug-in tomara como entrada un spline, y usara las coordenadas locales para saber cómo orientar la sección transversal. Es importante que este tipo de herramientas sean 100% paramétricas.

    Gracias.

    Pixaeiro.
    A si es Pixaerio, este plugin, se está creando con Box, no con Spline Ok.

    -- IMÁGENES ADJUNTAS --
    Miniaturas adjuntas Miniaturas adjuntas Clic en la imagen para ver su versión completa. 

Nombre: ejemplo_crear_un_cono_2014-2015_2015(8).JPG 
Visitas: 157 
Tamaño: 96.2 KB 
ID: 205293  

  12. #12
    Fecha de ingreso
    Oct 2010
    Mensajes
    585

    Exclamation Mi nuevo plugin crear carretera para vehículos

    Hola, Marc31, le puse un conform, a la carretera, y no me salió bien, como el ejemplo que me mando, un script terreno algo así, que está en el link: scriptspot, si no me equivoco, pero lo estoy haciendo a mi manera, Mac31.

    Lo que pasa tiene varios Box, pero se me hace raro, se descompone bien feo ;(.

    Le dejo una demostración.

    Tal vez lo utilice.

    Pero, que caso utilizar.

    Algo que está hecho.

    Por otro autor, que hizo ese script : Terrain_conformer.

    No crees Maic31.

    -- IMÁGENES ADJUNTAS --

    Miniaturas adjuntas Miniaturas adjuntas Clic en la imagen para ver su versión completa. 

Nombre: Dibujo_ejemplo_conform_2015_crear_unaCarreteraPlugin.JPG 
Visitas: 266 
Tamaño: 112.3 KB 
ID: 205525   Clic en la imagen para ver su versión completa. 

Nombre: Dibujo_ejemplo_conform_2015_crear_unaCarreteraPlugin_(1).JPG 
Visitas: 389 
Tamaño: 86.7 KB 
ID: 205526  
    Última edición por Miguel-Arte-3D-1990; 11-05-2015 a las 22:17

Temas similares

  1. Mi nuevo plugin crear un cono 2014-2015
    Por Miguel-Arte-3D-1990 en el foro Plugins y Scripts
    Respuestas: 1
    : 11-05-2015, 18:07
  2. Mi nuevo script: crear camino para vehículos
    Por Miguel-Arte-3D-1990 en el foro Programas de Diseño 3D y CAD
    Respuestas: 27
    : 06-01-2015, 19:43
  3. Respuestas: 5
    : 25-01-2010, 22:41
  4. Plugin para animar vehículos por un escenario
    Por xavi fradera en el foro Plugins y Scripts
    Respuestas: 3
    : 23-04-2006, 16:50
  5. 3dsMax Cómo crear una carretera
    Por kaiser en el foro Animación y Rigging
    Respuestas: 1
    : 13-05-2003, 14:27

Etiquetas para este tema