-
Cómo puedo hacer esto?
Buenas. Estoy modelando un coche y en una parte la carrocería he creado una rebaba. Bien, pues quiero crear una estructura parecida a un tubo que se prolongue a lo largo de esta rebaba (me vais a entender mejor con las imágenes).


Lo que quiero hacer viene siendo la goma sobre la qué reposa el capot, he pensado en modelar su sección (2ª imagen) y extruir la misma lo largo de la rebaba de la carrocería, pero me gustaría saber si se puede hacer de forma automática, por ejemplo, al estilo de la forma en que se pueden crear tubos usando curvas Bézier.
-
Cómo puedo hacer esto?

Iniciado por
Andrés57sc
por ejemplo, al estilo de la forma en que se pueden crear tubos usando curvas Bézier.
Claro que sí, dale.
Suerte

Iniciado por
SHAZAM
la blenderitis de sus cada día más numerosos usuarios crea un efecto radio-bemba-tsunami que inunda todo

-
Usuario Legendario
Cómo puedo hacer esto?
Protección Goma en Blender.
-
Agradecimientos - 1 Gracias
-
Cómo puedo hacer esto?
Gracias chicos, cómo te lo curras Solimán.
Pero ¿Se puede hacer que siga a uno de los Edge loop de la rebaba directamente? Para no tener que trazar el recorrido con curvas Bézier.
-
Cómo puedo hacer esto?
Siempre puedes duplicar el Edge Loop (Shift+D), separarlo (P) y en Object Mode convertir los ejes a curvas (Alt+C).
-
Usuario Legendario
Cómo puedo hacer esto?
Creo que te refieres a aprovechar los vértices del modelo para no tener que hacer el modelado de la curva.
La malla y el curve son cosa independientes, pero cabe la posibilidad de ponerle a la curva Bézier una modificador Shrinkwrap para ajustarlo al modelo del coche, pero si tiene muchas curvas va a ser difícil.
Editado :
O como dice Tonilluch que no me había dado cuenta.
.
Última edición por Soliman; 12-10-2013 a las 15:39
-
Agradecimientos - 1 Gracias
-
Cómo puedo hacer esto?
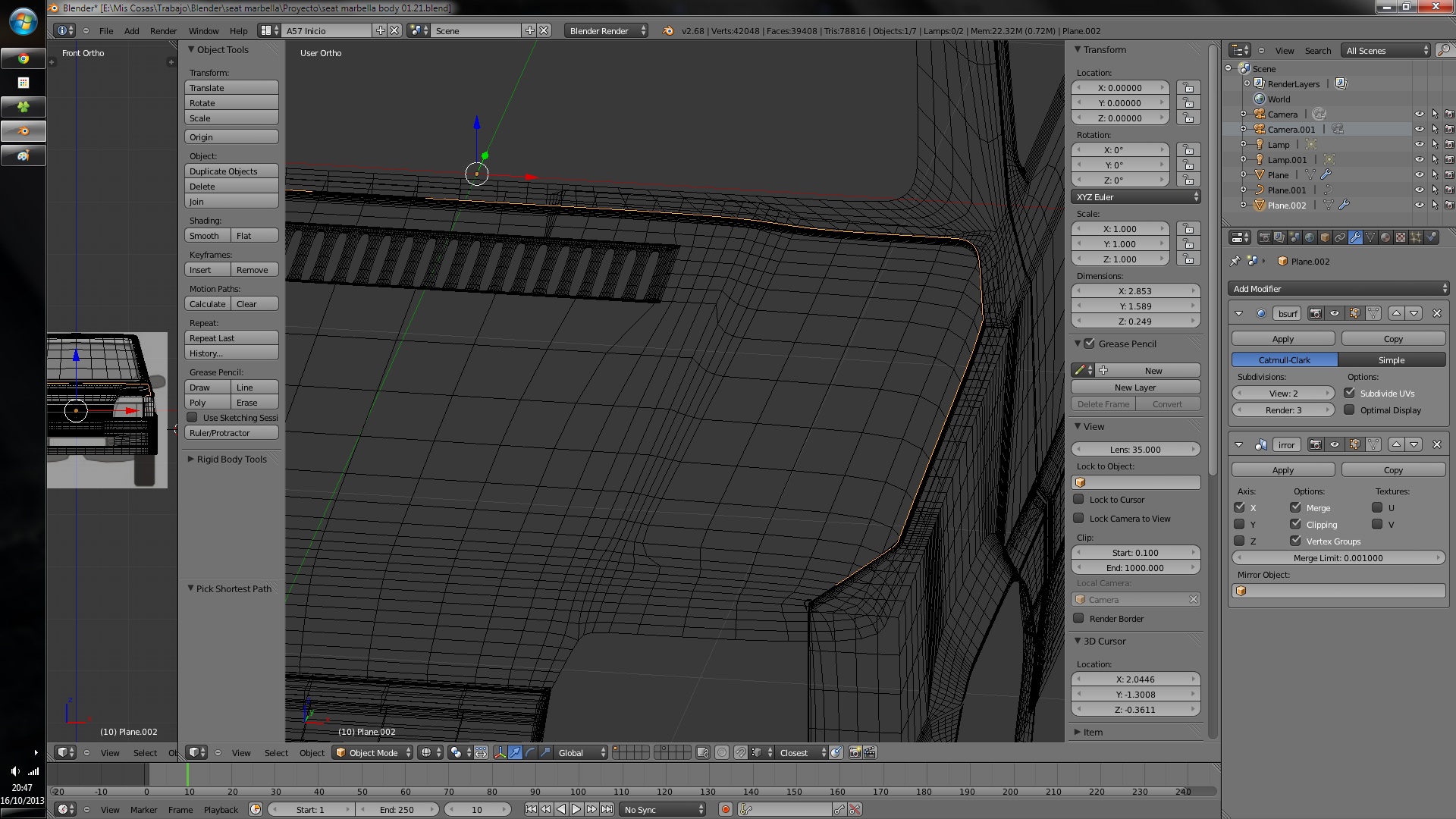
Gracias a los dos, lo estoy haciendo de la forma en que me dices Tonilluch y es bastante fácil, es justo lo que buscaba. Pero estoy teniendo un problema y no he podido dar por ahora con la forma de solucionarlo, os muestro con detalle:
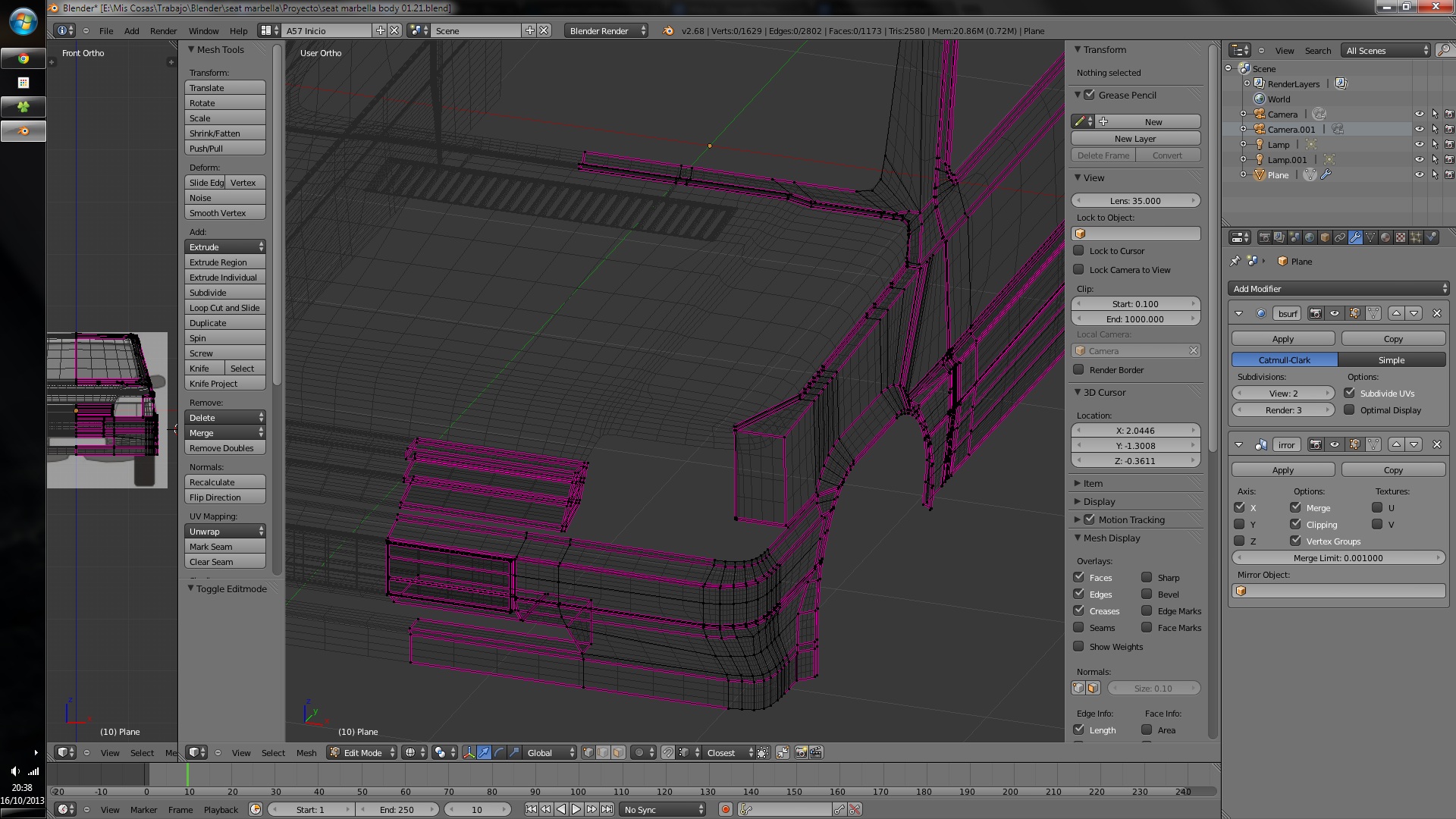
Éste es el modelo, no hay muchas variables en la escena, es relativamente sencilla, un par de luces, cámaras y el coche por ahora es una sola Maya u objeto (si la lío con algún tecnicismo no os sorprendais que soy muy novato aún). Está hecho a base de planos y los únicos modificadores que he aplicado a el objeto son el espejo y la subdivisión:

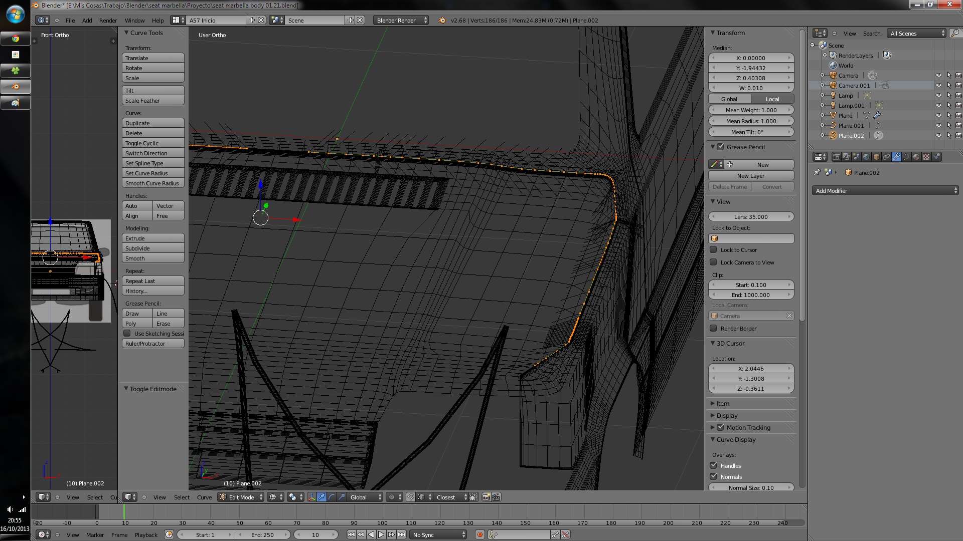
A continuación me dispongo a separar de la Maya (P), convertir a curva (Alt C) la sección de la goma protectora;.


Duplicar el Edge loop (Shift D) de la carrocería, separarlo de la Maya (y es justo aquí cuando algo me ha parecido un poco extraño) para luego convertirlo a curva también:



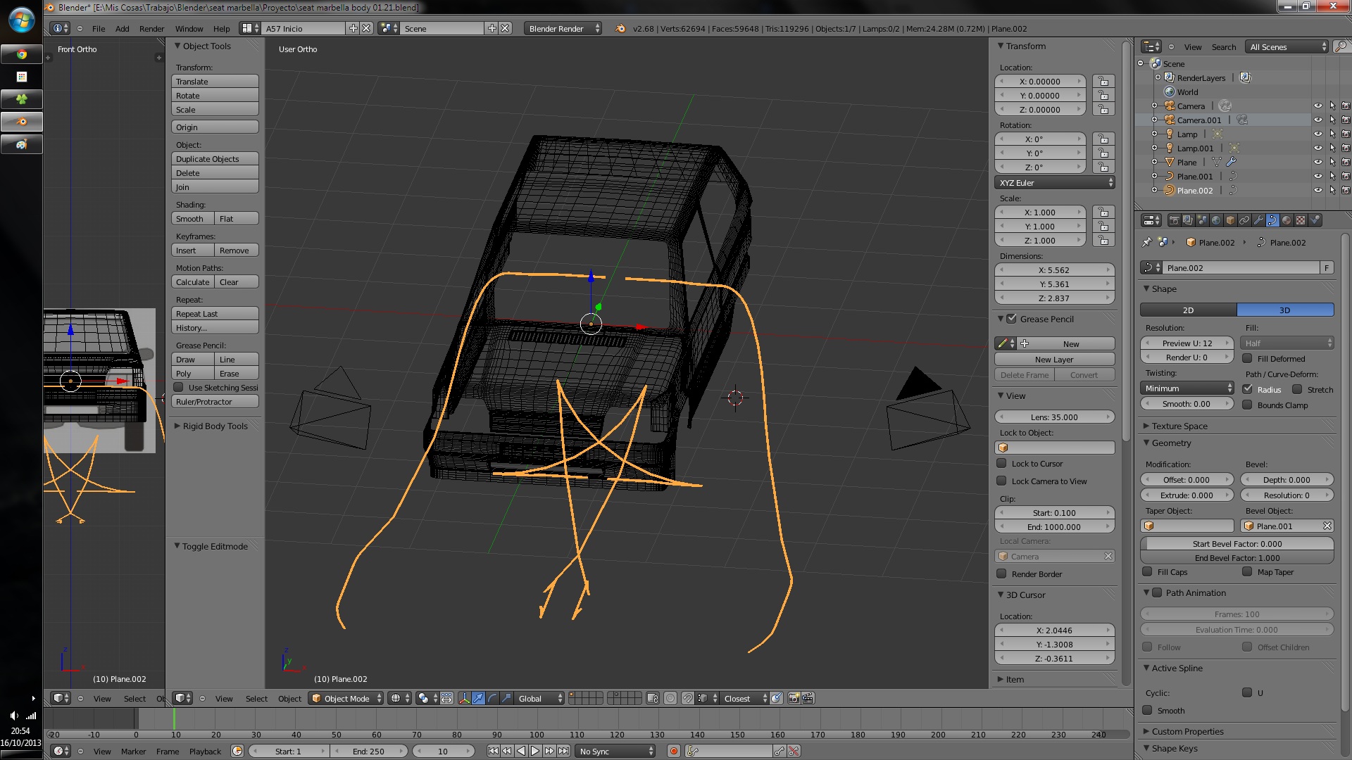
Como veis, al separar de la Maya el Edge loop que se acaba de duplicar pues en Object mode parece que los ejes no llegan hasta dónde deberían, aunque luego entro en Edit mode y parece que todo está correcto. Acto seguido selecciono como Bevel object a la sección de la goma protectora y me pinta este cuadro.:

Y yo: Sal de mi ordenador Baphomet.
En fin, el resultado tiene unas dimensiones diferentes y lo que ha hecho en medio no sé de dónde se lo ha sacado. Lo he intentado muchas veces, también he probado aplicando los modificadores antes de hacer esto por si acaso y no ha resultado, hice un modelo muy sencillo desde nuevo imitando un poco lo que había en este (mismos modificadores, planos parecidos y algunos Edge con valor en crease y ahí sí que funcionó todo bien.
Otra captura más; la curva qué debería de seguir:

A ver qué veis vosotros. Saludos, y gracias de nuevo.
-
Cómo puedo hacer esto?
¿has probado a juntar la curva por la parte central?
Has Probado solo con la mitad de la curva y luego aplicarle un mirror?
-
Cómo puedo hacer esto?
Buenos días muchachos, he podido solucionar el problema, estoy intentando entender cómo, pero ahora solo me sale hacerlo bien.
Creo que tenía la sección de la goma protectora duplicada a modo de espejo sin darme cuenta porque la cree dentro de la Maya de la carrocería en la qué tenía activado este modificador. Por otra parte, el problema qué se apreciaba en la 5ª captura, se solucionaba aplicando el modificador mirror en la nueva Maya (desaparece la división central que se ve) y luego para terminar hay que ajustar manualmente la posición del último vértice de la curva para qué encaje con el final de la rebaba de la carrocería del coche (cosas de usar la subdivisión con el modo Catmull-Clark, si se selecciona el modo Simple esto último no sucede, pero apenas suaviza las curvas del Edge loop así). Saludos.
-
Cómo puedo hacer esto?
Me alegra qué lo hayas podido solucionar.