Hola a todos, estoy tratando de hacer un camino para vehículos. Pero, no encuentro la manera como activar los splineops. Startattach y splineops. Attachmultiple. Ok.
La idea de este script va creando líneas en 100 en 100 por ejemplo.
Cuando le doy click al botón crear Dist, su primer línea aparece su distancia a 100 y.
Luego le pongo 200 y aparase el siguiente línea a partir del 100 hasta 200 y a si sucesivamente.
Y espero su ayuda como activar splineops. Startattach o splineops, attachmultiple para crear una sola línea.
Etc. Y luego estaré explicando sobre este nuevo script : crear camino para vehículos. Ok-d. Saludos a todos y espero su ayuda gracias. -.d.
Les dejo este ut b.
Rollout pru crear camino.
Groupbox a pos:[10,10] width:180 height:145 tspinner Dist distancia range:[0,999,100] pos:[32,32] tbutton crd crear ton crd pressed do t(t p1 = point () p2 = point () p1.name = p1 p2.name = p2 t p1 = $p1 p2 = $p2 -p1, pues = [0,0,0] p2, pues = [dist, value,0,0] t PA = point() pa, cross = of pa, box = on pa, name = a t pb = point() pb, cross = of pb, box = on pb, name = b t pa, pivot = p1.pos alignobject PA centerobject PA t pb, pivot = p2.pos alignobject pb centerobject pb t pc = point() PC, name = c PC, pues = [dist, value,0,0] t Fn lineaentredospuntos pointa pointb =
(tlinea = splineshape pos: pointa taddnewspline línea taddknot línea 1 #corner #line pointa taddknot línea 1 #corner #line pointb tupdateshape línea tlinea).
Linea = lineaentredospuntos pa, pues pb, pos.
P1.pivot = PC, pos.
Alignobject p1.
Centerobject p1).
).
Createdialog pru 200 400.
 
  
         
     
   
			
 
					
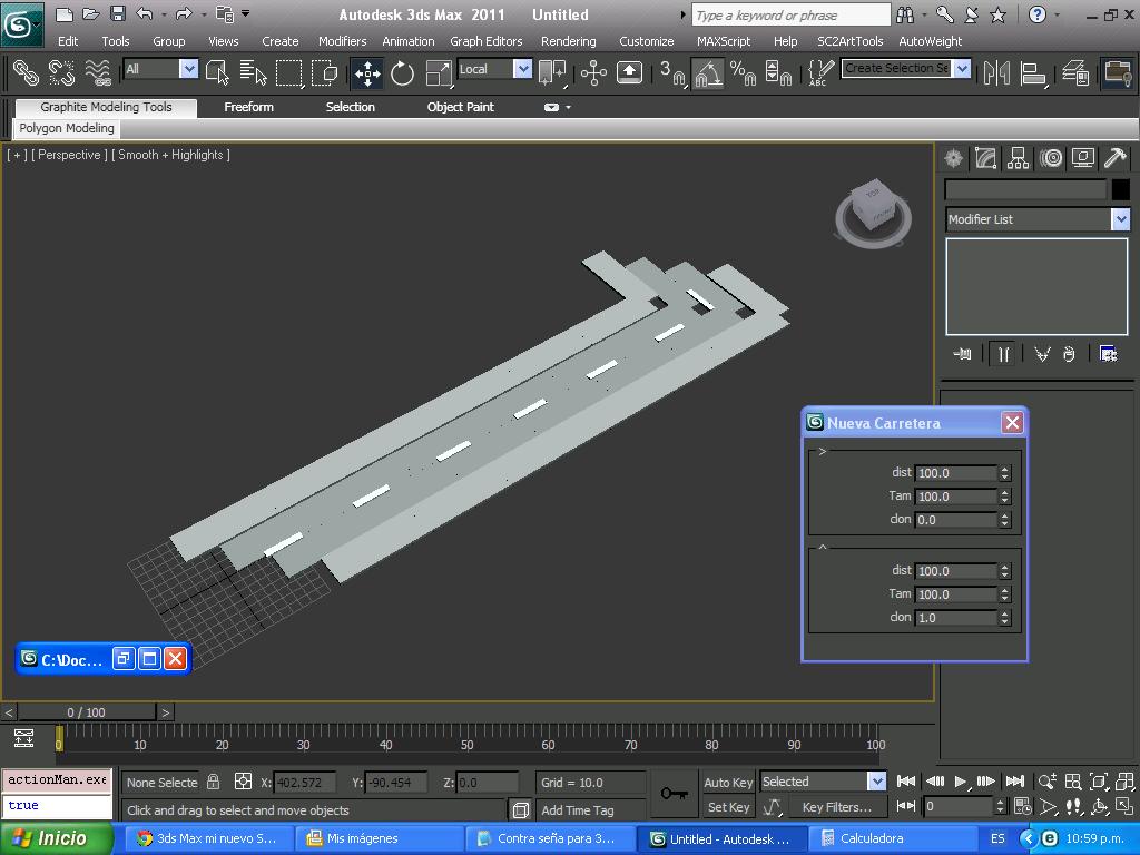
					 Mi nuevo script: crear camino para vehículos
 Mi nuevo script: crear camino para vehículos
		 
				
				
				
					 Citar
  Citar Mi nuevo script: crear camino para vehículos
 Mi nuevo script: crear camino para vehículos
		 Mi nuevo script: crear camino para vehículos
 Mi nuevo script: crear camino para vehículos
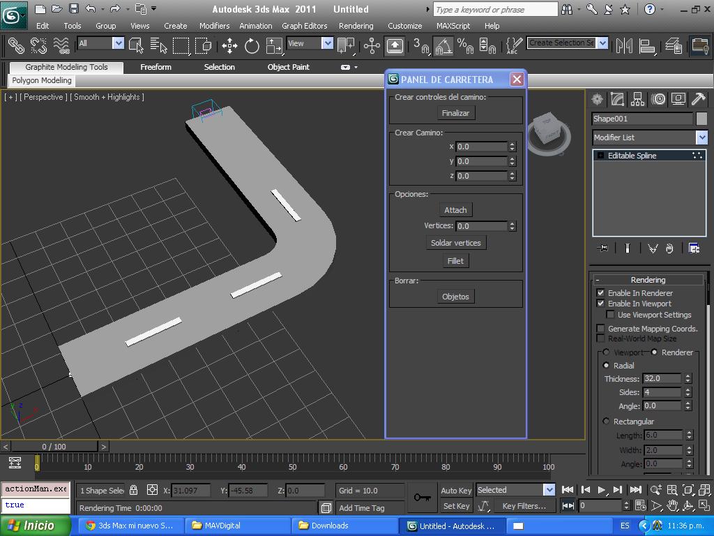
		 Mi nuevo script: crear camino para vehículos ahora es crear carretera
 Mi nuevo script: crear camino para vehículos ahora es crear carretera
		 Mi nuevo script: crear camino para vehículos
 Mi nuevo script: crear camino para vehículos
		 por ser más grande que la vida .
 por ser más grande que la vida .