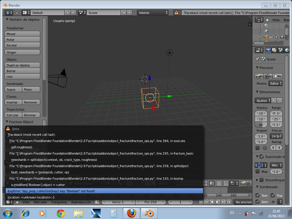
Hola quizás alguien me pueda aclarar porque la -fracture tol activada, en mí programa no funciona es la versión de Blender 2.67a, y cuando le activo el ejecute el la ventana de herramientas del interfaz de tranajo (T) me aparece una ventana qué muestro en el archivo ADJUNTO, CON La TIPICA SEÑAL DE ALERTA, de la cual ignoro su significado, quizás sea un fallo de esta versión, pero el caso es que no se fragmenta la Autodesk Maya, y no puedo hacer ninguna simulación de fracturas, alguien me puede dar su opinión, es mi primer mensaje, espero se pueda ver completo con archivo incluido, gracias saludos.
-- IMÁGENES ADJUNTAS --
![]()

Citar