Hola, buen día.
Antes que nada quiero presentarme en su comunidad.
Estudio Arquitectura y empiezo a utilizar el programa 3ds Max, actualmente cuento con la versión 2012 de 64 bits.
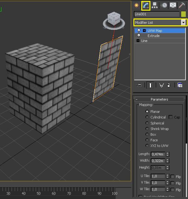
Mi situación es la siguiente; modele una casa para un desarrollo unas partes con la primitiva box y otras con la shape, line con el modificador de extrude. Sucede que al momento de aplicarle material y correr el render solo se aprecia el material en las box, en todas las líneas que extruí solo se aprecia el color del material más no la textura.
De repente creí que fuera el motor del render, ya que estoy trabajando con v ray y usando materiales de v ray, pero me cambie al motor por default con materiales standard y tuve el mismo resultado.
Por favor necesito su ayuda para saber que paso estoy realizando mal. De antemano gracias por su tiempo, reciban un saludo..
Adjunto un archivo de imagen explicando la situación.
-- IMÁGENES ADJUNTAS --
![]()

Citar