Resultados 1 al 5 de 5

Análisis de mi proyecto en Blender: busco opiniones para mejorar

  1. #1
    Fecha de ingreso
    Nov 2012
    Mensajes
    5

    Blender Agility

    Hola buenas. Os presento un trabajo que he finalizado y me gustaría saber de sus opiniones tanto buenas como malas, para que en el próximo trabajo pueda corregirlos he ir mejorando.

    Todo esta echo en Blender menos las textura que están editadas en Gimp. Gracias de antemano.

    Clic en la imagen para ver su versión completa. 

Nombre: Agility.png 
Visitas: 212 
Tamaño: 2.27 MB 
ID: 175400

    -- IMÁGENES ADJUNTAS --

  2. #2
    Fecha de ingreso
    Aug 2004
    Mensajes
    22,348

    Agility

    El conjunto está bien, pero a las tijeras las pinzas y el cutter le falta brillo, no sé si usas una imagen HDR para el world?
    Lo bueno es que la lámpara si da brillo, tal vez es el material de las tijeras al que le falte algo. Saludos.

  3. #3
    Fecha de ingreso
    Nov 2012
    Mensajes
    5

    Agility

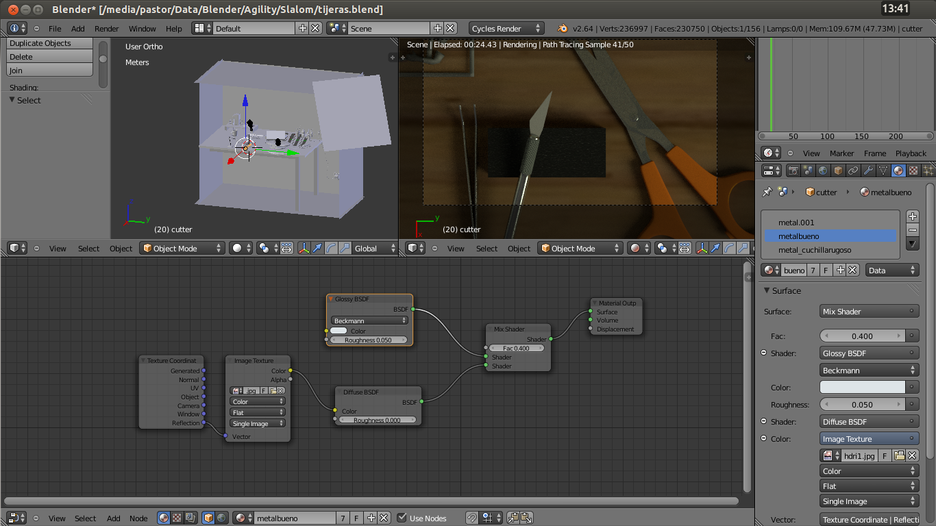
    Gracias Solimán. Si que he usado HDR, pero no en el Word si no en el mismo material y ahora que me he acercado a la imagen si que veo los brillos, pero desde lejos no, y no entiendo por qué.

    Mira te dejo una captura de imagen con el material y las tijeras y cuter de cerca.

    Clic en la imagen para ver su versión completa. 

Nombre: Captura de pantalla de 2012-11-27 13:42:14.png 
Visitas: 118 
Tamaño: 368.3 KB 
ID: 175403

    Y gracias de nuevo.

    -- IMÁGENES ADJUNTAS --

  4. #4
    Fecha de ingreso
    Aug 2004
    Mensajes
    22,348

    Agility

    Se ve muy poco. Yo creo que si lo pones en el world te quedará mejor. Saludos y buen trabajo.editado.

    -- IMÁGENES ADJUNTAS --
    Miniaturas adjuntas Miniaturas adjuntas h.jpg  
    Última edición por Soliman; 27-11-2012 a las 14:41

  5. #5
    Fecha de ingreso
    Aug 2012
    Mensajes
    1,752

    Blender Agility

    Yo he pintado soldados y me gusta este tipo de hobies, pero. Sin duda es muy buen trabajo, quizás mejor iluminación.

Etiquetas para este tema