Resultados 1 al 2 de 2

Slice tool

  1. #1
    Fecha de ingreso
    Nov 2009
    Mensajes
    1

    Thumbs up Slice tool

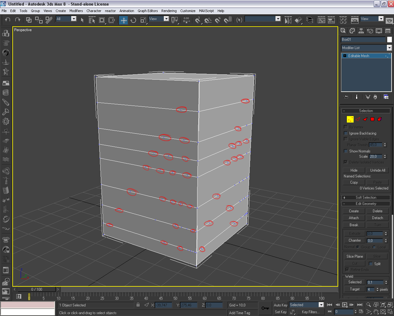
    Saludos a todos. Quisiera saber porqué a la hora de utilizar en 3d Studio Max el slice tool en una primitiva de caja convertida a Maya editable este deja tantos vértices sobre el corte una vez realizado, adjunto ejemplo del problema. Muchas gracias a todos.

    -- IMÁGENES ADJUNTAS --
    Miniaturas adjuntas Miniaturas adjuntas Clic en la imagen para ver su versión completa. 

Nombre: Slice tool.jpg 
Visitas: 376 
Tamaño: 479.7 KB 
ID: 118731  

  2. #2
    Fecha de ingreso
    Apr 2006
    Mensajes
    2,740

    Slice tool

    Lo que te pasa no es un problema si no la forma en que trabaja editable Mesh, ya que esta usa una tesselación basada en tris, lo que ves en el visor solo es una simplificación de la misma, para solucionarlo usa Editable Poly.

    Si no quieres perder lo hecho hasta el momento solo clicka con bdm sobre el objeto te diriges a convert to y luego a Editable Poly y los vértices desaparecerán. Saludos.
    Última edición por sejob1975; 29-11-2009 a las 18:24
    Cita Iniciado por SHAZAM Ver mensaje
    ¡Tenemos que unirnos, carajo! ...
    Cita Iniciado por Rbk Ver mensaje
    Si yo hoy decido meterme a albañil, no sabré si un muro es bueno o malo a menos que un maestro me lo diga o se me caiga encima. Y entonces podré hacer dos cosas: hacer caso al maestro e investigar cómo se hace bien, o seguir haciendo chapuzas, con lo que nunca seré un albañil profesional. ¿Me he explicado bien?

Temas similares

  1. Hot key para slice plane
    Por hugomfernandez en el foro Modelado
    Respuestas: 3
    : 14-06-2010, 10:42
  2. Sugerencias con slice plane
    Por yusuftercero en el foro Modelado
    Respuestas: 2
    : 07-08-2009, 12:00
  3. Cómo utilizar el slice
    Por alextula2 en el foro Modelado
    Respuestas: 6
    : 27-11-2008, 10:32
  4. Quick slice
    Por Gonzalo_g en el foro Programas de Diseño 3D y CAD
    Respuestas: 1
    : 02-04-2008, 17:11
  5. Slice plane Cut
    Por molko en el foro Modelado
    Respuestas: 8
    : 09-06-2005, 00:25