Resultados 1 al 13 de 13

Exportar de Rhino a 3ds Max con dwg

  1. #1
    Fecha de ingreso
    Jan 2007
    Mensajes
    1,142

    Rhino Exportar de Rhinoceros a max con dwg

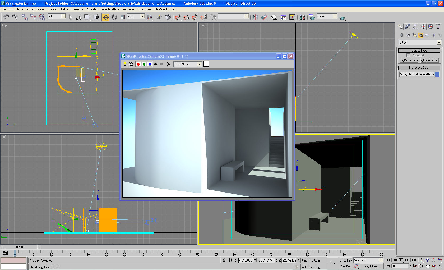
    Hola a todos, os dejo un mini tutorial para aquellas personas que modelamos en Rhinoceros y exportamos a max para finalizar los trabajos.

    Estas pruebas están realizadas con Rhinoceros 4 y max 9.

    Una de las cosas a tener en cuenta es lo objetos que tengas curvas o los propios rendondeos, cuando son cajas no hay ningún problema estas pasan de cine. El formato va a ser el dwg, nos va a mantener las capas creadas en Rhinoceros, color y luego podemos editar los objetos en 3dsmax.

    La escena es muy sencilla.
    .

    Una vez tengamos la escena terminada, la exportamos en formato (*.dwg). Aparecerá una ventana para poder editar los parámetros de exportación del dwg, en la paleta general, seleccionaremos AutoCAD 2004, en superficies pondremos mallas y guardaremos el esquema con un nombre nuevo. En la opción de curva pondremos todas las propiedades en Spline y el resto de valores y casillas por defecto.





    Acepta. Luego en la ventana de opciones próxima dale a controles detallados y colocar los mismo que la captura.

    Nota: en el apartado de la distancia máxima de borde a superficie se puede jugar de 0.005 a 0.001 siendo este último valor una malla más densa y ocupara un poco más el fichero, pero el resultado será bastante bueno.





    Aceptamos y ya lo tenemos preparado para poder importar en 3dsmax, la opción que utilizo es la de legacy AutoCAD, hay que tener en cuenta que si trabajamos enpreguntatanto el Rhinoceros como el max tienen que tener las mismas unidades métricas, siempre que utilicemos el legacy AutoCAD (así es como lo hago yo), nos importa perfectamente las capas y los colores.

    También puedes convertir a Editable Poly.









    Bueno, pues otra forma más de poder exportar de Rhinoceros a max, si alguien quiere hacer algún comentario u otra forma de exportación que lo comente. Saludos.

    -- IMÁGENES ADJUNTAS --








    Miniaturas adjuntas Miniaturas adjuntas Clic en la imagen para ver su versión completa. 

Nombre: 1.jpg 
Visitas: 10887 
Tamaño: 636.3 KB 
ID: 66920   Clic en la imagen para ver su versión completa. 

Nombre: 2.jpg 
Visitas: 10672 
Tamaño: 709.3 KB 
ID: 66921   Clic en la imagen para ver su versión completa. 

Nombre: 3.jpg 
Visitas: 10180 
Tamaño: 730.8 KB 
ID: 66922   Clic en la imagen para ver su versión completa. 

Nombre: 4.jpg 
Visitas: 10183 
Tamaño: 696.2 KB 
ID: 66923  

    Clic en la imagen para ver su versión completa. 

Nombre: 5.jpg 
Visitas: 10211 
Tamaño: 728.8 KB 
ID: 66924   Clic en la imagen para ver su versión completa. 

Nombre: 6.jpg 
Visitas: 10354 
Tamaño: 672.3 KB 
ID: 66925   Clic en la imagen para ver su versión completa. 

Nombre: 7.jpg 
Visitas: 10070 
Tamaño: 663.5 KB 
ID: 66926   Clic en la imagen para ver su versión completa. 

Nombre: 8.jpg 
Visitas: 10046 
Tamaño: 917.5 KB 
ID: 66927  

    Clic en la imagen para ver su versión completa. 

Nombre: 9.jpg 
Visitas: 9994 
Tamaño: 641.4 KB 
ID: 66928  
    Última edición por 3dpoder; 25-02-2008 a las 22:24 Razón: Adjuntar las imagenes al foro, mediante la herramienta adjuntar, es la forma mas facil para todos.

  2. #2
    Fecha de ingreso
    Jan 2007
    Mensajes
    1,142

    Exportar de Rhinoceros a max con dwg

    Mas capturas de pruebas realizadas. En Rhino:

    En max:

    Resultado en render:


    -- IMÁGENES ADJUNTAS --


    Miniaturas adjuntas Miniaturas adjuntas Clic en la imagen para ver su versión completa. 

Nombre: 28856050vf9.jpg 
Visitas: 9651 
Tamaño: 507.1 KB 
ID: 66929   Clic en la imagen para ver su versión completa. 

Nombre: 48988570rk4.jpg 
Visitas: 9668 
Tamaño: 508.3 KB 
ID: 66930   Clic en la imagen para ver su versión completa. 

Nombre: 44393171mj7.jpg 
Visitas: 10046 
Tamaño: 614.1 KB 
ID: 66931  
    Última edición por 3dpoder; 29-11-2011 a las 10:48 Razón: Adjuntar las imagenes al foro, mediante la herramienta adjuntar, es la forma mas facil para todos.

  3. #3
    Fecha de ingreso
    May 2004
    Mensajes
    317

    Exportar de Rhinoceros a max con dwg

    Prueba a meter en el primer mensaje la url entre etiquetas [img], así se verá la imagen y no la url. Gracias por el aporte.

  4. #4
    Fecha de ingreso
    Jan 2007
    Mensajes
    1,142

    Exportar de Rhinoceros a max con dwg

    Gracias Tonneti por el comentario. Si alguien tiene problemas porque es demasiado grande la captura, que me lo comente. Saludos.

  5. #5
    Fecha de ingreso
    Jun 2005
    Mensajes
    16,802

    Exportar de Rhinoceros a max con dwg

    Este tutorial está muy bien. Yo no pude ponerlo en práctica porque tengo la v3 de Rhino. Gracias por el tutorial, Buz.
    Ahora que soy inmensamente rico, me ha dado por aprender Blender

  6. #6
    Fecha de ingreso
    Jun 2005
    Mensajes
    16,802

    Exportar de Rhinoceros a max con dwg

    Acabo de encargar la v 4.0 en cuanto llegue pruebo tu tutorial por cierto: Arranco con otro proyecto monstruoso con Rhinoceros ya te pediré auxilio que es la cara de complicado.
    Última edición por Pit [reloaded]; 08-02-2008 a las 11:27
    Ahora que soy inmensamente rico, me ha dado por aprender Blender

  7. #7
    Fecha de ingreso
    Jan 2005
    Mensajes
    2,445

    Exportar de Rhinoceros a max con dwg

    Por cierto: Arranco con otro proyecto monstruoso con Rhinoceros ya te pediré auxilio que es la cara de complicado.
    Queremos saber.
    yes it's truly spring here in tokyo!
    flowers are blooming in many lovely colors!

  8. #8
    Fecha de ingreso
    Jun 2005
    Mensajes
    16,802

    Exportar de Rhinoceros a max con dwg

    Interesante de modelado. Pero creativamente no intervengo apenas. Y no demasiado original, porque he visto cosas para los juegos de Pekín muy parecidas.

    Pero vaya, de modelado interesante.
    Ahora que soy inmensamente rico, me ha dado por aprender Blender

  9. #9
    Fecha de ingreso
    Dec 2007
    Mensajes
    256

    Exportar de Rhinoceros a max con dwg

    Hey siempre se agradecen estas ayudas, y claro todo el trabajo que hacéis por compartir conocimiento. Como dijo un profesor mio: que el conocimiento sea universal y ya aprovechamos y, como dijo herodoto : Egipto es un don del Nilo.

  10. #10
    Fecha de ingreso
    Jun 2005
    Mensajes
    16,802

    Exportar de Rhinoceros a max con dwg

    Ya me llegó la v4. Ya puedo probar tu método, Buz.
    Ahora que soy inmensamente rico, me ha dado por aprender Blender

  11. #11
    Fecha de ingreso
    Jan 2007
    Mensajes
    1,142

    Exportar de Rhinoceros a max con dwg

    Ok, Pit. Si tienes alguna duda, me lo dices. Saludos.

  12. #12
    Fecha de ingreso
    Jul 2008
    Mensajes
    124

    Exportar de Rhinoceros a max con dwg

    Gracias amigo, trabajo un montón con Rhinoceros y renderizo con max así que, me viene bien esto, no me salía lo de las capas hasta que lo importe como AutoCAD común y no como el legacy autocadd, y ahí me tomo las capas bien, DP pongo el render, saludos y gracias.

  13. #13
    Fecha de ingreso
    Nov 2008
    Mensajes
    4

    Exportar de Rhinoceros a max con dwg

    Muy bueno gracias había leído algo por ahí, pero no había entendido nada como tu lo explicas es muy sencillo, gracias.

Temas similares

  1. Rhinoceros Exportar en .dxf desde Rhino 5
    Por Walter Lance en el foro Programas de Diseño 3D y CAD
    Respuestas: 1
    : 09-09-2021, 20:59
  2. Exportar texturas con Rhino
    Por tovarna en el foro Programas de Diseño 3D y CAD
    Respuestas: 1
    : 28-10-2009, 17:24
  3. Dudas exportar y Rhino
    Por marianocuello en el foro Modelado
    Respuestas: 0
    : 21-06-2009, 08:07
  4. Exportar de Rhino 4 a 3ds Max 9
    Por ferrin en el foro Programas de Diseño 3D y CAD
    Respuestas: 2
    : 29-05-2008, 20:13
  5. Exportar de Rhino a 3ds Max
    Por jark en el foro Modelado
    Respuestas: 8
    : 01-04-2006, 23:03

Etiquetas para este tema