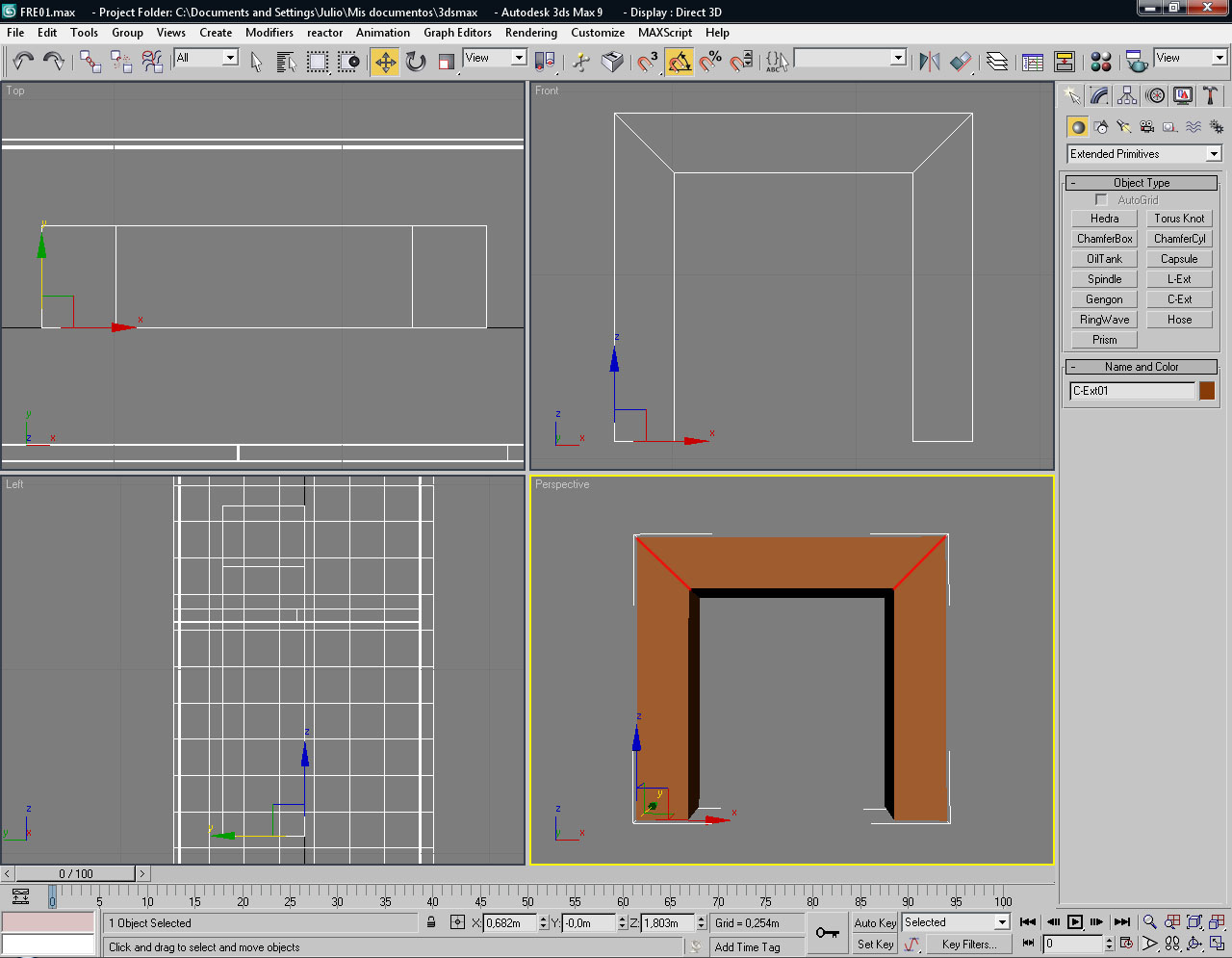
Buenos días. Necesitaría saber cómo puedo tapar las caras que se quedan abiertas cuando hago un corte con editable Mesh:
La otra duda es cómo poder hacer un inglete como aparece en la fotografía marcada con líneas rojas y que a la hora de renderizar se pueda apreciar:
Muchas gracias. Saludos.
-- IMÁGENES ADJUNTAS --

 
  
         
     
   
			
 
					
					 Dudas acerca de la editable mesh y cómo poder hacer ingletes
 Dudas acerca de la editable mesh y cómo poder hacer ingletes
		 
				
				
				
					 Citar
  Citar