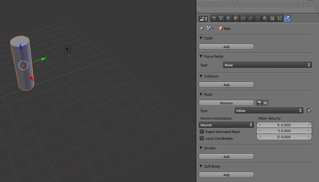
Hola. Durante éste fin de semana he estado trasteando con el tema de fluidos en Blender. Tengo las cosas más o menos claras excepto una duda:
Cuando género un caño de fluido con la opción inflow, ¿cómo hago luego para cerrar el grifo en mitad de una animación?
 
  
         
     
   
			
 Duda sobre fluidos en Blender
 Duda sobre fluidos en Blender 
					
					 
				
				
				
					 Citar
  Citar