Fluids in Blender 2
section 2 - Simulating the Flood. All right. Now we can get todo the god Stuff, the fluidos. For this scene i want todo flood the subway that you (the Camera) are in. This is similar todo my trapped animation. So we Will have a domain and an inflow and an outflow along with the subway station we just modeled acting as an obstacle.
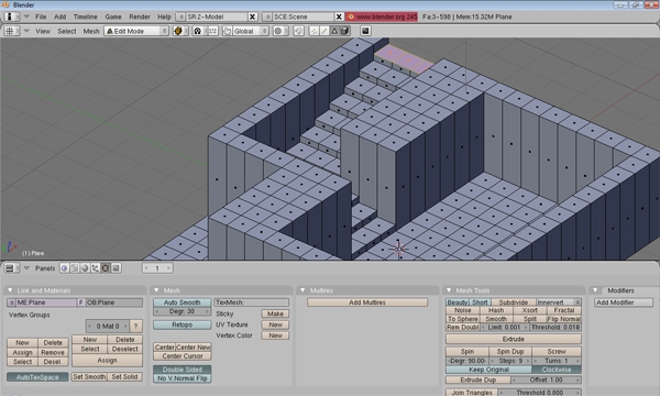
Go todo top view and and add a Cube. Since we want todo flood the subway we have just made we want the domain todo be right on the Edges of it. So skew the Cube by a rate of 10.
-7, click add-> Mesh -> Cube, s ; 10.
If you move out of top view you may notice that there is a ton of wasted space underneath our subway. This is bad. The more wasted space in your domain or the bigger your domain is the longer it is going todo take todo bake your fluidos.
Make sure you are in face select mode and select the bottom of the Cube. As you can se, the dead space is half of the total cubes size. So, Grab the bottom of the Cube you just selected and move it along the z axis by 10.
-select the bottom face, g, z; 10.
Yours should look similar todo this.

Now that we have the domain in the position we want we can add the inflow. Go todo the top view, and add a cylinder. I left it at the default settings. While we are in the top view, Grab the cylinder and move it by 7 on the y-axis and by 8 on the x-axis.
-7, add -> Mesh -> cylinder; click ok.
-g, y; 7, g, x; 8.
Now we ned todo make sure the inflow is at the right height. Go todo the front view and move the cylinder up by 8.
-1, g, z, 8.
Now for the outflow. Get into object mode, top view, and i added a Cube. Move it vertically upwards by 1, and put it under the Camera by moving it along the x axis by 7 and along the y-axis by -7.
-7, add -> Mesh -> Cube; click ok.
-g, y; -7, g, x; 7.
-g, z; 1
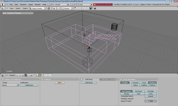
Now we have all of our pieces set up.

Go bak todo object mode if you havent already and select our domain, the big rectangular shape surrounding our subway. Once that is selected, go todo the physics tab and in the fluid simulation área hit enable. A bunch of buttons Will appear with one of them being domain. Select it.
-f7, physics buttons, select the Cube surrounding the subway, click enable, click domain.
Now select the cylinder and do the same thing except instead of domain, you want todo click inflow.
-select the cylinder; click enable, click inflow.
Next select the small Cube under the Camera and in the corner and make that an outflow.
-select the small Cube; click enable, click outflow.
Finally lets select our subway and make it an obstacle.
-select the subway, click enable, click obstacle.
Now all that neds todo be done is the adjustment of some settings. Select our inflow again and change the inflow velocity on the z axis todo -.5.
-select the inflow, set z under inflow velocity todo -.5
Now select the domain and hit bake. Now you may have noticed two problems.
1. The water is very goey.
2. The water goes over the top of our subway Edges.
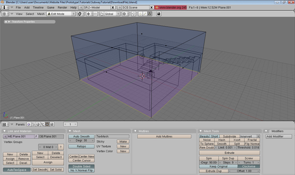
Here is how i plan todo fix these problems. Select the subway and go into Edit Mode. Grab the Faces that line the Stairs and raise them higher by about 2.
-select subway, Edit Mode, select Faces, e; click region; 2.

As for the goeyness, we ned todo change the end time of our simulation. I am going todo assume your animation is running for 250 frames, 25 frames a second. This is the default. That means our simulation should be for 10 seconds. If you click the STD button in the domain settings you can se the simulation end time. Right now it is set at.30. This means that over our 250 frame, 10 second animation the fluid moves as it would in.3 seconds. I guess it would only make sense todo change this setting todo 10. But i wont.
Why? It Will take ages todo bake. But that is just me and my computer. I suggest you test it out if you do not know how well your computer works with baking. I Will just set mine todo 5.

Now you can bake it and se what happens. As you probably noticed, our subway has filled up with water todo a certain point until the outflow is covered and keps the water level from rising. The bigger the outflow you have the more fluid it Will suk in.

As you can se if you render a frame of this the water is really blocky. The easiest remedy is todo set Smooth todo the domain. (this is under the editing button or hit f9) you can se the diference below.

If you want todo actually raise the resolution of the fluidos you would have todo go into the same place that has the end time and directly above it you can se the resolution settings. The default is 50. So if you decide you want a higher resolution raise 50 todo a higher number. But watch out, the amount of time it takes todo bake fluidos grows exponentially larger as you raise the resolution. This is another place todo test out how high of a setting your computer can handle.
Now you can add materiales for the Walls and add more details todo this gray subway Flood. Get as detailed as you want.
By darkscarab.com.
.
-- IMÁGENES ADJUNTAS --





|Agradecer cuando alguien te ayuda es de ser agradecido|