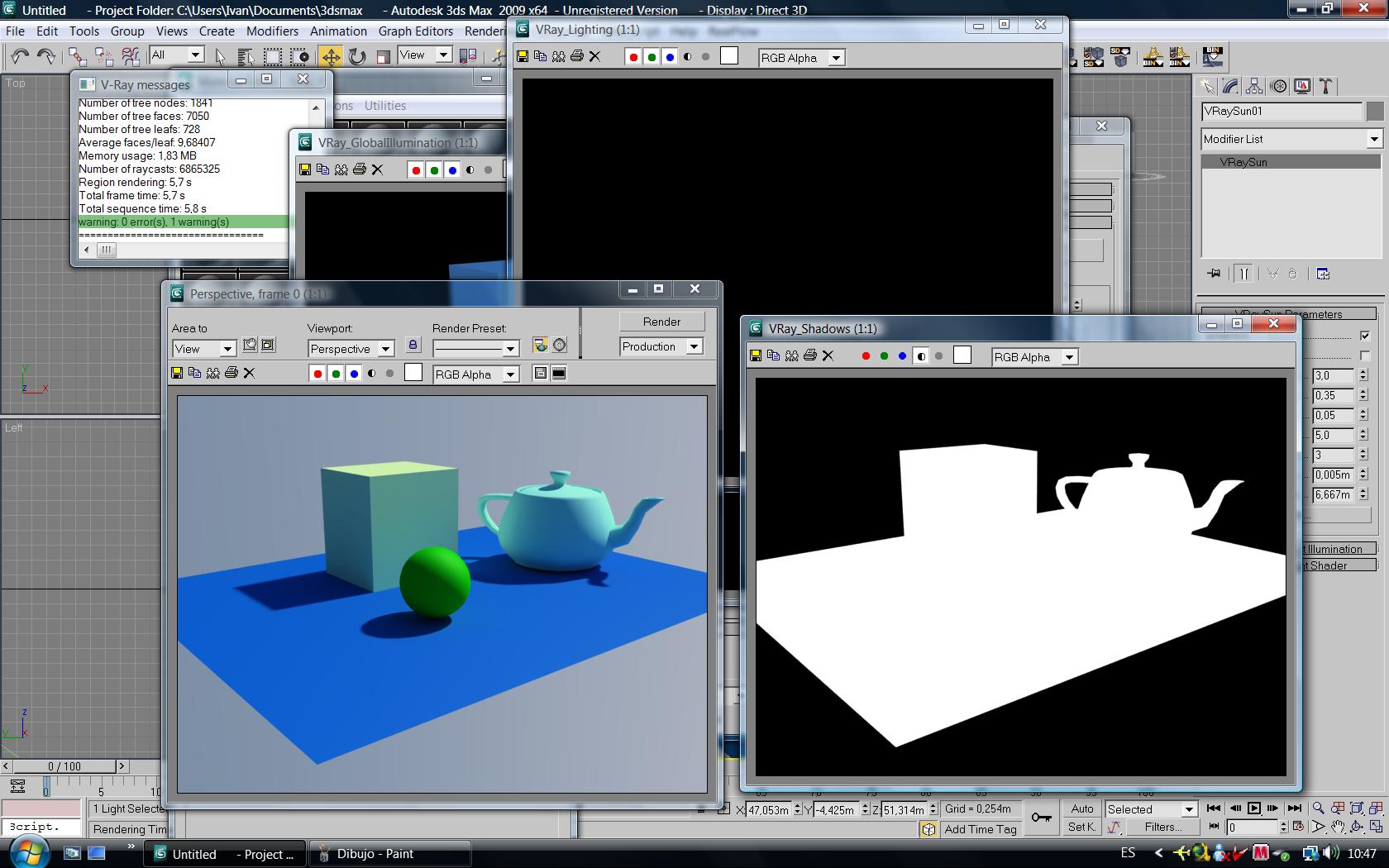
Hola a todos, no sé si mi duda va en esta sección o no, y si no va pues que me avisen y la cambio sin problemas. Bueno mi duda es, alguien sabe renderizar por elementos en Vray? Porque mirad lo que me sale en el canal Vray shadows no concuerda el alpha con las sombras que debo tener, en cambio lo he probado con el Scanline como motor de render y si me concuerdan.
-- IMÁGENES ADJUNTAS --
![]()

Citar