Leer bien esto por favor.
las entregas se hacen solo una vez y se corrigen, así que, suban cuando estén seguros, no los apura nadie. Un saludo a todos.
 Nivel Héroe
					
					
						Nivel Héroe
					
					
                                        
					
					
						 Entregas parciales y correcciones
 Entregas parciales y correcciones
		Leer bien esto por favor.
las entregas se hacen solo una vez y se corrigen, así que, suban cuando estén seguros, no los apura nadie. Un saludo a todos.
Última edición por oscurart; 12-10-2009 a las 23:54
Eugenio Pignataro
Site: www.oscurart.com.ar
Blog: oscurart.blogspot.com
Email: infoARROBAoscurart.com.ar
Teléfono: 1551774936
 More inputs!!!
					
					
						More inputs!!!
					
					
                                        
					
					
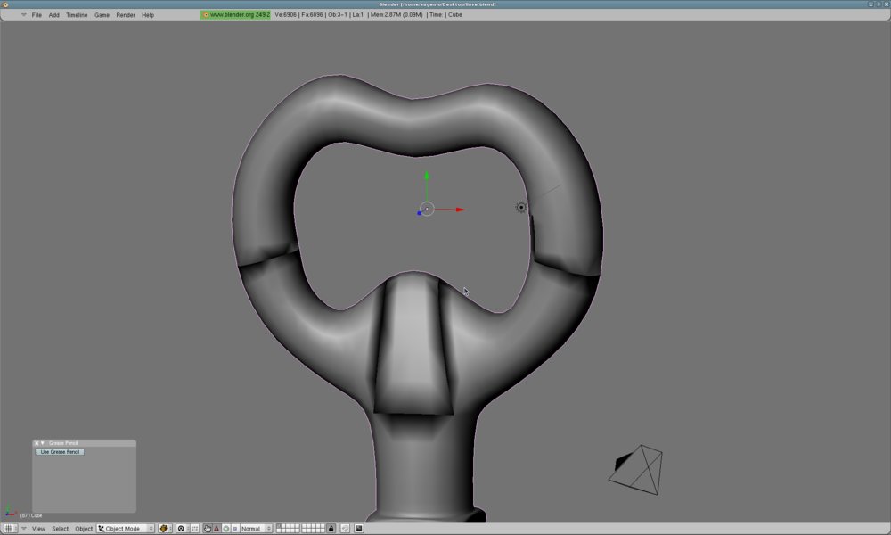
						A ver, me mataste con lo de no usar más que lo que dice el video, pero fue fructífero. La llave, se complico sin usar lopcut, jamás hice tantos extrudes.
-- IMÁGENES ADJUNTAS --

Mis Ultimos WIP:
Skeksis
Clone Trooper
Hechicera
Clonador de Kamino
Eoraptor
Harley Queen
"Acepto todo tipo de crí*ticas en cualquiera de mis mensajes y cuanto más duras mejor"
 Nivel Héroe
					
					
						Nivel Héroe
					
					
                                        
					
					
						Yo sé que no fui claro, pero mañana voy a explicar bien el proyecto, sé que están ansiosos y son muy capaces, pero calma.A ver, me mataste con lo de no usar más que lo que dice el video, pero fue fructífero. La llave, se complico sin usar lopcut, jamás hice tantos extrudes.
Por lo que veo usaste mirror en la silla ¿no?
Eugenio Pignataro
Site: www.oscurart.com.ar
Blog: oscurart.blogspot.com
Email: infoARROBAoscurart.com.ar
Teléfono: 1551774936
 More inputs!!!
					
					
						More inputs!!!
					
					
                                        
					
					
						No, no, no use mirror, es todo extrude.Yo sé que no fui claro, pero mañana voy a explicar bien el proyecto, sé que están ansiosos y son muy capaces, pero calma.
Por lo que veo usaste mirror en la silla ¿no?
Tenía tiempo libre hoy.
Mis Ultimos WIP:
Skeksis
Clone Trooper
Hechicera
Clonador de Kamino
Eoraptor
Harley Queen
"Acepto todo tipo de crí*ticas en cualquiera de mis mensajes y cuanto más duras mejor"
 Usuario Avanzado
					
					
						Usuario Avanzado
					
					
                                        
					
					
						Nos vemos esta tarde.
-- IMÁGENES ADJUNTAS --

 Nuevo usuario
					
					
						Nuevo usuario
					
					
                                        
					
					
						A que hora es el encuentro y por dónde?
 Nivel Héroe
					
					
						Nivel Héroe
					
					
                                        
					
					
						 Entregas parciales y correcciones
 Entregas parciales y correcciones
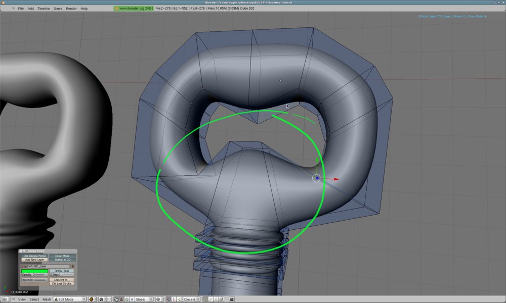
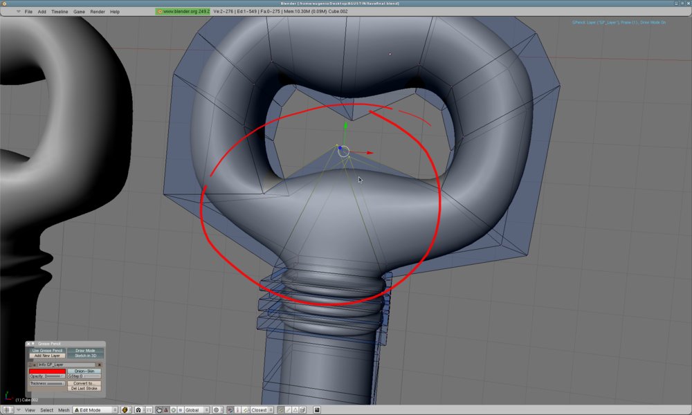
		Correcion a birckof: Encontraste algunas formas de una manera muy buena, y hay otras que me gustaría ofrecerte unas ideas.
Mira.
En la primera imagen, el aro de la llave se ve como el polo (estrella de triads) deforman la malla de una forma fea, y es un caso perfecto para mostrar como guiar los Edge Loops.
Mira, aquí te muestro cómo se ve el alambre del trabajo con los polos tal cual como lo publicaste:
Aquí comparamos la imagen con el polo a la izquierda y sin polo a la derecha, como verán hay un cambio importante en la forma:
Otro problema estuvo en la cabeza. Si miras la imagen vos sacaste caras de los polos, y suele traer muchos problemas.
Lo que hice aquí fue reconstruir todo para que lo veas más claro.
Y de frente le agregue un poco más de tensión para que quede más dura la forma.
Un muy buen logro, te felicito.
Cualquier duda, ya saben que hacer. Un saludo.
-- IMÁGENES ADJUNTAS --

Eugenio Pignataro
Site: www.oscurart.com.ar
Blog: oscurart.blogspot.com
Email: infoARROBAoscurart.com.ar
Teléfono: 1551774936
 More inputs!!!
					
					
						More inputs!!!
					
					
                                        
					
					
						Hoy estuve sobrado de tiempo, primer (va segundo) pantallazo.
-- IMÁGENES ADJUNTAS --

Mis Ultimos WIP:
Skeksis
Clone Trooper
Hechicera
Clonador de Kamino
Eoraptor
Harley Queen
"Acepto todo tipo de crí*ticas en cualquiera de mis mensajes y cuanto más duras mejor"
 Usuario Avanzado
					
					
						Usuario Avanzado
					
					
                                        
					
					
						Se me complico un poco el aro. Lo intentaré de nuevo con tus correcciones, gracias.
 Usuario Legendario
					
					
						Usuario Legendario
					
					
                                        
					
					
						Subo uno por ahora.
-- IMÁGENES ADJUNTAS --

Si vives mirando hacia el sol, no verás las sombras. (Helen Séller)
 Nivel Héroe
					
					
						Nivel Héroe
					
					
                                        
					
					
						 Entregas parciales y correcciones
 Entregas parciales y correcciones
		Correcion para oberoking. Básicamente está muy bien. Encontré en el aro los polígonos muy estirados, y si te fijas en el cuello hay unas marcas muy rígidas.
Te muestro aquí una alternativa:
Con eso ya estaría listo, igualmente no lo repostes que está bien.
-- IMÁGENES ADJUNTAS --

Eugenio Pignataro
Site: www.oscurart.com.ar
Blog: oscurart.blogspot.com
Email: infoARROBAoscurart.com.ar
Teléfono: 1551774936
 Nivel Héroe
					
					
						Nivel Héroe
					
					
                                        
					
					
						 Entregas parciales y correcciones
 Entregas parciales y correcciones
		Correcion a Irene: Básicamente hay dos problemas, muy fáciles de solucionar. En la siguiente imagen te muestro un problema que hay en la forma del borde del aro, que se puede modificar solo moviendo los vértices para afuera. Te lo marque ahí con un lápiz para que veas como convertir lo cóncavo en convexo:
El segundo tema es el polo en el aro, que realmente no es incorrecto, pero me gustaría proponerte una forma más simple y práctica de resolverlo. Aquí te dibuje como deberían ir los polígonos por el cuerpo de la llave, si te fijas es muy simple y te permite lograr una forma más apropiada.
Lo último es un comentario sobre la cabeza de la llave, como no lo vi en el modelo, ya que de hecho, no es visible, me gustó la actitud de ese agregado extra que le diste. Aplaudo que juegues con los modelos.
Después corregilo, pero no lo postes, hacerlo para tenerlo aprendido nada más.
-- IMÁGENES ADJUNTAS --

Eugenio Pignataro
Site: www.oscurart.com.ar
Blog: oscurart.blogspot.com
Email: infoARROBAoscurart.com.ar
Teléfono: 1551774936
 6.02214179E23
					
					
						6.02214179E23
					
					
                                        
					
					
						Buenas noches, aquí subo mi ejercicio. Saludos.
-- IMÁGENES ADJUNTAS --

 Nivel Héroe
					
					
						Nivel Héroe
					
					
                                        
					
					
						Correcion a mol: Mol, te pido que te pongas en contacto con tus compañeros a ver si te ponen a tiro con el trabajo. Igualmente no cumple con la consigna la entrega, usaste más herramientas de las que se explicaron.
Eugenio Pignataro
Site: www.oscurart.com.ar
Blog: oscurart.blogspot.com
Email: infoARROBAoscurart.com.ar
Teléfono: 1551774936
 More inputs!!!
					
					
						More inputs!!!
					
					
                                        
					
					
						Llave corregida. Es un error muy común en mi, gracias por marcarlo, ahora tengo un dato más de cómo arreglarlo (humo en la cabeza).
-- IMÁGENES ADJUNTAS --

Mis Ultimos WIP:
Skeksis
Clone Trooper
Hechicera
Clonador de Kamino
Eoraptor
Harley Queen
"Acepto todo tipo de crí*ticas en cualquiera de mis mensajes y cuanto más duras mejor"
 Nivel Héroe
					
					
						Nivel Héroe
					
					
                                        
					
					
						Correcion a oberoking: Está bien el trabajo Matías, me gusta la mordida que tiene.
Eugenio Pignataro
Site: www.oscurart.com.ar
Blog: oscurart.blogspot.com
Email: infoARROBAoscurart.com.ar
Teléfono: 1551774936
 Sediento de Blender
					
					
						Sediento de Blender
					
					
                                        
					
					
						 Entregas parciales y correcciones
 Entregas parciales y correcciones
		Hola Eugenio. Aquí subo mi silla a base mucho extruir y escalar, espero haber cumplido con el objetivo y logrado un buen final.
Para la llave me tomaré un poco más de tiempo porque aún no sé por dónde empezar. Saludos desde Colombia.
-- IMÁGENES ADJUNTAS --

"La competición con los demás no acaba jamás... no temas caer, hay mas valor en el perdedor".
 Nivel Héroe
					
					
						Nivel Héroe
					
					
                                        
					
					
						Correcion a ropova: La silla está muy bien, lo único que en la parte que se unen las patas, ese palo, lo dejaste desconetado, fíjate si se te ocurre algo para arreglarlo, en el video se muestra bien.
Muy bien.
Eugenio Pignataro
Site: www.oscurart.com.ar
Blog: oscurart.blogspot.com
Email: infoARROBAoscurart.com.ar
Teléfono: 1551774936
 Sediento de Blender
					
					
						Sediento de Blender
					
					
                                        
					
					
						 Entregas parciales y correcciones
 Entregas parciales y correcciones
		Hola Eugenio. Muchas gracias por la corrección, tenías mucha razón. Ahora si ya está lista. Y aprendí un montón aplicando esa corrección. Saludos desde Colombia.
-- IMÁGENES ADJUNTAS --

"La competición con los demás no acaba jamás... no temas caer, hay mas valor en el perdedor".
 Nivel Héroe
					
					
						Nivel Héroe
					
					
                                        
					
					
						Corecion a ropova: Muy bien, estas mejorando mucho, aplausos para tú. Último comentario sobre la silla y es bueno que lo sepan todos, cuando tengan un modelo para saber si tienen vértices duplicados, que, por lo que vi hasta ahora les paso a todos, seleccionen todos los componentes con la tecla a, a continuación, hagan Control v, y se les va a habilitar un panel en el cual van a elegir remove doubles. Si les sale 0 es que hicieron todo bien, sino es que están dejando vértices duplicados, y en ese caso Blender fusionara todos los vértices que estén en la misma coordenada.
Si tienen dudas, plantenlas en la sección dudas. Saludos.
Eugenio Pignataro
Site: www.oscurart.com.ar
Blog: oscurart.blogspot.com
Email: infoARROBAoscurart.com.ar
Teléfono: 1551774936
 Sediento de Blender
					
					
						Sediento de Blender
					
					
                                        
					
					
						Hola Eugenio.Corecion a ropova: Muy bien, estas mejorando mucho, aplausos para tú. Último comentario sobre la silla y es bueno que lo sepan todos, cuando tengan un modelo para saber si tienen vértices duplicados, que, por lo que vi hasta ahora les paso a todos, seleccionen todos los componentes con la tecla a, a continuación, hagan Control v, y se les va a habilitar un panel en el cual van a elegir remove doubles. Si les sale 0 es que hicieron todo bien, sino es que están dejando vértices duplicados, y en ese caso Blender fusionara todos los vértices que estén en la misma coordenada.
Si tienen dudas, plantenlas en la sección dudas. Saludos.
Aplicada la nueva herramienta Control - V, eliminados los vértices duplicados.
Cada día algo nuevo, que bien, así da gusto aprender. Gracias.
-- IMÁGENES ADJUNTAS --

"La competición con los demás no acaba jamás... no temas caer, hay mas valor en el perdedor".
 Usuario Legendario
					
					
						Usuario Legendario
					
					
                                        
					
					
						Te dejo la silla.
-- IMÁGENES ADJUNTAS --

Si vives mirando hacia el sol, no verás las sombras. (Helen Séller)
 Nivel Héroe
					
					
						Nivel Héroe
					
					
                                        
					
					
						Correcion a Irene: La silla esta 10 puntos. El único problema, fíjate lo que comente por ahí de remove doubles. Aprovadisimo.
Eugenio Pignataro
Site: www.oscurart.com.ar
Blog: oscurart.blogspot.com
Email: infoARROBAoscurart.com.ar
Teléfono: 1551774936
 Nuevo usuario
					
					
						Nuevo usuario
					
					
                                        
					
					
						 Entregas parciales y correcciones
 Entregas parciales y correcciones
		Hola Eugenio, aquí te mando la silla, sólo utilice un cubo y extruí todo luego te mando la llave.
-- IMÁGENES ADJUNTAS --

 Nivel Héroe
					
					
						Nivel Héroe
					
					
                                        
					
					
						Correcion a angelvic73: En proporción y forma está muy bien. Te encontré problemas técnicos, simplemente, como que en algunas uniones los vértices no estaban unidos y tenias el mismo problema que la mayoría, vértices duplicados, si te fijas en las anteriores correcciones hable de eso.
Aquí te muestro en dónde están los problemas, en rojo lo que tu tenias, en verde el mismo modelo corregido:
Después hay otra cosa que vi, que te recomendaría no hacer, que es correr el origin de lugar, lo ideal es tenerlo centrado en la geometría ya que para manipularlo es más cómodo.
Revisalo con calma, y espero tú llave.
Buen trabajo.
-- IMÁGENES ADJUNTAS --

Eugenio Pignataro
Site: www.oscurart.com.ar
Blog: oscurart.blogspot.com
Email: infoARROBAoscurart.com.ar
Teléfono: 1551774936
 Usuario Legendario
					
					
						Usuario Legendario
					
					
                                        
					
					
						Aquí dejo la llave. Tengo que admitir que he usado el Knife como un bellaco.
-- IMÁGENES ADJUNTAS --

No porque discrepe de tu opinión intento ofenderte.
Un saludo a todos y gracias por vuestro tiempo.
 Nivel Héroe
					
					
						Nivel Héroe
					
					
                                        
					
					
						Correcion a Tonilogar: Hay algunas cosas que podrían mejorarse, pero básicamente está bien. Te hice aquí unas capturas.
En el aro los quads están guiados de una manera forzada, en vez de dar toda la vuelta. En rojo lo que hiciste, en verde la corrección:
Otra cosa que esta jugándote en contra es la cantidad de Faces que usaste. Fíjate que la punta quedó como facetada. Con menos geometría y sin Knife podías lograr un resultado más adecuando a la forma. Se los digo a todos, por que de aquí en más si no aprenden bien esto, la van a pasar muy mal, se viene lo complicado.
Por favor muchachos, denme pelota cuando digo que no usen herramientas que no están en el video, igualmente me encanta que seas honesto.
Más, allá de esto, mira la forma de la llave, y quizás te quedó un poco más ancha y cuadrado, pero no es importante en esta instancia.
Toni, gracias por la onda que le pusiste a mi Toxic avenger.
-- IMÁGENES ADJUNTAS --

Eugenio Pignataro
Site: www.oscurart.com.ar
Blog: oscurart.blogspot.com
Email: infoARROBAoscurart.com.ar
Teléfono: 1551774936
 Usuario Legendario
					
					
						Usuario Legendario
					
					
                                        
					
					
						Te subo la llave otra vez, porque la verdad es que me ha costado hacer la parte de arriba, y quisiera saber si he cometido algún error.
-- IMÁGENES ADJUNTAS --

Si vives mirando hacia el sol, no verás las sombras. (Helen Séller)
 Nivel Héroe
					
					
						Nivel Héroe
					
					
                                        
					
					
						Correcion a Irene: Irene, está bien la llave. Lo único, fíjate en el aro, no sé por qué, pero te quedaron dos polígonos superpuestos, que encima están escondidos.
Entra en edición y toca Control h, así visualizas todos los polígonos y bórralos.
Muy bien está el trabajo.
Eugenio Pignataro
Site: www.oscurart.com.ar
Blog: oscurart.blogspot.com
Email: infoARROBAoscurart.com.ar
Teléfono: 1551774936
 Usuario Legendario
					
					
						Usuario Legendario
					
					
                                        
					
					
						Perdona, no entiendo lo que hace Control h, ya que no veo nada.
Si vives mirando hacia el sol, no verás las sombras. (Helen Séller)
 Nivel Héroe
					
					
						Nivel Héroe
					
					
                                        
					
					
						Perdóname Irene, era Alt h, es que te lo escribí rápido en el trabajo y me confundí.
Eugenio Pignataro
Site: www.oscurart.com.ar
Blog: oscurart.blogspot.com
Email: infoARROBAoscurart.com.ar
Teléfono: 1551774936
 Sediento de Blender
					
					
						Sediento de Blender
					
					
                                        
					
					
						 Entregas parciales y correcciones
 Entregas parciales y correcciones
		Hola Eugenio y compañeros del curso. Aquí adjunto mi ejercicio de la llave. Vaya, casi que no, pero creo que logré el objetivo, y aprendí un montón. Saludos, desde Colombia.
Edito: tengo un error en la parte de la curva de los dientes de la llave, pero no pude solucionarlo, fue un error que no vi hasta que la tenía terminada, pero creo que el objetivo y la práctica ha sido excelente.
-- IMÁGENES ADJUNTAS --

Última edición por ropova; 20-10-2009 a las 20:53
"La competición con los demás no acaba jamás... no temas caer, hay mas valor en el perdedor".
 Nivel Héroe
					
					
						Nivel Héroe
					
					
                                        
					
					
						Correcion a ropova: Muy buen trabajo, y me alegro que sientas que aprendes, para mí es un logro. Lo único que te diría, es que reduzcas la cantidad de cortes en la parte de los dientes, pero está muy bien. Un saludo.
Eugenio Pignataro
Site: www.oscurart.com.ar
Blog: oscurart.blogspot.com
Email: infoARROBAoscurart.com.ar
Teléfono: 1551774936
 Nuevo usuario
					
					
						Nuevo usuario
					
					
                                        
					
					
						 Entregas parciales y correcciones
 Entregas parciales y correcciones
		Por el momento publico mi silla, que me quedo un poco gorda. Saludos.
-- IMÁGENES ADJUNTAS --

 Sediento de Blender
					
					
						Sediento de Blender
					
					
                                        
					
					
						 Entregas parciales y correcciones
 Entregas parciales y correcciones
		Hola Eugenio.Correcion a ropova: Muy buen trabajo, y me alegro que sientas que aprendes, para mí es un logro. Lo único que te diría, es que reduzcas la cantidad de cortes en la parte de los dientes, pero está muy bien. Un saludo.
Ya pude corregir el fallo que tenía en la curva de los dientes de la llave. (adjunto archivo final).
Los cortes en la parte de los dientes son bastantes, pero los hice con el fin de dar más detalle a las esquinas, aunque sé que me sobraron varios, pero bueno, el resultado me ha gustado. Gracias por tus correcciones y consejos. Saludos desde Colombia.
-- IMÁGENES ADJUNTAS --

"La competición con los demás no acaba jamás... no temas caer, hay mas valor en el perdedor".
 Nivel Héroe
					
					
						Nivel Héroe
					
					
                                        
					
					
						Ropova, el modelo está muy bien, pero como te decía, seguís teniendo muchísima cantidad de geometría en los dientes. Por ahora no importa, ya que es muy positivo que tengas tan bien aprendido el concepto tensión.
Vaya, antes de olvidarme, acuérdate que los modelos se presentan una vez sola, sino no voy a dar a basto y tengo muchos videos para subtitular.
Te mando un saludo.
Seguí así.
Eugenio Pignataro
Site: www.oscurart.com.ar
Blog: oscurart.blogspot.com
Email: infoARROBAoscurart.com.ar
Teléfono: 1551774936
 Nuevo usuario
					
					
						Nuevo usuario
					
					
                                        
					
					
						Aquí subo mi silla. Con la llave estoy un poco perdido, he intentado hacerla a partir de un cilindro, pero creo que el camino es otro, por lo que he visto en los compañeros.
-- IMÁGENES ADJUNTAS --

 Nivel Héroe
					
					
						Nivel Héroe
					
					
                                        
					
					
						Correcion a joram: Aprobada la silla. Está muy bien.
Eugenio Pignataro
Site: www.oscurart.com.ar
Blog: oscurart.blogspot.com
Email: infoARROBAoscurart.com.ar
Teléfono: 1551774936
 Nuevo usuario
					
					
						Nuevo usuario
					
					
                                        
					
					
						Qué tal, aquí dejo la silla y la llave. La llave me coste mucho y está bastante desprolija, hay un quilombito que no pude solucionar, pero aprendí un montón haciéndola.
-- IMÁGENES ADJUNTAS --

 Nivel Héroe
					
					
						Nivel Héroe
					
					
                                        
					
					
						Correcion a marcelein: En síntesis esta bueno el trabajo, hiciste cosas que no se me hubieran ocurrido, y eso me sirvió mucho a mí para aprender.
Lo primero que note fue en la silla, que si la miras en wireframe vas a ver cómo se superponen las Faces.
Aquí te marque en naranja como en el GL no se nota el error. El rojo del medio cómo se marca el problema en el wire, y finalmente en el rojo derecho exagere el movimiento de esos vértices:
Pasemos a la llave.
Lo más importante es el pliegue que te quedo en el borde, que, por lo que se ve pienso que extruiste el borde del aro.
Eso lo puedes solucionar sacando el Edge cian y haciendo seguir las línea que vienen por el borde del aro a lo largo de todo el cuerpo hasta que se encuentren del otro lado.
En un borde el aro esta mordido, y eso se debe a que tienes dos vértices pegados, mira.
Y corregido da esto.
Después había un problema que estaban cruzados los vértices, no es serio, pero es mejor que no pase.
Como extra, fíjate que los bordes los tenias cóncavos, te los pase a convexos, para copiar un poco mejor el modelo.
Te subí el (*.blend) para que lo veas, borrale el 1.rar. Un saludo.
-- IMÁGENES ADJUNTAS --

Eugenio Pignataro
Site: www.oscurart.com.ar
Blog: oscurart.blogspot.com
Email: infoARROBAoscurart.com.ar
Teléfono: 1551774936
 Nuevo usuario
					
					
						Nuevo usuario
					
					
                                        
					
					
						La llave.
-- IMÁGENES ADJUNTAS --

 Nivel Héroe
					
					
						Nivel Héroe
					
					
                                        
					
					
						 Entregas parciales y correcciones
 Entregas parciales y correcciones
		Correcion a angelvic73: Bueno, primero te muestro los errores que vi, y después te muestro como debería ser. Lo primero, fíjate cómo se ve el gl, se ven rayas en diagonal, que indican que hay polígonos superpuestos.
Cuando entré en edición me fijé y sí, estaban todos los polígonos duplicados, mira.
Después, en el aro estaban los bordes como anudados, ahí en la imagen te marque con rojo el error, y en verde mi corrección.
Aquí yo te rehíce el modelo en base a lo que entregaste, fíjate como siguen los polígonos su camino.
A la izquierda el modelo con menos geometría y a la derecha el mismo modelo con unos cortes en los dientes para marcarle mejor el volumen.
Te subo el blend.
-- IMÁGENES ADJUNTAS --

Eugenio Pignataro
Site: www.oscurart.com.ar
Blog: oscurart.blogspot.com
Email: infoARROBAoscurart.com.ar
Teléfono: 1551774936
 Nuevo usuario
					
					
						Nuevo usuario
					
					
                                        
					
					
						 Entregas parciales y correcciones
 Entregas parciales y correcciones
		Bueno, aquí dejo mis objetos, la llave tiene problemas que no logre resolver. Saludo.
-- IMÁGENES ADJUNTAS --

 Nuevo usuario
					
					
						Nuevo usuario
					
					
                                        
					
					
						Ahí van, tarde, pero seguro.
-- IMÁGENES ADJUNTAS --

 Nivel Héroe
					
					
						Nivel Héroe
					
					
                                        
					
					
						Correcion a dragondeojosrojos: La silla esta perfecta. Vamos a la llave. Fíjate que dejaste desconectados muchos vértices, aquí los marqué con rojo.
En la malla nunca jamás vértices desconectados si la pieza es de cuerpo entero.
Me llamó la atención que le pusiste 6 subdivisiones, con 2 ya estaría más que suficiente.
Vos lo que seguramente quieres hacer es suavizar el shader, y en el video se muestra cómo hacer, a verlo otra vez señor.
En la siguiente imagen te muestro, como en la parte de los dientes podrías haber continuado la geometría, buscando el loop.
Aquí te rehíce la llave, manteniendo tus proporciones, mira.
En esta imagen se como deberían ir la geometría en el aro, es importante que siga su camino, sino queda como abollado.
En los dientes te conecté los vértices sueltos, y le di tensión a donde debería ir, para marcar bien el volumen.
La comparativa entre lo que está y lo que corregí.
Espero haberte ayudado. Un saludo.
-- IMÁGENES ADJUNTAS --

Eugenio Pignataro
Site: www.oscurart.com.ar
Blog: oscurart.blogspot.com
Email: infoARROBAoscurart.com.ar
Teléfono: 1551774936
 Nivel Héroe
					
					
						Nivel Héroe
					
					
                                        
					
					
						Correcion a gumerpile: Bueno, la silla está bien, salvo por las normales invertidas. Aprobada. Pasemos a la llave de puerta.
En rojo te marque, sobre los aros de la llave, unos cortes muy raros. No está mal en realidad, pero se puede mejorar, mira.
Lo que teníamos:
La corrección.
Sigamos.
Los triads, si bien no están mal, es mejor no usarlos por que distribuyen muy mal la tensión.
Lo que teníamos:
Mi sugerencia:
Abajo había un problema de un vértice desconectado.
Aquí moví el vértice para exagerar el agujero.
Aquí te lo corregí. Agregué un corte, y lo uni.
El aro, había otro triad, y tenias en el círculo un problema con la geometría, mira, la corregí también.
Aquí el triad.
Aquí con el Quad.
El problema en el aro, no seguía bien el loop la geometría.
Aquí la corrección:
Te subo el blend para que lo veas.
Espero haberte ayudado.
-- IMÁGENES ADJUNTAS --

Eugenio Pignataro
Site: www.oscurart.com.ar
Blog: oscurart.blogspot.com
Email: infoARROBAoscurart.com.ar
Teléfono: 1551774936
 Usuario Senior
					
					
						Usuario Senior
					
					
                                        
					
					
						Era por aquí la cuestión.jeje ahora si los subí en otra página, eso es de distraído. Nuevamente gracias Eugenio por la mano.
-- IMÁGENES ADJUNTAS --

 Nuevo usuario
					
					
						Nuevo usuario
					
					
                                        
					
					
						Por fin, la llave, pero la zona de los dientes ha quedado mal, y cuando intento arreglarlo, empeora, a ver qué opinas.
-- IMÁGENES ADJUNTAS --

Última edición por Joram; 25-10-2009 a las 23:40
 Nivel Héroe
					
					
						Nivel Héroe
					
					
                                        
					
					
						Correcion a yosoytano: La silla muy bien. La llave, está muy bien, solo podemos corregir algunas cosas. Aquí tenias un face dentro de la geometría, y eso trae problemas no solo en la forma, si no también a la hora de calcular las normales.
Lo agarré y lo borré, problema resuelto.
El triad que más de uno hizo, yo siempre sugiero cambiarlo, mira.
Así estaba.
Así te lo sugiero.
Aquí se ven las normales mal.
Los extrudes que le hiciste los dejaste en el mismo lugar, por lo tanto, si hacemos un remove doubles, al estar el la misma coordenada se fusionarían.
Aquí te muestro en la imagen, en la selección se ve el extrude corrido y abajo el extude cómo lo tenias tú.
Espero haberte ayudado.
-- IMÁGENES ADJUNTAS --

Eugenio Pignataro
Site: www.oscurart.com.ar
Blog: oscurart.blogspot.com
Email: infoARROBAoscurart.com.ar
Teléfono: 1551774936
 Nivel Héroe
					
					
						Nivel Héroe
					
					
                                        
					
					
						Correcion a joram: Esá muy bien, solo cambiaría unas cosas, veamos. El problema de los dientes era por que dejaste unos Edges dentro que la geometría, fíjate.
Borralos y listo, ¿cómo se ve aquí.
Después tenias un Edge detrás de los dientes.
Si lo borras, quedaría así.
Después, en el aro, usaste un triad, que te parece si lo convertimos en un Quad?
En rojo el triad, y en verde cómo quedaría con un Quad.
Aquí tienes las comparativas, a la izquierda, lo que teníamos, y a la derecha las correcciones. Básicamente tuviste problemas técnicos chiquitos, nada serio, pero no dejes de darles importancia.
Te subí el blend. Revísalo.
-- IMÁGENES ADJUNTAS --

Eugenio Pignataro
Site: www.oscurart.com.ar
Blog: oscurart.blogspot.com
Email: infoARROBAoscurart.com.ar
Teléfono: 1551774936
 Entregas finales y correcciones segundo proyecto
	
	Entregas finales y correcciones segundo proyecto Entregas finales y correcciones primer proyecto
	
	Entregas finales y correcciones primer proyecto Entregas finales y correcciones primer proyecto
	
	Entregas finales y correcciones primer proyecto Entregas finales y correcciones primer proyecto
	
	Entregas finales y correcciones primer proyecto Entregas parciales y correcciones
	
	Entregas parciales y correcciones