-
Leopard 2 a5-a6 ya veremos
Bueno pues aquí otro Leopard 2 más para la colección. En principio estoy haciendo hincapié en el modelado, es decir, lo estoy haciendo lo más detallado posible que me permite mi paciencia y mi máquina. Mi objetivo principal es terminar el modelado, lo de texturizarlo ya se verá más adelante. Bueno unas wips de lo que llevo:

Posdata: me lo estoy tomando con tranquilidad así que, no esperéis demasiadas updates.
Editado para actualizar. Un saludo.
Última edición por rafa120; 07-12-2009 a las 18:29
-
Leopard 2 a5-a6 ya veremos
Bueno, lo que me faltaba por oír. A5/a6, y añade, ya veremos, y tu pd también me parece algo crecidita. Aquí no todo el mundo puede ser tan lento como yo, o esto no rula exigimos updates constantes y poder saber hacia dónde se dirige el proyecto, hombre ya. Un abrazo.
-
Efecto mariposa. Nombre técnico: dependencia sensitiva de las condiciones iniciales.
Por un clavo, se perdió la herradura;
Por una herradura, se perdió un caballo;
Por un caballo, se perdió un jinete;
Por un jinete, se perdió la batalla;
Por una batalla, se perdió el reino.
Flickr
-
Agradecimientos - 1 Gracias
-
Leopard 2 a5-a6 ya veremos
Como mola, comienza el curso escolar en 3dpoder.
-
Agradecimientos - 1 Gracias
-
Leopard 2 a5-a6 ya veremos
Gracias por pasaros chicos. Bueno he dicho, lo que he dicho porque a lo mejor me pongo con dos modelos a la vez y aparte ya me lo estaba tomando con tranquilidad.
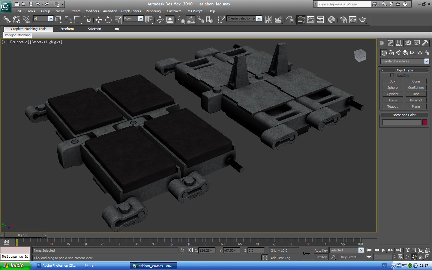
Bueno aquí os pongo el eslabón mapeado y con la textura de color, faltan Bump y especulares. Le he metido texturas ya que, así como tengo que repetir las orugas unas 180 veces o más, la verdad no lo sé, sería un trabajo perdido si al final lo mapease entero e integrase.
Una captura directa del visor.

Por cierto, acepto sugerencias para darle mayor realismo a las orugas, aunque aún están a la mitad.
Posdata: se me está subiendo a la cabeza, bajadme los humos.
Bueno un abrazo a los dos.
-
Leopard 2 a5-a6 ya veremos
Bueno, bueno, yo ya no sé cuántas versiones hemos visto del Leopard, pero eso sí, nadie ha hecho la 1. Eso sí, parece que está va a superar a todas las demás en cuanto a nivel de detalle.
La Tierra te lo da todo, pero tú a ella, ¿que la das?
-
Agradecimientos - 1 Gracias
-
Leopard 2 a5-a6 ya veremos
Ha, ha. Sabía que ibas a publicar puma. A ver cuando leches vemos el tuyo acabado. Por cierto, del Leopard i lo más cerca fue los gepards que nos curramos aquí el menda y yo, pero al menos el chasis ya está hecho.
Éste va de lujo, como es habitual en Rafa.
-
Agradecimientos - 1 Gracias
-
Leopard 2 a5-a6 ya veremos
Gracias chicos. Bueno un pequeño avance, no es mucho, pero bueno, os voy a explicar lo que he modelado por si no notais la diferencia vamos a ver ya tiene modeladas las bisagras tanto de las tapas superiores como la de los laterales, aparte también ya he modelado la sierra de arco (a la derecha) y sus respectivos enganches.

Ya solo me faltan los enganches de la pala, el pico, y los agujeros del capó. No sé si voy a continuar ahora por el frontal o por el lateral. Un saludo.
-
Leopard 2 a5-a6 ya veremos
Rafa y compañía, como os gusta el Leopard. El modelo veo estupendo, como siempre, hasta el más mínimo detalle y la textura del eslabón me encanta cómo está quedando.
Sigue dándole.
-
Agradecimientos - 1 Gracias
-
Leopard 2 a5-a6 ya veremos
Tíos, oigo Leopard y me acuerdo de Tirit, ese entrañable forero, estará vivo?
-
Efecto mariposa. Nombre técnico: dependencia sensitiva de las condiciones iniciales.
Por un clavo, se perdió la herradura;
Por una herradura, se perdió un caballo;
Por un caballo, se perdió un jinete;
Por un jinete, se perdió la batalla;
Por una batalla, se perdió el reino.
Flickr
-
Leopard 2 a5-a6 ya veremos
Tíos, oigo Leopard y me acuerdo de Tirit, ese entrañable forero, estará vivo?
Cierto, dónde está Tirit alguien sabe algo de él?