Resultados 1 al 9 de 9

Tema: 3d casa en Roldanillo

  1. #1
    side
    Fecha de ingreso
    Jul 2007
    Mensajes
    186
    Gracias (Dadas)
    5
    Gracias (Recibidas)
    2

    3dsmax 3d casa en roldanillo

    Hola, estos son un par de renders que hemos hecho para un nuevo proyecto y nos gustaría recibir algunas críticas. Un saludo.
    Miniaturas adjuntas Miniaturas adjuntas Clic en la imagen para ver su versión completa. 
Nombre: Casa B sala.jpg 
Visitas: 2229 
Tamaño: 538.9 KB 
ID: 112361   Clic en la imagen para ver su versión completa. 
Nombre: Casa B estar.jpg 
Visitas: 898 
Tamaño: 207.5 KB 
ID: 112362   Clic en la imagen para ver su versión completa. 
Nombre: Casa B alcoba.jpg 
Visitas: 3590 
Tamaño: 440.7 KB 
ID: 112363  

  2. #2
    Loading ...........
    Fecha de ingreso
    Sep 2007
    Mensajes
    487
    Gracias (Dadas)
    1
    Gracias (Recibidas)
    32

    3d casa en roldanillo

    Están muy buenos tus renders, en la primera imagen el cielo en la ventana de abajo no concuerda con el pedazo de cielo que se ve en la esquina de la ventana de arriba, en la tercera imagen no se refleja el exterior en el cuadro de la cabecera, por lo demás está muy bien felicidades.
    www.boanner.deviantart.com
    www.blarqestudio.es.tl
    www.facebook.com/boanner
    La primera forma de utilizar nuestra libertad individual es la de abrir nuestras mentes a la buena y veraz información que ya está disponible. Héctor Amézquita

  3. #3
    Usuario Legendario
    Fecha de ingreso
    Mar 2004
    Mensajes
    2,166
    Gracias (Dadas)
    22
    Gracias (Recibidas)
    207

    3d casa en roldanillo

    Son muy buenas las imágenes, aunque creo que los exteriores que se observan por las ventanas deberías quemarlos bastante. Saludos.

  4. #4
    Usuario Senior
    Fecha de ingreso
    Aug 2009
    Mensajes
    93
    Gracias (Dadas)
    0
    Gracias (Recibidas)
    3

    3d casa en roldanillo

    La primera imagen se ve mejor con la apertura de la izquierda más grande, aunque sigue habiendo el fallo del reflejo blanco en el suelo, además como ya han dicho el cielo no es del mismo color en las 2 ventanas.

    La segunda nada que decir.

    En la tercera, para mí que el punto de vista no está bien, no tiene ningún interés para la imagen enseñar el canto de la pantalla plana y la parte de atrás del DVD. Además, de lo del cielo (ni la ventana) que no se refleja en el espejo, el fondo es raro, quizás necesite un poco más de contraste y que este un poco más quemado, te diría también que no queda bien el c esto de la ropa sucia con ropa sucia colgando. Por último, me parece que las lámparas de las mesas de noche son muy clásicas para lo que es el resto de los muebles y decoración. Saludos.

  5. #5
    side
    Fecha de ingreso
    Jul 2007
    Mensajes
    186
    Gracias (Dadas)
    5
    Gracias (Recibidas)
    2

    3d casa en roldanillo

    A todos gracias por los comentarios, lo del cielo pues es una fotografía que tiene una nube blanca y otra cielo azul, pero tienes razón es mejor igualarlas, en los reflejos blancos del piso y la primera fotografía y el espejo en la 3a lo que sucede es que refleja la luz Vray que he posicionado en la ventana, ¿cómo hacer que quede invisible en los reflejos?
    Los apuntes que hace eps de la composición de la tercera fotografía me parecen interesantes, voy a hacer una versión diferente a ver qué pasa. Un saludo.

  6. #6
    chepelepe
    Fecha de ingreso
    Jan 2008
    Mensajes
    147
    Gracias (Dadas)
    8
    Gracias (Recibidas)
    4

    Thumbs up 3d casa en roldanillo

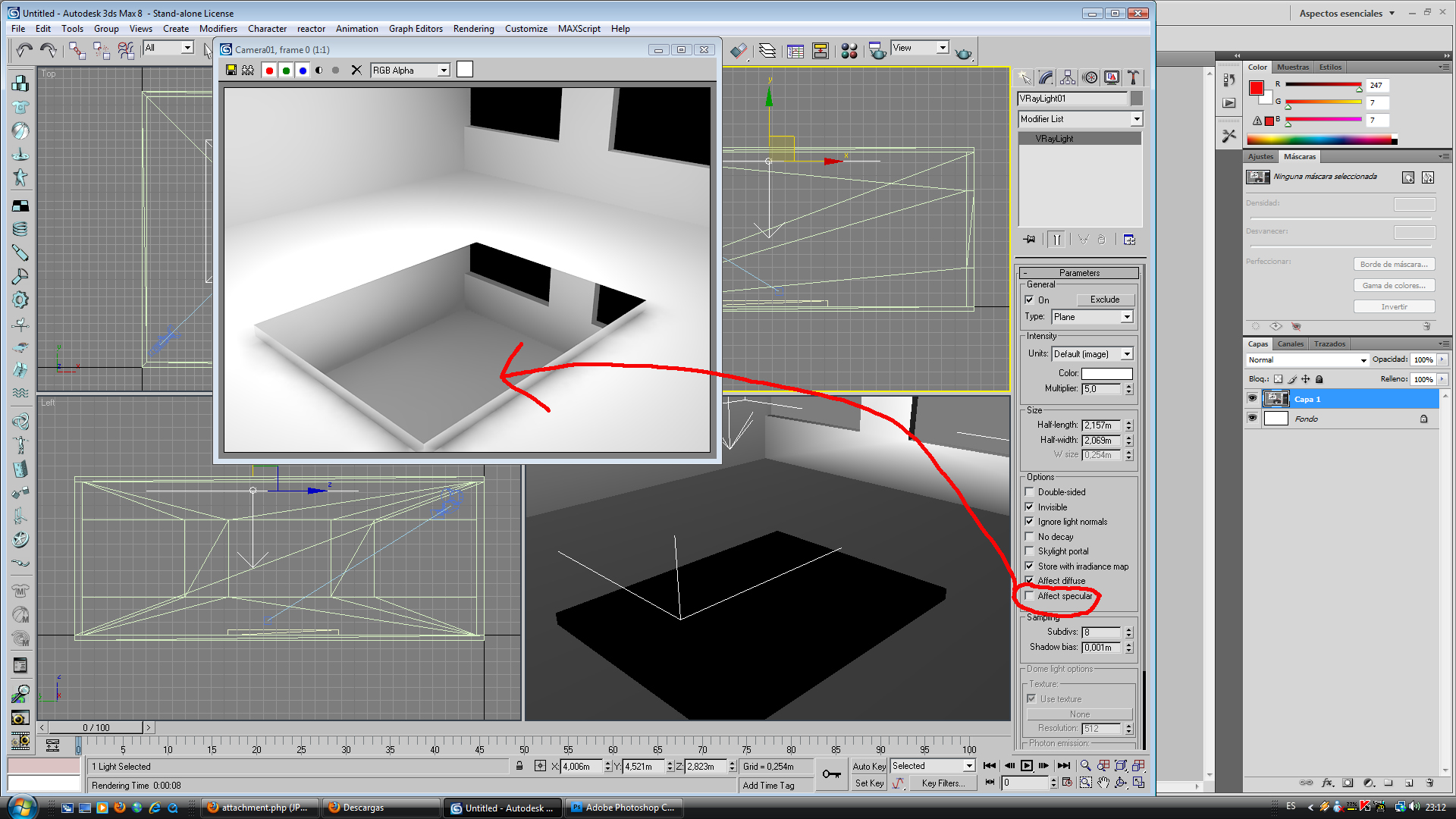
    Un saludo darq, pues bien, me parecen bien trabajadas tus imágenes, felicidades. Respecto a tu duda te adjunto estas gráficas que explican como evitar el reflejo de las luces Vray, espero te sean de ayuda, éxitos.
    Miniaturas adjuntas Miniaturas adjuntas Clic en la imagen para ver su versión completa. 
Nombre: Sin título-2.jpg 
Visitas: 462 
Tamaño: 934.4 KB 
ID: 113711   Clic en la imagen para ver su versión completa. 
Nombre: Sin título-3.jpg 
Visitas: 345 
Tamaño: 933.1 KB 
ID: 113712  

  7. #7
    Usuario Senior
    Fecha de ingreso
    Aug 2009
    Mensajes
    93
    Gracias (Dadas)
    0
    Gracias (Recibidas)
    3

    3d casa en roldanillo

    Anda que no he tenido que dar vueltas para evitar esos reflejos, con lo fácil que era, gracias.

  8. #8
    side
    Fecha de ingreso
    Jul 2007
    Mensajes
    186
    Gracias (Dadas)
    5
    Gracias (Recibidas)
    2

    3d casa en roldanillo

    Un saludo darq, pues bien, me parecen bien trabajadas tus imágenes, felicidades. Respecto a tu duda te adjunto estas gráficas que explican como evitar el reflejo de las luces Vray, espero te sean de ayuda.
    -éxitos-.
    Muchas gracias, estaba ahí nada más. Un saludo.

  9. #9
    Nivel Héroe
    Fecha de ingreso
    Feb 2006
    Mensajes
    503
    Gracias (Dadas)
    11
    Gracias (Recibidas)
    32

    3d casa en roldanillo

    Yo la veo correctas, quizás los cielos cantan un poco y para darle ese toque de más podrías probar toquteando con la iluminación, pero sobre todo con postproducción. Saludos.

Temas similares

  1. Mi casa
    Por shadowstart en el foro Trabajos Finalizados
    Respuestas: 1
    Último mensaje: 22-02-2010, 14:35
  2. Casa
    Por deviaN en el foro Trabajos Finalizados
    Respuestas: 1
    Último mensaje: 28-08-2008, 00:33
  3. Casa en desarrollo casa tipo colonial
    Por alvice en el foro Trabajos Finalizados
    Respuestas: 10
    Último mensaje: 15-11-2007, 18:34
  4. Mi casa
    Por RavenX en el foro Trabajos en Proceso
    Respuestas: 19
    Último mensaje: 31-05-2005, 17:50
  5. Mi casa
    Por niN en el foro Ilustración y 2D
    Respuestas: 6
    Último mensaje: 16-05-2005, 12:31