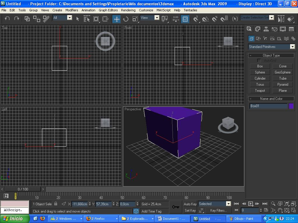
Hola chicos, no sé que hice que me desaparecieron las aspas de control en el 3d Studio Max 2009, activo la opción views>show transform gizmo y nada de nada, solo me he quedado con tres líneas de aspas, pero que no me permiten mover los objetos restringiendo los ejes. ¿alguien sabe que debo activar para que me vuelvan a aparecer las normales? Muchas gracias.
-- IMÁGENES ADJUNTAS --
![]()

Citar