Resultados 1 al 30 de 30

Baño de mi casa en proceso criticas

  1. #1
    Fecha de ingreso
    Apr 2005
    Mensajes
    368

    Lightwave Baño de mi casa en proceso criticas plz :

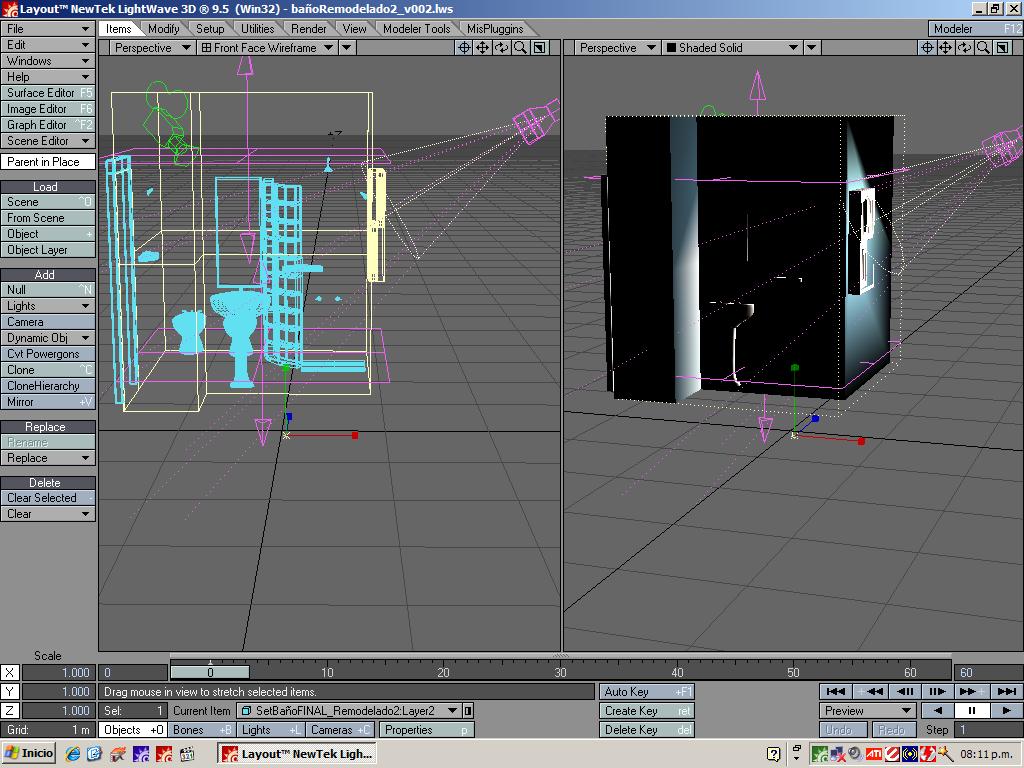
    Hola compañeros como están? Buen aquí dejo adjunto el baño de mi casa, más bien la estructura y lugar de los artefactos del mismo es igual al que parece aquí en el render, pero con muchas modificaciones extras que le he hecho aprovechando que no tengo que gastar dinero, buen como siempre si no es mucho pedir me gustaría si le pueden echar un ojo a este boceto, aún no terminado.

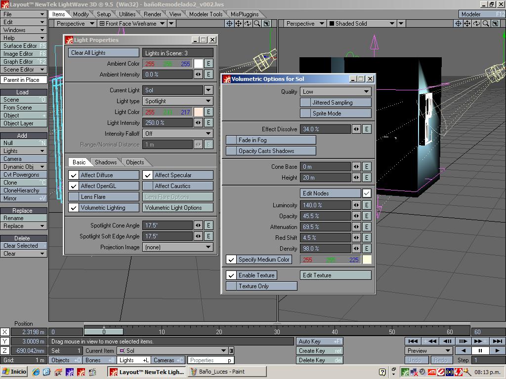
    En si lo que más me está costando es crear una buena fuente de iluminación realista, por el momento he puesto un total de 3 fuentes de luz 2 de área y un spot light en la ventana, esta, la que sería la fuente de luz solar es la que me está costando crear aún no me siento seguro en el ajuste de la configuración de volumétricas, para dejar el spot en una tenue luz solar entrando por la ventana, también pensaba usar en el render algo de radiosidad, buen aún no le tomé bien la mano así que, después veré como arreglármelas.

    Buen ante todo se agradece de antemano, y bienvenida los que quieran y tengan ganas de criticar, doy gracias a Zizeron que me paso un buen dato en tema de cristales y luces. Saludos gente de 3dpoder.

    Cordialmente. Fede.

    Posdata: la tercera imagen está hecha con Karay y la última con el render nativo del LightWave.

    -- IMÁGENES ADJUNTAS --



    Miniaturas adjuntas Miniaturas adjuntas Clic en la imagen para ver su versión completa. 

Nombre: Baño_Luces.JPG 
Visitas: 389 
Tamaño: 140.7 KB 
ID: 91887   Clic en la imagen para ver su versión completa. 

Nombre: Baño_Luces_config_Volumetricas.JPG 
Visitas: 361 
Tamaño: 161.7 KB 
ID: 91888   Clic en la imagen para ver su versión completa. 

Nombre: kray_render00000.jpg 
Visitas: 687 
Tamaño: 264.0 KB 
ID: 91889   Clic en la imagen para ver su versión completa. 

Nombre: baño_vol1.jpg 
Visitas: 365 
Tamaño: 290.1 KB 
ID: 91890  


  2. #2
    Fecha de ingreso
    Jun 2008
    Mensajes
    139

    Baño de mi casa en proceso criticas plz :

    Hola Federico, ya veo que eres de LightWave, me encanta tu proyecto. Oye, como has conseguido el effect de claraboya (cristales de duchas)?

  3. #3
    Fecha de ingreso
    Apr 2005
    Mensajes
    368

    Wink Baño de mi casa en proceso criticas plz :

    Muchas gracias buen Freeman el tema de los cristales de cómo hacerlo hay un tip de cristales que preguntó hace tiempo Zizeron y es un tip que sacó Jessie River de un gran autor en texturas Van der Bil o algo así te invito a buscar por este foro que es un pdf que han subido hace tiempo (cosa que me había olvidado), en cuanto a la textura de los cristales es solo un efecto de procedurales uno de esos tantos que tiene el LightWave me he visto tantos que específicamente no recuerdo cuál fue el que puse, pero lo mejor pienso yo es ir probando hasta que te vaya gustando y te quedes con uno en particular, por mi parte en ese momento me pareció bueno como quedó, pero ahora que lo veo mejor esta a mi parecer un poco exagerado, otra cosa que arreglar.

  4. #4
    Fecha de ingreso
    Apr 2003
    Mensajes
    2,139

    Baño de mi casa en proceso criticas plz :

    Hola, Federico: Muy buen render, sólo veo un poco quemada la luz, yo la rebajaría un poco de intensidad. Muy chulos los cristales, es verdad. Se ve muy pequeño así que, igual me confundo, pero yo no pondría el culo en esa taza está un poco afilada, ¿no?
    Pero muy buen trabajo, eres constante.

  5. #5
    Fecha de ingreso
    Apr 2005
    Mensajes
    368

    Lightwave Baño de mi casa en proceso criticas plz :

    Hola, Federico: Muy buen render, sólo veo un poco quemada la luz, yo la rebajaría un poco de intensidad. Muy chulos los cristales, es verdad. se ve muy pequeño así que, igual me confundo, pero yo no pondría el culo en esa taza está un poco afilada, ¿no? .

    Pero muy buen trabajo, eres constante.
    Gege muchas gracias Vector por tus críticas, pero no entendí esa parte que me dices y la destaque arriba en negrita, ha por cierto, alguna idea de cómo hacer ese efecto del sol entrante o solo será necesario subir los metros de iluminación volumétrica del cono y bajar la intensidad de aspecto de luz quemada? Un abrazo cordialmente.

    Posdata: en estos días estoy subiendo alguna otra imagen del mismo proyecto, pero le voy a cambiar el laboratorio que no me gusta y hacer una especie de escalinata en los ladrillos de cristal, sacando algunos, agregaré por ahí algunas toallas y le daré un poco más de realismo con algunos Shaders que aún no los apliqué a las superficies pensaba en los Marcos de las ventana poner algún bodrio como esas ventanas laqueadas de madera que se ven en la vida real, aún no sé que hacer para quitar los artefactos, quizá algún anisotrópicos estaría bien? Aunque me gustaría que se note un poco más la superficie media lechosa de los artefactos como los que se ven en esta fotografía.

    -- IMÁGENES ADJUNTAS --
    Miniaturas adjuntas Miniaturas adjuntas Clic en la imagen para ver su versión completa. 

Nombre: inodoro.jpg 
Visitas: 7543 
Tamaño: 25.3 KB 
ID: 92010  

  6. #6
    Fecha de ingreso
    Apr 2003
    Mensajes
    2,139

    Baño de mi casa en proceso criticas plz :

    No te preocupes, era un comentario jocoso sobre que el, digamos, agujero donde situamos el, digamos, culo parecía poco biselado en los bordes y daba sensación de afilado. Por cierto, ¿no tiene tapa? Suelen quedar mejor con la tapa y cerrada.

    Tengo el texturizado un poco oxidado y no te voy a poder ayudar mucho, últimamente ando mucho. Pero siempre recomiendan un mix de materiales procedurales e imagen real convenientemente mezclados.

    Sigue publicando cosas, está interesante.

  7. #7
    Fecha de ingreso
    Apr 2005
    Mensajes
    368

    Lightwave Baño de mi casa en proceso criticas plz :

    Ahora sí te entendí tienes razón buen le echaré manos a la obra a eso también, por ahí un poco de Rounded quedaría más redondeada la cosa, si en si la tapa se la voy a poner otra de las cosas a terminar. Gracias la aclaración Vector seguiré subiendo cosas.
    Última edición por federicodomin; 29-01-2009 a las 20:38

  8. #8
    Fecha de ingreso
    Apr 2005
    Mensajes
    368

    Lightwave Baño de mi casa en proceso criticas plz :

    Buen aquí le saqué el laboratorio que estaba antes y le modelé uno nuevo que saqué de una revisa de interiores espero más o menos se pueda ver ya que el render lo realicé en la máquina de mi trabajo que es limitada se me colgó el Fprime en 4. Saludos. Fede.

    -- IMÁGENES ADJUNTAS --
    Miniaturas adjuntas Miniaturas adjuntas Clic en la imagen para ver su versión completa. 

Nombre: bañoRemodelado3_0001.jpg 
Visitas: 368 
Tamaño: 222.6 KB 
ID: 92926  

  9. #9
    Fecha de ingreso
    Aug 2007
    Mensajes
    157

    Baño de mi casa en proceso criticas plz :

    Hey está muy bien, no es fácil conseguir una buena iluminación interior con el render de LightWave. A mi parecer debería estar algo menos oscuro.

    Para lo de las zonas quemadas, un truco. Es mejor que utilices el exposure del image viewer de la ventana de render. Es como cambiar el contraste, pero en 128 bits que es mejor. De alguna manera así puedes cambiar algo la iluminación sin tener que hacer otro render:
    En la ventana de render, pulsas sobre file / image controls / exposure, y allí bajas el white point. Luego salvas la imagen con save exposed.

    También si subes el Blak Point verás cómo te aumenta la luminosidad en la imagen.

    Un problema que tiene el usar luces de área en este caso es que dejan una especie de sombra que delata dónde están situadas, que es lo que te pasa con la luz de área que ilumina desde el suelo. No sé si me entiendes, en la pared abajo hay una línea oscura, eso es porque la luz de área ilumina por las dos caras, pero en los laterales no.

    Para evitar esto bájala debajo del suelo y luego desactiva el objeto suelo (supongo que, lo tendrás separado) para la luz de área, de manera que, la luz de área ilumine desde abajo todo menos el suelo.

    Haz lo mismo con la del techo.

    Por lo demás muy bien ¿eh? Sigue así. No te quiero ni preguntar lo que te ha tardado el render.

    -- IMÁGENES ADJUNTAS --
    Miniaturas adjuntas Miniaturas adjuntas Clic en la imagen para ver su versión completa. 

Nombre: Exposure.jpg 
Visitas: 263 
Tamaño: 268.9 KB 
ID: 93079  
    Última edición por turanian; 30-01-2009 a las 20:04

  10. #10
    Fecha de ingreso
    Apr 2005
    Mensajes
    368

    Baño de mi casa en proceso criticas plz :

    Huy Turanian gracias por la buena onda y tus consejos me vienen de 10 puntos, lamentablemente hice un render aquí en la máquina de mi trabajo, pero es limitada y se me ha colgado el Fprime en 4 ;buen en realidad toda la máquina, o sea tuve que resetear la máquina quedó clavada como estaca al suelo, buen hoy termine un render que he dejado ayer en la máquina de mi casa trabajando toda la noche, pero también lo hice en Fprime y quedó bastante mejor en cuanto llegue del curro la subo la imagen, en realidad es un close up del nuevo laboratorio que cambié.

    En cuanto a los tips del render no sabía ese tema sinceramente veré de qué se trata ni idea tenía, aunque buen trato de día a día investigar nuevas cosas, aun así me estoy volviendo un poco loco tratando de lograr que ese sol entrara por la ventana en forma de luz volumétrica y con pequeñas partículas de polvo, que se ven en la mañana, por otra parte, creo que la quemadura se debió por ahí de que le faltó potencia en metros al spot en el config de luces volumétricas;soy adicto a ellas, me encantan, buen estaba pensando que las luces areas tardan mucho con el render no sé si será mejor o conveniente cambiarlas por distantes o alguno dome? Es que no sé si estas nuevas tardan también en el render como las de Area, ha me hiciste recordar que estas luces (Distant) también tiene la opción de manejo de volumétricas, creo que le voy a cambiar también la luz del spot por esta.

    En cuanto al render nativo con volumétricas en LightWave, si tardó mucho y eso que no le puse radiosidad sino me voy 15 días de vacaciones y vuelvo y sigue;buen también mi máquina es hora de cambiar creo hay cómo me gustaría un 4 núcleos. Muchas gracias por los consejos y críticas compañero Turanian :ok.

  11. #11
    Fecha de ingreso
    Apr 2005
    Mensajes
    368

    Lightwave Baño de mi casa en proceso criticas plz :

    Bueno que día hoy viernes por fin se termina, buen como dije antes re-subo una imagen que rendericé ayer y la deje toda la noche con el Fprime he aquí de nuevo mi nuevo laboratorio terminado. Saludos Turanian y demás.

    Por favor sigan con las críticas que me vienen bien. Saludos cordiales y buen fin de semana.

    Federico.

    Posdata: para la próxima subo el nuevo inodoro, bidé y remodelación de ladrillos de vidrio.

    -- IMÁGENES ADJUNTAS --
    Miniaturas adjuntas Miniaturas adjuntas Clic en la imagen para ver su versión completa. 

Nombre: bañoRemodelado3_0001.jpg 
Visitas: 661 
Tamaño: 189.5 KB 
ID: 93110  

  12. #12
    Fecha de ingreso
    Apr 2005
    Mensajes
    368

    Lightwave Baño de mi casa en proceso criticas plz :

    Hey está muy bien, no es fácil conseguir una buena iluminación interior con el render de LightWave. A mi parecer debería estar algo menos oscuro.

    Para lo de las zonas quemadas, un truco. Es mejor que utilices el exposure del image viewer de la ventana de render. Es como cambiar el contraste, pero en 128 bits que es mejor. De alguna manera así puedes cambiar algo la iluminación sin tener que hacer otro render:
    En la ventana de render, pulsas sobre file / image controls / exposure, y allí bajas el white point. Luego salvas la imagen con save exposed.

    También si subes el Blak Point verás cómo te aumenta la luminosidad en la imagen.

    Un problema que tiene el usar luces de área en este caso es que dejan una especie de sombra que delata dónde están situadas, que es lo que te pasa con la luz de área que ilumina desde el suelo. No sé si me entiendes, en la pared abajo hay una línea oscura, eso es porque la luz de área ilumina por las dos caras, pero en los laterales no.

    Para evitar esto bájala debajo del suelo y luego desactiva el objeto suelo (supongo que, lo tendrás separado) para la luz de área, de manera que, la luz de área ilumine desde abajo todo menos el suelo.

    Haz lo mismo con la del techo.

    Por lo demás muy bien ¿eh? Sigue así. No te quiero ni preguntar lo que te ha tardado el render.
    Que ojo, recién ahora caigo lo que me dices de las luz de areas, compañero, lo que es la experiencia de andar viendo renders y renders, si no me lo hubieras mencionado ni lo hubiera notado ahora mismo voy a hacer esos consejos que me pasaste que están bárbaros, si la verdad renderizar y esperar en LightWave, sobre todo esperar tanto es un dolor de huevos.

    Se agradece mucho tus críticas y encima detallista e eso me gusta. Saludos, cordiales.

  13. #13
    Fecha de ingreso
    May 2007
    Mensajes
    442

    Baño de mi casa en proceso criticas plz :

    También puedes desactivar la casilla 2side área light en render global y el resultado es el mismo, desaparece esa sombra, claro, pon la luz pegada al suelo.

  14. #14
    Fecha de ingreso
    Apr 2005
    Mensajes
    368

    Lightwave Baño de mi casa en proceso criticas plz :

    También puedes desactivar la casilla 2side área light en render global y el resultado es el mismo, desaparece esa sombra, claro, pon la luz pegada al suelo.
    Vaya otra compañera lightwaver, bueno Alesi gracias por el consejo otra opción más para hacer lo mismo me viene bárbaro. Un abrazo saludos cordiales y un gustazo.

  15. #15
    Fecha de ingreso
    Aug 2007
    Mensajes
    157

    Baño de mi casa en proceso criticas plz :

    Vaya eso esta, pero que mucho mejor. Eso si cambia el cielo, debería ser más claro, no se corresponde con la luz del sol. Eso lo puedes hacer en Adobe Photoshop.

    No me di cuenta que estabas utilizando el Fprime, o sea que el truco del exposure no servirá, aunque lo puedes hacer salvando la imagen en EXR o HDR y luego cargándola otra vez en LightWave con el image editor. Es un poco más engorroso, pero te vale también. Prueba, es útil.
    También puedes desactivar la casilla 2side área light en render global y el resultado es el mismo, desaparece esa sombra, claro, pon la luz pegada al suelo.
    Es verdad no me daba cuenta de esa opción.

    Lo que te digo de poner la luz debajo del suelo o del techo te sirve también para trabajar con spots, por si quieres utilizarlos también, en lugar de luces de área. Por supuesto la luz de área es mejor.

    Respecto a lo de la volumétrica es mejor que la hagas sin radiosidad con todos los materiales en blanco y negro y luego la compongas en Adobe Photoshop con el render de radiosidad. Te dejo un enlace que es para Vray, pero explica bien esto que te digo y te puede servir: http://www.evermotion.org/?Unfold_ex...fold=exclusive.

    Me alegro de que te sirva de ayuda.
    Última edición por turanian; 31-01-2009 a las 14:07

  16. #16
    Fecha de ingreso
    Apr 2005
    Mensajes
    368

    Lightwave Baño de mi casa en proceso criticas plz :

    Gegge muchas gracias por tu apoyo Turanian, en cuanto a lo del cielo, buen en realidad elegí cualquier fotografía y la coloqué como backdrop para que la escena tenga algo con que reflejarse buen es solo una fotografía de un cielo que encontré por ahí solo como prueba, y en cuanto a renderizar con el nativo de LightWave cálculo que tendré que caer en ese tema si voy a usar volumétricas ya que el Karay y/o Fprime no las ve;eso creo, pero pensándolo bien me parece que voy a dejar las aéreas es que, al fin y al cabo, son solo 2 principales, por ahí si decido para acelerar el proceso de render sacar el spot de la ventana y usar un Distant(o como dicen en los tutoriales luz solar).

    Y eso de dejar los materiales en blanco y negro, siempre se aprende algo nuevo cada día no sabía ese tip compañero, veré ese enlace me pásate a ver de que trata.

    Como siempre se agradece las críticas y la buena onda, ayer llegue del curro y estaba haciendo el inodoro y bidé, supongo que, terminaré hoy, después empezaré con los detalles(toallas, jabones frascos etc.ja) sigo y un abrazo nos vemos pronto. Saludos, cordiales.

    Federico:
    Posdata: ha le voy a sacar esos apoya toallas la verdad son horribles en cambio creo que pondré algo no tan rustico como los que veo aquí en una de las revistas de interiores que compré del año pasado, de ahí se ven buenas ideas.

  17. #17
    Fecha de ingreso
    Aug 2007
    Mensajes
    157

    Baño de mi casa en proceso criticas plz :

    Y eso de dejar los materiales en blanco y negro, siempre se aprende algo nuevo cada día no sabía ese tip compañero, veré ese enlace me pásate a ver de que trata.
    Perdona no me explique bien, no sé si me has entendido, quería decir que el render debía ser en blanco y negro, para componerlo bien en Adobe Photoshop, p. De todas manera en el tutorial lo explica muy bien. Échale un vistazo.

  18. #18
    Fecha de ingreso
    Apr 2005
    Mensajes
    368

    Lightwave Baño de mi casa en proceso criticas plz :

    Vaya ok Turanian o sea hago el render en blanco y negro, no tengo visto como será veré a ver qué puedo investigar, por ahí habrá una manera de que cuando renderice en LightWave nativo sin radiosidad salvar la imagen en tif me parece que en ese formato está en blanco y negro, si no otra forma que se me ocurre sería renderizar de forma normal y después en Adobe Photoshop pasar la imagen en escala de grises, perdón si digo burradas. Saludos de nuevo y gracias por la aclaración.

    Posdata: igual no hay apuro Turania, aún me quedan cosas por hacer antes de renderizar, definitivamente le echaré un buen ojo antes de renderizar a ese tutorial que me pasaste.
    Última edición por federicodomin; 31-01-2009 a las 15:53

  19. #19
    Fecha de ingreso
    Sep 2005
    Mensajes
    211

    Lightwave Baño de mi casa en proceso criticas plz :

    Hey, no sabía que iba tan viento en popa este hilo, me descuido unos días y me haces maravillas te está quedando estupendo el baño eh Federico, me estás dando unas ganas de meterme con un baño que tengo por ahí a mitad.

    Por cierto, tomo nota de los consejos que te dan Turanian y Alesi, que siempre me pasa lo mismo con la sombra esa de las luces de área, y una cosa que me pasa también es que se ven reflejadas en el techo y en el suelo 2 formas cuadradas en el techo y en el suelo provenientes de las luces de área que quedan fatal, no sé si me explico.

    Bueno Federico respecto a iluminación veo que vas bien, así que, solo te voy a decir que no me gusta donde has puesto la cámara, busca que se vea la pila y la ducha desde la entrada del baño ¿no?
    Otra cosa, para conseguir ese aspecto de volumetrías de polvo que dices, y el haz de luz de la ventana, no lo he probado, pero quizá metiendo unos planos se puede conseguir ese efecto.
    Ánimo ahí Federico que vas muy bien. Zizeron.

  20. #20
    Fecha de ingreso
    Aug 2007
    Mensajes
    157

    Baño de mi casa en proceso criticas plz :

    Ha ok Turanian o sea hago el render en blanco y negro.
    Te lo decía para que aislaras mejor la volumétrica, porque si no, igual te añadía también los colores, o te sobrexpondria las zonas iluminadas. En el tutorial lo hace todo con material gris por lo que no habría problema con esto.

    Pero pensándolo mejor creo que no vas a tener problema con el modo screen. Déjalo mejor en color.

    Si ves que te sobrexpone algunas zonas y quieres aislar más el haz volumétrico desactiva la difusa en todo. De manera que todo quede en negro menos la volumétrica.

    Componerlo siempre es mejor porque puedes manipular mejor la volumétrica sin tener que hacer otro render. Bajas la opacidad de la capa en Adobe Photoshop y ya está.

  21. #21
    Fecha de ingreso
    Apr 2005
    Mensajes
    368

    Baño de mi casa en proceso criticas plz :

    Hey, no sabía que iba tan viento en popa este hilo, me descuido unos días y me haces maravillas te está quedando estupendo el baño eh Federico, me estás dando unas ganas de meterme con un baño que tengo por ahí a mitad.

    Por cierto, tomo nota de los consejos que te dan Turanian y Alesi, que siempre me pasa lo mismo con la sombra esa de las luces de área, y una cosa que me pasa también es que se ven reflejadas en el techo y en el suelo 2 formas cuadradas en el techo y en el suelo provenientes de las luces de área que quedan fatal, no sé si me explico.

    Bueno Federico respecto a iluminación veo que vas bien, así que, solo te voy a decir que no me gusta donde has puesto la cámara, busca que se vea la pila y la ducha desde la entrada del baño ¿no?
    Otra cosa, para conseguir ese aspecto de volumetrías de polvo que dices, y el haz de luz de la ventana, no lo he probado, pero quizá metiendo unos planos se puede conseguir ese efecto.
    Ánimo ahí Federico que vas muy bien. Zizeron.
    Me alegra que haya gustado amigo, buen en realidad en cuanto la escena si buen solo quería mostrar más bien el laboratorio nuevo como primer plano así lo ven bien se me complico este fin de semana un poco, pero ya he terminado el inodoro, y tratando de darle forma la limpia culo o bidet en cuanto los tenga los iré acomodando en la escena, que macana esto de las volumétricas aún no le veo la vuelta de cómo ajustar bien los settings o seteos para lograr una buena y linda luz solar, aunque no probé de nuevo, desde la última vez, por el tema tiempos de render del LightWave nativo, en cuanto tenga más novedades las subo. Un abrazo y muchas gracias por tus palabras.

  22. #22
    Fecha de ingreso
    Apr 2005
    Mensajes
    368

    Baño de mi casa en proceso criticas plz :

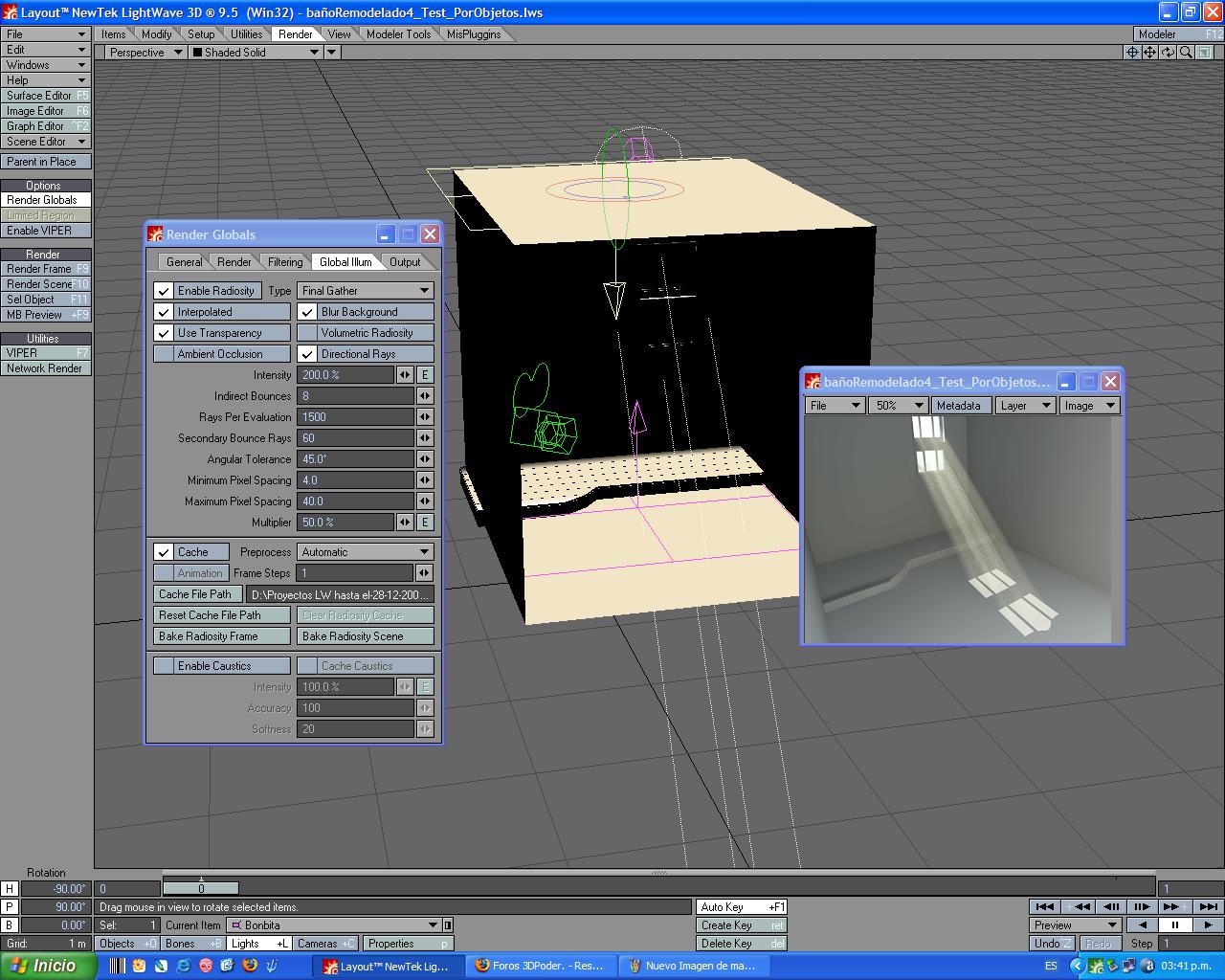
    Buenas muchachos lightwaveros y no lightwavero también he estado en estudio de render con un tutorial muy conocido para el usuario lightwavero, (except) la verdad me ha costado mucho entender, paso a paso el manejo del render en LightWave pero buen dejo unas pruebas de iluminación y render echo con solo una luz volumétrica +una image en backdrop al %250+ buena las imágenes lo muestran el resto del seteo en general, buen lo de siempre si es posible y si tienen ganas las críticas u opiniones que quieran dar, siempre serán bien recibidas, muchas gracias.

    Cordialmente.

    Federico:
    Posdata: esta sería la habitación del baño que vengo presentando, hace un tiempo buen le he agregado una tarima donde iría los cubos de vidrio y la escalera, el resto empezaré a agregarle las texturas para completar el trabajo, la tercera imagen es un exposure y la 2da la original que saca el render de LightWave, ese escalón no sé por qué me salió medio oscuro, quizá alguna luz más o quizá toqué algún punto de la geometría.

    Postdata 2:aún no me convence el tamaño e la ventana estaba pensando hacer una un poco más grande, quizá una de doble hoja horizontal, de esas que se corren a la derecha o izquierda muy usadas, o quizá una ventana más grande en forma de cúpula como si fuese un ventanal de iglesia, buen no me puedo decidir.

    -- IMÁGENES ADJUNTAS --


    Miniaturas adjuntas Miniaturas adjuntas Clic en la imagen para ver su versión completa. 

Nombre: renderRadiosity.JPG 
Visitas: 91 
Tamaño: 209.7 KB 
ID: 95177   Clic en la imagen para ver su versión completa. 

Nombre: HanitacionBaño.jpg 
Visitas: 92 
Tamaño: 104.4 KB 
ID: 95178   Clic en la imagen para ver su versión completa. 

Nombre: HabitacionBañoEXP.jpg 
Visitas: 77 
Tamaño: 94.9 KB 
ID: 95179  
    Última edición por federicodomin; 18-02-2009 a las 18:57

  23. #23
    Fecha de ingreso
    Feb 2009
    Mensajes
    4

    Baño de mi casa en proceso criticas plz :

    Hola. Pregunta: los indirect bounces los veo en 8? No es como mucho? Varía mucho el tiempo de render si los bajas a 2?
    Para que no se te que me la imagen dónde tienes luz que entra por la ventana puedes bajar la intensidad de la luz y subir la del Final Gather, y también como te habían dicho antes, con la exposición de la imagen. Saludos.

  24. #24
    Fecha de ingreso
    Apr 2005
    Mensajes
    368

    Thumbs up Baño de mi casa en proceso criticas plz :

    Hola. Pregunta: los indirect bounces los veo en 8? No es como mucho? Varía mucho el tiempo de render si los bajas a 2?
    Para que no se te que me la imagen dónde tienes luz que entra por la ventana puedes bajar la intensidad de la luz y subir la del Final Gather, y también como te habían dicho antes, con la exposición de la imagen. Saludos.
    Sis de hecho si los voy bajar así disminuye el tiempo un poco más, a coste de menos rebote y menos iluminación también, me olvide de aclarar el render más o menos me tardó unos 7 min aproximadamente en un Dual Core 2.2, que es la de mi trabajo, si lo hiciera en mi casa que es apenas un Athlon 64 de 1.8 Ghz todavía estoy esperando que termine de renderizar, el tema de la luz entrante, ge si tienes razón esta un poco quemada, aún estoy verde setenado volumétricas, más bien quería dejarlo un poco exagerado para ver si lograba el efecto, lo del Final Gathering me olvidé para que se usaba lo voy a rever, o quizá también bajar de una la intensidad de luz. Muchas gracias por los consejos compañero.

    Posdata: que cabeza la mía te referías a uno de los 3 tipos de render, Final Gathering, haz de cuenta que no dije nada.
    Última edición por federicodomin; 20-02-2009 a las 14:31

  25. #25
    Fecha de ingreso
    Apr 2005
    Mensajes
    368

    Baño de mi casa en proceso criticas plz :

    Buenas gente de 3dpoder como están bien? Quería mostrar otro avance en mí proyecto de baño, y buen si es posible me puedan orientar aún más para:
    Aún no entiendo bien cómo funciona el s ya que necesitaría o se me ocurrió aplicar ese Shader al suelo del baño, y que denote como si fuese porcelana, tengo entendido que también lastima los tiempos del render y he visto por ahí un faq con gradientes que no sé cómo lo verán ustedes per buen no sé si aplicarlo y si da el mismo resultado, pero cada vez que trato de usar el shader, siempre me echo atrás por que lo veo de color negro y buen aún no entiendo bien esos Shaders, en si me siento muy verde en ese aspecto y buen eh echo las texturas con el Node Editor, nuevo para mí, pero que difícil es ese sistema, ya he llegado a la mitad de un video de Kurv estudio, pero siempre me olvido com aplicar ciertas cosas, así que, no dejo de terminar de ver el mismo video, buen si le pueden echar un vistazo cuando puedan al proyecto y si quieren agregar que es lo que se podría mejorar, pues estaría muy agradecido, buen dejo 2 muestras del mismo render, uno normal y el otro exposure (la segunda imagen), faltaría aún hacer algunas toallas y quizá hacer algún jarrón de adorno, buen alguna sugerencia que se les ocurra? Saludos compañeros y muchas gracias de antemano.

    Cordialmente.

    Posdata: prometo cuando termine hacerle ajustes de color en Adobe Photoshop, aunque aún esa parte nunca la he echo, cálculo que algunos ajustes de curvas de color, y de brillo bastaran? En cuanto a filtros, veré probando a ver qué se puede hacer, pero en si ni idea cual usar, aconsejan algunos?
    Postdata 2: huy se me olvidó agregar las sombras al render, recién me di cuenta, si seré tonto.

    -- IMÁGENES ADJUNTAS --

    Miniaturas adjuntas Miniaturas adjuntas Clic en la imagen para ver su versión completa. 

Nombre: BañoMuestra.jpg 
Visitas: 74 
Tamaño: 162.9 KB 
ID: 98349   Clic en la imagen para ver su versión completa. 

Nombre: BañoMuestra_Exposure.jpg 
Visitas: 91 
Tamaño: 165.9 KB 
ID: 98350  
    Última edición por federicodomin; 22-03-2009 a las 02:58

  26. #26
    Fecha de ingreso
    Apr 2005
    Mensajes
    368

    Baño de mi casa en proceso criticas plz :

    Bueno hola a todos como están? Tarde, pero seguro quería mostrar algunos avances y casi terminando el proyecto, contiene algunos errores, pero buen quería compartirlo con ustedes, aún me estoy peleando un poco con las fibras de LightWave que aún no le agarro la mano se me está complicando hacer las toallas y también pensaba alguna cortina para la ventana, es la primera vez que pienso en telas m, no sé si es necesario usar fiberfx para las toallasí, pero buen también estaba pensando una alternativa, hacer una bucle con Splines y después usar Hd instance para hacer instancias para un plano que sería la base de la toalla, también he recordado que Williams proton usa creo en un tutorial la herramienta esa que clona en forma de array ge no se aún si esa herramienta clona o hace instancias, alguien me podría ayudar con alguna idea en cuanto a las toallas?
    Buen como siempre si tienen ganas quería leer alguna de las opiniones de ustedes, respecto al proyecto este, desde ya muchas gracias de antemano.

    Cordialmente.

    -- IMÁGENES ADJUNTAS --






    Miniaturas adjuntas Miniaturas adjuntas Clic en la imagen para ver su versión completa. 

Nombre: TestBaño640X480_Fedwork3D.jpg 
Visitas: 83 
Tamaño: 257.3 KB 
ID: 100263   Clic en la imagen para ver su versión completa. 

Nombre: ducha.jpg 
Visitas: 82 
Tamaño: 62.2 KB 
ID: 100264   Clic en la imagen para ver su versión completa. 

Nombre: Lbatorio_Espejo_T.jpg 
Visitas: 93 
Tamaño: 57.0 KB 
ID: 100265   Clic en la imagen para ver su versión completa. 

Nombre: mesada_labatorio_T.jpg 
Visitas: 101 
Tamaño: 245.8 KB 
ID: 100266  

    Clic en la imagen para ver su versión completa. 

Nombre: mesada_Marmol_T.jpg 
Visitas: 80 
Tamaño: 40.9 KB 
ID: 100267   Clic en la imagen para ver su versión completa. 

Nombre: Toallero_rcto.jpg 
Visitas: 68 
Tamaño: 31.6 KB 
ID: 100268   Clic en la imagen para ver su versión completa. 

Nombre: vitro.jpg 
Visitas: 69 
Tamaño: 179.5 KB 
ID: 100269  

  27. #27
    Fecha de ingreso
    Apr 2005
    Mensajes
    368

    Smile Baño de mi casa en proceso criticas plz :

    Subo otra versión con más resolución, que la que subí antes carecía un poco de calidad, saludos y espero sus comentarios. Saludos y agradecimientos.

    -- IMÁGENES ADJUNTAS --
    Miniaturas adjuntas Miniaturas adjuntas Clic en la imagen para ver su versión completa. 

Nombre: TestBañoFedwork3D.jpg 
Visitas: 116 
Tamaño: 564.6 KB 
ID: 100319  

  28. #28
    Fecha de ingreso
    Jul 2008
    Mensajes
    195

    Baño de mi casa en proceso criticas plz :

    Muy buenas esas imágenes, también me gustó bastante ese efecto de los cristales, va muy bien, felicidades.

  29. #29
    Fecha de ingreso
    Apr 2005
    Mensajes
    368

    Thumbs up Baño de mi casa en proceso criticas plz :

    Muchas gracias por tus comentarios s k Brown me alegra que guste.

  30. #30
    Fecha de ingreso
    Apr 2005
    Mensajes
    368

    Thumbs up Baño de mi casa en proceso criticas plz :

    Bueno de vuelta a las pruebas después de una iluminación media defectuaso he hecho otra prueba y he vuelto a la iluminación que había aplicado antes (de área), las escena esta compuesta por luces de área, en al cual también completé la cuarta parede que no se veía la cual esta detrás de cámara y buen me recomendaron mejor completarla por el tema de rebotes de luz y acabado final, así que, me pareció excelente idea, por el momento he hecho 2 pruebas en la última he agregado otra luz entrante de la ventana del tipo spot.

    La escena tiene en general 3 luces internas de Area, una arriba, en el techo, otra abajo, en el suelo y otra en la pared la que no sale renderizada (detrás de cámara), las texturas no han sido aplicadas para que se vea más en detalle la luz y no hay ningún tipo de Shader apliacado, la primer prueba le he agregado una imagen de backdrop (jpg) solo para ver cómo la tomaba el interior, tendría que haber puesto un HDRI mejor pero buen en otra ocasión la agregaré, buen si me pueden echar unas críticas si ves el mensaje dale duro amigo Turanian, mando abrazos y gracias por la ayuda a todos vosotros, ha me olvidaba de decir he utilizado radiosidad, pero muy poca, tan solo para ayudar un poco a la iluminación de las áreas, de hecho el render no me tardó mucho como me pasaba antes, esta vez, por suerte, solo fueron minutos. Saludos, amigos.

    Cordialmente.

    Posdata: además, de haber agregado algunas cosas y modificado otras, también me faltan agregar otros objetos que había puesto en escenas anteriores, cálculo que también le agregaré radiosidad a esa luz de ventana.

    Postdata 2: se me ocurrió una idea, a ver qué dicen al respecto, estaba pensando hacer otra entrada de luz, aunque no se vea en el render, en la pared que está detrás de cámara, para que cuando le agregue la imagen HDRI sea más pareja la luz en ambos lados o por lo menos bajar aún más la luz de arriba así no se ve tan quemado el piso, estaba pensando que ese agujero entre directamente la luz de esa imagen HDRI, así ayuda un poco más, no sé que piensan de ello estaría bien? ¿total no se ve no sale en cámara.

    -- IMÁGENES ADJUNTAS --

    Miniaturas adjuntas Miniaturas adjuntas Clic en la imagen para ver su versión completa. 

Nombre: iluminacion probando con un toque de radiosidad.jpg 
Visitas: 65 
Tamaño: 122.5 KB 
ID: 104536   Clic en la imagen para ver su versión completa. 

Nombre: iluminacion probando con un toque de radiosidad 2.jpg 
Visitas: 62 
Tamaño: 118.2 KB 
ID: 104537  
    Última edición por federicodomin; 22-05-2009 a las 23:06

Temas similares

  1. Baño en proceso
    Por DARQ en el foro Trabajos en Proceso
    Respuestas: 4
    : 04-11-2009, 05:22
  2. Interior baño criticas y sugerencias
    Por marian3d en el foro Trabajos en Proceso
    Respuestas: 11
    : 26-07-2009, 21:52
  3. LightWave Baño de mi casa
    Por federicodomin en el foro Trabajos Finalizados
    Respuestas: 14
    : 08-05-2009, 00:32
  4. Casa en proceso lento
    Por rosky05 en el foro Trabajos en Proceso
    Respuestas: 7
    : 22-01-2007, 21:43
  5. Casa en proceso
    Por eljavi3d en el foro Trabajos en Proceso
    Respuestas: 6
    : 17-07-2006, 10:30