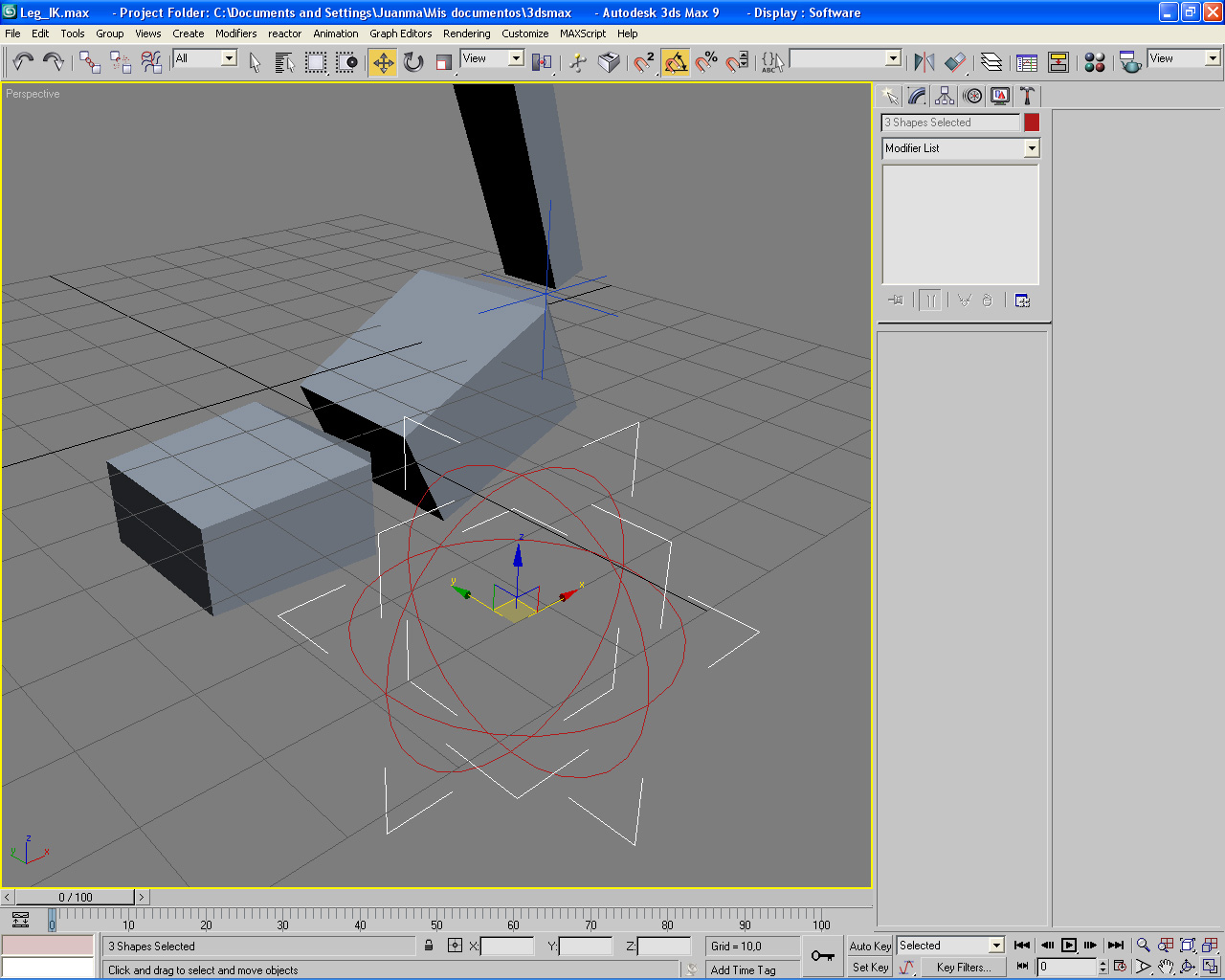
Soy nuevo en esto de la animación y de hacer los esqueletos de los personajes. Hace poco he una esplicación de los IK, que venían con un archivo max (imagen) en la que sale el esqueleto de una pierna más un ayudante que hace que al mover el objeto la pierna se pueda animar fácilmente y de forma realista.
El problema es que no explica cómo hacer este objeto y como modificarlo para que funcione bien. Gracias por la ayuda.

Citar