Hola, buenas nuevas
Soy nueva en maya y creo que estoy cayendo en la locura jajaja.
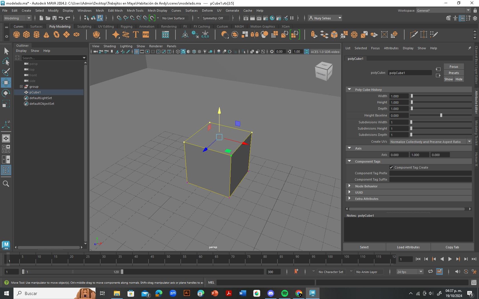
Verán, cuando quiero mover las aristas, vértices o caras de mi figura, no me deja ya que todo el contorno es amarillo cuando debería de ser azul, y en vez de mover esa parte se mueve TODA mi figura
Realmente no sé a qué le moví ya que es la segunda vez que utilizo este programa )):
¿alguien sabe qué pasó?
![]()

Citar