Resultados 1 al 4 de 4

Tema: Unir dos partes de un modelo

  1. #1
    Usuario a moderar
    Fecha de ingreso
    Mar 2024
    Mensajes
    2
    Gracias (Dadas)
    0
    Gracias (Recibidas)
    0

    Unir dos partes de un modelo

    Hola alguno sabría una manera rapida de unir los vertices de este modelo? modele la mitad, la duplique y la invertí pero no encuentro como unir todos los vertices de una sola vez! Gracias.

  2. #2
    Administrador, fundador y milenario... Avatar de 3dpoder
    Fecha de ingreso
    Apr 2002
    Mensajes
    27,513
    Gracias (Dadas)
    3604
    Gracias (Recibidas)
    5133
    Hola, dinos de qué programa estamos hablando, he intenta subir de nuevo la imagen.

    Un slaudo.
    |Agradecer cuando alguien te ayuda es de ser agradecido|

  3. #3
    Usuario Legendario Avatar de Soliman
    Fecha de ingreso
    Aug 2004
    Mensajes
    22,360
    Gracias (Dadas)
    693
    Gracias (Recibidas)
    7237
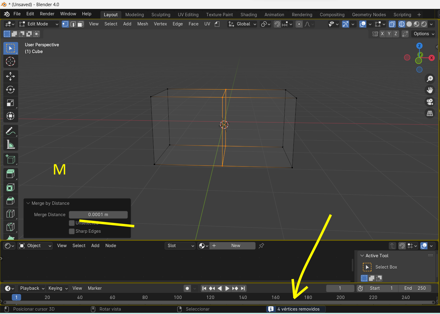
    Si es en BLENDER, usa la letra M > By Distance
    Eso une los vértices que estén unos sobre otros.
    Si están un poco separados puedes subir el valor de "Merge"

    Clic en la imagen para ver su versión completa. 
Nombre: m1.png 
Visitas: 56 
Tamaño: 12.0 KB 
ID: 247598 Clic en la imagen para ver su versión completa. 
Nombre: M.png 
Visitas: 58 
Tamaño: 235.6 KB 
ID: 247599

  4. #4
    Usuario a moderar
    Fecha de ingreso
    Mar 2024
    Mensajes
    2
    Gracias (Dadas)
    0
    Gracias (Recibidas)
    0
    Hola, gracias! pensé que se había subido la imágen pero no. Sí, es Blender, gracias a ambos.

Temas similares

  1. Blender Unir partes de un objeto importado 3ds
    Por acadasr en el foro Modelado
    Respuestas: 1
    Último mensaje: 15-04-2017, 08:40
  2. Maya Cómo unir estas 2 partes
    Por velodromo en el foro Modelado
    Respuestas: 1
    Último mensaje: 03-12-2012, 10:27
  3. Cómo unir partes de mi robot
    Por Carpincho en el foro Modelado
    Respuestas: 4
    Último mensaje: 25-03-2011, 15:35
  4. Unir dos partes
    Por pepemartorell en el foro Modelado
    Respuestas: 6
    Último mensaje: 24-06-2007, 11:07
  5. Duda para unir dos partes
    Por shadow_man en el foro Modelado
    Respuestas: 2
    Último mensaje: 06-09-2004, 18:05

Etiquetas para este tema