-
Blender no muestra las caras de los objetos
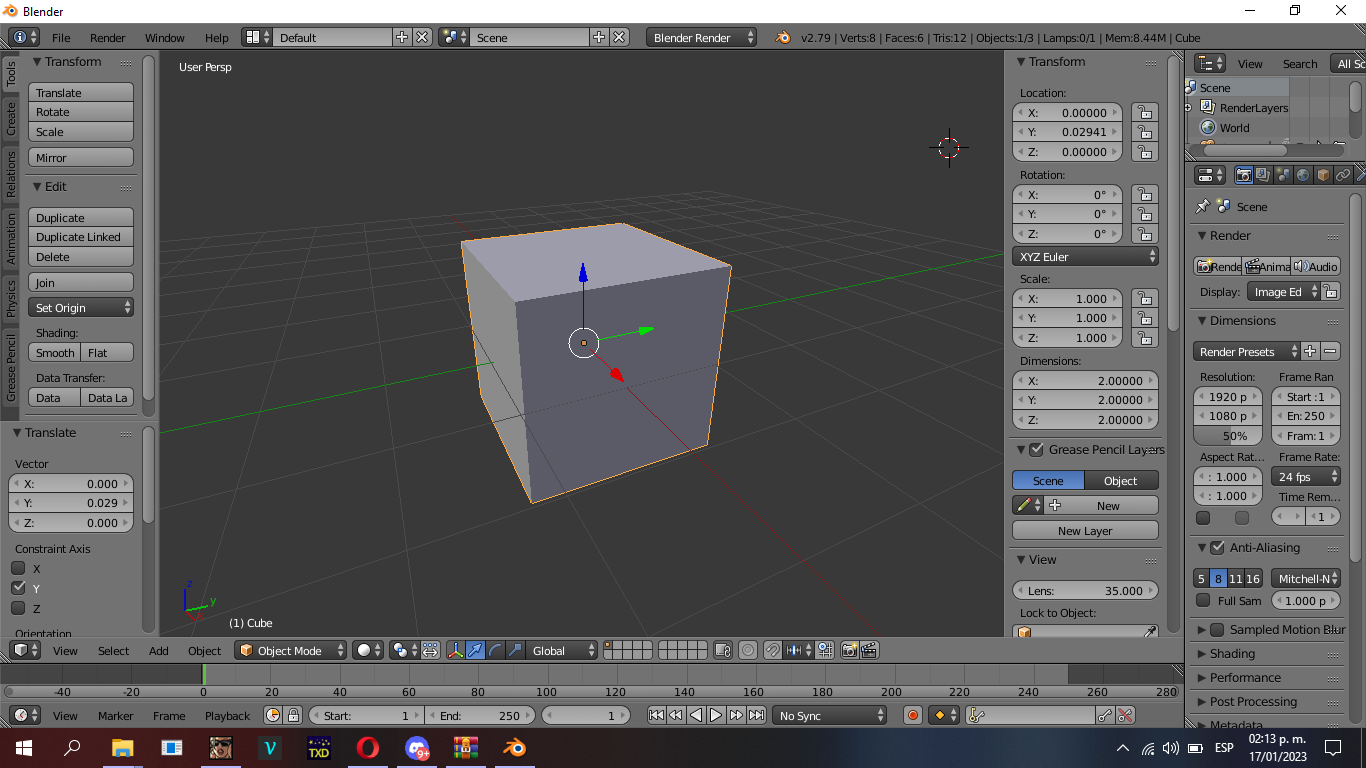
Hola buenas, me podrían ayudar es que tengo un problema, al abrir el Blender no me aparecen las caras de los objetos, me sale como muestro en la imagen.

Quisiera ver si me podrían ayudar, es que ya he intentado de todo y no me deja, también he verificado mis drivers y todo está actualizado. Llevo un rato intentado, si la desmarco no me aparece nada. Del cuadro original también lo he intentado con skins, pero no me sale solo el contorno.
-
Usuario Legendario
A ver... lo primero. Bienvenido... 
Lo segundo... ¿que tarjeta gráfica tiene tu ordenador.
¿Qué ordenador tienes, que gráfica, etc?... da mas datos.
En cuanto a la versión de Blender.
Blender va por la versión 3.4.1 que puedes descargar gratuitamente desde https://www.blender.org/
Si tienes una tarjeta tipo NVdia prueba a buscar el Panel de Nvidia, que en los sistemas operativos Windows creo que últimamente está oculto.
A ver si te sale esto.
-
Agradecimientos - 2 Gracias
-
Primero gracias por responderme, casi no suelo usar estos elementos de información, pero muchas gracias por el tiempo dado. Es que ya he intentado usar varios Blender desde 2.80, 2.82, y una que descargué de la página oficial de Blender la ultima versión 3.4, ya la última ya no abrió pero las otras las abre como si nada.
Lo segundo... ¿Qué tarjeta gráfica tiene tu ordenador?
Equipo nombre : HP Probook 455 g3
[Hardware]
GPU - AMD Radeon (TM) R5 Graphics - Principal/Integrado
VRAM - 1024 MB - DDR3 800 MHz
Graphics Card Manufacturer - Powered by AMD
Graphics Chipset - AMD Radeon (TM) R5 Graphics
Device ID - 9851
Vendor ID - 1002
SubSystem ID - 80F0
SubSystem Vendor ID - 103C
Revision ID - 45
Bus Type - PCI
Current Bus Settings - PCI
BIOS Version - 015.042.000.004
BIOS Part Number - BR46451.001
BIOS Date - 2015/07/16 03:12
Usable Memory Size - 1024 MB
Memory Type - DDR3
Memory Clock - 800 MHz
Core Clock - 847 MHz
Total Memory Bandwidth - 12 GByte/s
Memory Bit Rate - 1.60 Gbps
2D Driver File Path - /REGISTRY/MACHINE/SYSTEM/CurrentControlSet/Control/Class/{4d36e968-e325-11ce-bfc1-08002be10318}/0001
OpenGL® API Version - 4.6
OpenCL™ API Version - 2.0
Software Version - 2021.0719.0453.8802
Driver Version - 21.09.04.01-210719a-369996C-HP
Provider - Advanced Micro Devices, Inc.
2D Driver Version - 8.1.1.1634
Direct3D® Version - 9.14.10.01494
OpenGL® Version - 29.20.11000.14830
AMD Audio Driver Version - 10.0.1.18
Vulkan™ Driver Version - 2.0.179
Vulkan™ API Version - 1.2.170
Windows Version - Windows 10 (64 bit)
CPU
AMD A8-7410 APU with AMD Radeon R5 Graphics
4 Cores
RAM 8 GB
-
Usuario Legendario
Pues primero sería actualizar los drivers de esa tarjeta.
https://www.amd.com/es/support
AMD no es lo mas aconsejable para Blender de todas formas, creo que debería de funcionar.
Luego, abres en Edit > Preferences > System y miras si tienes el nombre de la gráfica y la activas.
Si no funciona, es que tu ordenador es muy antiguo (no se de que año es).
-
Agradecimientos - 1 Gracias
-
-
Usuario Legendario
Ya he buscado eso, pero no me sale nada, solo me sale unas opciones en el que dice openCL.
Ya no sé qué hacer.
Aquí estoy en el apartado de openCL pero nose claramente esto es que soy nuevo usando este programa que no se nada.
CUDA es solo para NVIDIA, si tu tarjeta es una AMD supongo que el OPENCL pero eso era en las versiones antiguas creo.
Prueba eso que tienes con la RADEON lo que no se, es si tienes dos gráficas en el mismo ordenador, o una se refiere a la tarjeta y la otra a la CPU.
Si con eso activado no se ve, es que estas versiones no te valen para tu gráfica.
Sería bajarte alguna versión mucho más antigua, como una versión 2.79b pero esas versiones eran muy diferentes a lo que es ahora Blender.
Mas que nada para probar si en esa te funciona y saber que la tarjeta te va bien o no.
https://download.blender.org/release/Blender2.79/
Puedes bajarte versiones ZIP, que solo hay que descomprimir y ya deberían de funcionar.
Aquí están todas las versiones por si quieres hacer experimentos.... 
https://download.blender.org/release/
A partir de la 2.80 cambia la interface mucho, y los trabajos que se hacen en esas versiones a veces no son compatibles, aunque siempre te queda la opción de importar y exportar en formatos como OBJ, FBX, DAE, etc...
-

Iniciado por
Soliman
CUDA es solo para NVIDIA, si tu tarjeta es una AMD supongo que el OPENCL pero eso era en las versiones antiguas creo.
Prueba eso que tienes con la RADEON lo que no se, es si tienes dos gráficas en el mismo ordenador, o una se refiere a la tarjeta y la otra a la CPU.
Si con eso activado no se ve, es que estas versiones no te valen para tu gráfica.
Sería bajarte alguna versión mucho más antigua, como una versión 2.79b pero esas versiones eran muy diferentes a lo que es ahora Blender.
Mas que nada para probar si en esa te funciona y saber que la tarjeta te va bien o no.
https://download.blender.org/release/Blender2.79/
Puedes bajarte versiones ZIP, que solo hay que descomprimir y ya deberían de funcionar.
Aquí están todas las versiones por si quieres hacer experimentos....
https://download.blender.org/release/
A partir de la 2.80 cambia la interface mucho, y los trabajos que se hacen en esas versiones a veces no son compatibles, aunque siempre te queda la opción de importar y exportar en formatos como OBJ, FBX, DAE, etc...
Pues como lo veo en esa versión si me deja pero me siento raro a ver cómo se comporta si se nota muchos el cambio de gráfico de la interfaz.
-
Usuario Legendario
-
Agradecimientos - 1 Gracias
-

Iniciado por
Soliman
He terminado instalando una versión más reciente pues me funcion puse 2.83

Por si alguien más le pasa dile que pruebe con versiones zip. de otras versiones no se podría ser una solución genial para las personas si tienen un problema similar. Solo quería decir que sí lo he podido solucionar con este método.
-
Usuario Legendario
Me alegro que te funcione....
Saludos