Hola a todos.
Estoy seguro que es un tema muy esencial y sencillo, pero me llevo peleando con ello bastante tiempo y no doy con la solución.
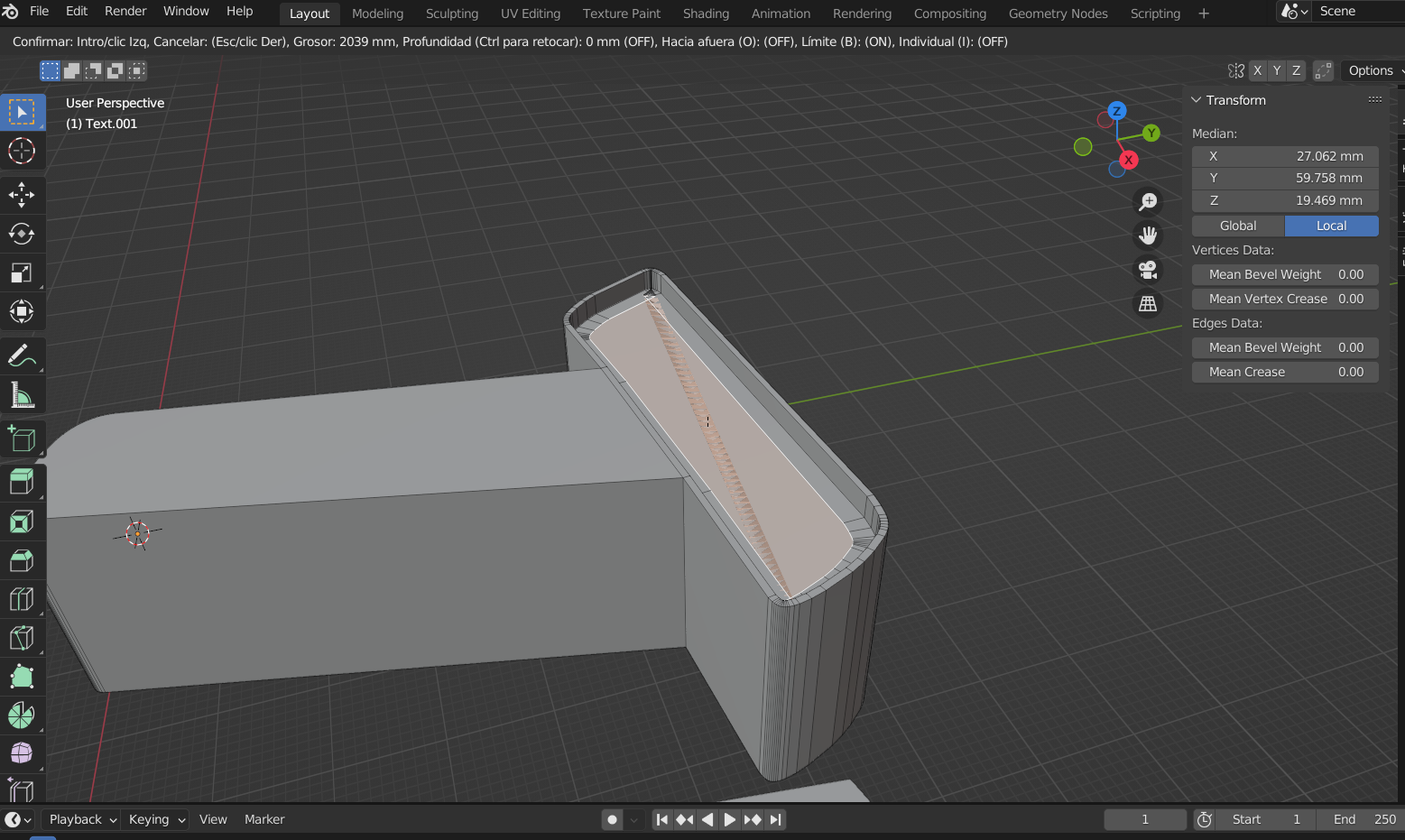
En Blender, he convertido un texto a objeto, lo he extruido y posteriormente he hecho un inset, pero al ser una tipografía muy irregular, en las curvas llega un momento en que el inset me hace esto que muestro en la captura (y que supongo que es totalmente normal) pero me gustaría saber si hay alguna forma de hacerlo. Siento si no me he explicado del todo bien, ya que llevo poco en este mundillo. Adjunto capturas que valen mas que mil palabras.
-- IMÁGENES ADJUNTAS --
![]()

Citar