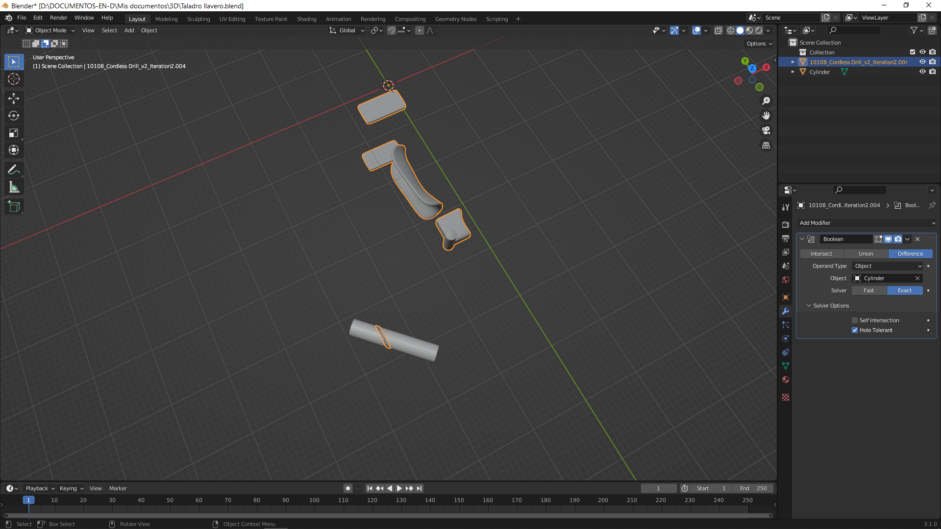
Hola, tengo un problema con el modificador booleano de Blender. Lo que quiero es hacer un agujero que pase de lado a lado del objeto pero este desaparece (anteriormente ya lo había intentado y resulto, pero ahora intente nuevamente y sucede esto). Alguien me podría decir que estoy haciendo mal o qué sucede.
Desde ya les agradezco mucho, es algo que me trae loco y no encuentro respuestas.
Adjunto dos imágenes de lo que sucede antes y después del modificador y otra con lo que debería pasar (lo que hice anteriormente)
Antes del modificador:
Después:
Lo que quiero (y sucedía antes):
-- IMÁGENES ADJUNTAS --
![]()

Citar