Resultados 1 al 6 de 6
  1. #1
    Usuario a moderar
    Fecha de ingreso
    Jul 2022
    Mensajes
    6
    Gracias (Dadas)
    0
    Gracias (Recibidas)
    0

    Exclamation Duda sobre Vertex Group y Sistema de partículas

    Buenas tardes, este es mi primer foro por lo cual no estoy muy familiarizada con el modo de hacerlo, intentaré ser lo más clara posible con mi problema con la esperanza de que alguien comprenda y me pueda orientar en el camino hacia la solución.

    Versión de Blender 3.2.0

    Me encontraba siguiendo el siguiente tutorial en Youtube: https://www.youtube.com/watch?v=h4hZzPCOMKs en el cual crearíamos un cepillo de dientes y una taza, venía todo sin problemas hasta el minuto 20:50, en este momento el chico que realiza el video comenta que vamos a seleccionar la zona donde queremos que estén las cerdas del cepillo de dientes. (De aquí en adelante iré punteando los pasos que realicé siguiendo el video para que quede más fácil de leer.)

    Recree todo en nuevo archivo para mostrarles bien cada paso, por eso está medio desprolijo

    1. Seleccioné las caras donde deseaba que estuviesen las cerdas.
    2. Cree un Vertex Group con el nombre "zona para cerdas" y le di asignar.
    3. Cree las cerdas y las agrupé en una nueva colección llamada "cerdas".
    3. Seleccioné todo el cepillo de dientes y fui al apartado "particle properties".
    4. Agregué el sistema de partículas, las nombre "cerdas".
    5. Seleccioné la opción "hair".
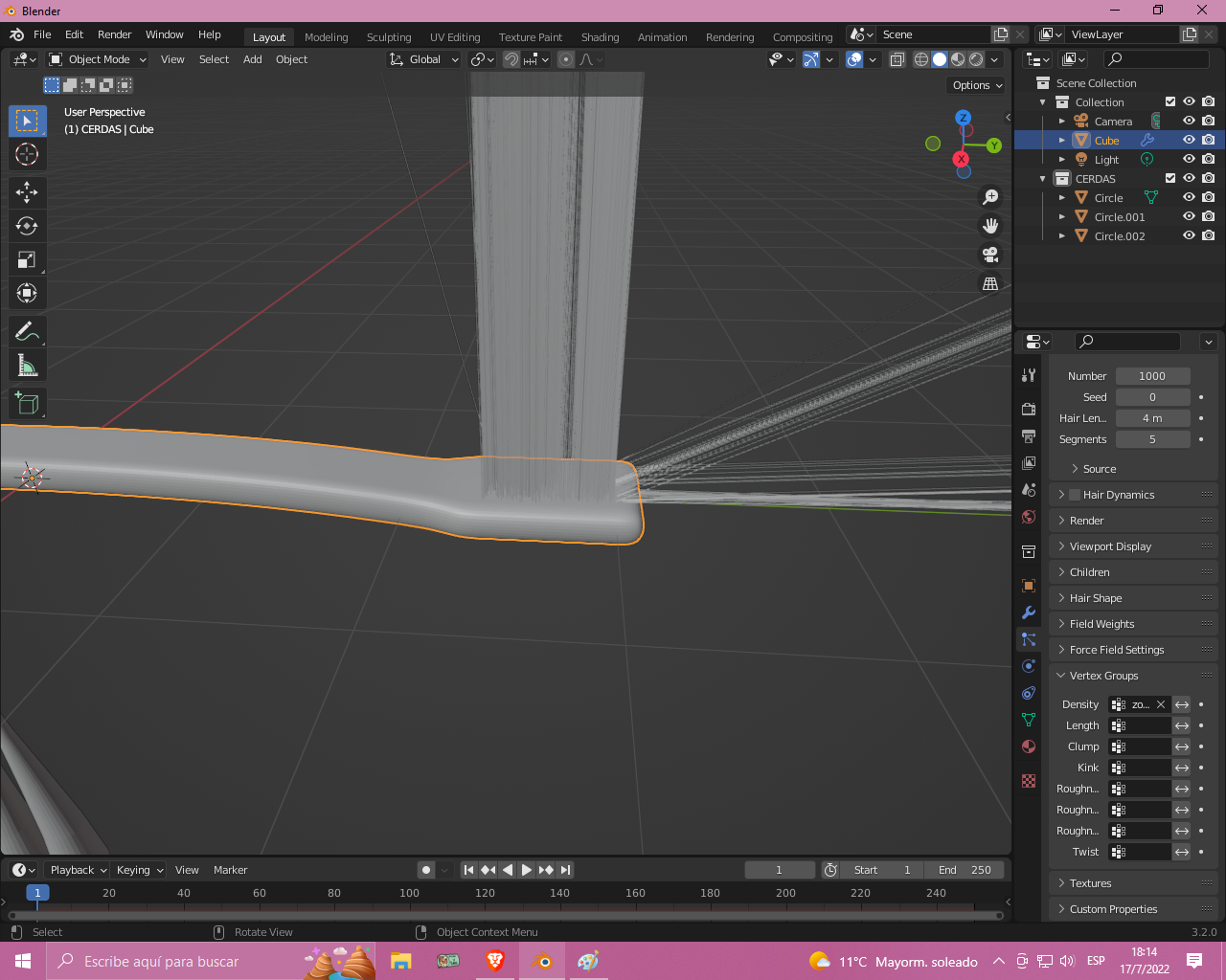
    6. Más abajo en el apartado Vertex Group seleccioné en Density el Vortex Group que ya había nombrado como "zona para cerdas".

    [Hasta aquí el programa me muestra que todo marcha bien, me muestras el "pelo" en la zona seleccionada de manera vertical]

    7. Más arriba en el apartado Render escogí en Render as "collection" y escogí la colección "cerdas"

    [Aquí comienza el problema, las "cerdas" no aparecen como anteriormente me aparecían los pelos, sino que aparecen horizontalmente, agrupadas una encima de la otra, la primera vez ni siquiera quedaban en la zona del Vertex Group que cree, ahora que lo volví a recrear para mostrarles quedan en la zona pero muy mal colocadas.

    ¿Alguien con más conocimiento en el tema será que a simple vista le suena que omití algún paso?
    Miniaturas adjuntas Miniaturas adjuntas Clic en la imagen para ver su versión completa. 
Nombre: 1.png 
Visitas: 44 
Tamaño: 559.4 KB 
ID: 243440   Clic en la imagen para ver su versión completa. 
Nombre: 2.png 
Visitas: 38 
Tamaño: 341.3 KB 
ID: 243441   Clic en la imagen para ver su versión completa. 
Nombre: 4.png 
Visitas: 45 
Tamaño: 509.6 KB 
ID: 243442   Clic en la imagen para ver su versión completa. 
Nombre: 5.png 
Visitas: 43 
Tamaño: 496.9 KB 
ID: 243443  

    Clic en la imagen para ver su versión completa. 
Nombre: 3.png 
Visitas: 34 
Tamaño: 830.3 KB 
ID: 243444  

  2. #2
    Usuario a moderar
    Fecha de ingreso
    Jul 2022
    Mensajes
    6
    Gracias (Dadas)
    0
    Gracias (Recibidas)
    0

    Thumbs up ¿Problema resuelto?

    Bueno, que vergüenza jaja.
    La primera vez que me surgió el problema (aún desconozco el por qué) me colocaba las cerdas horizontalmente a un lado del cepillo de dientes, no encima de este en la zona seleccionada, ahora que justo planteo el problema aquí, me ha dejado sin problemas, luego he rotado las cerdas y pan comido, que horrible es cuando esto sucede, estás dándote la cabeza contra los muros para resolver algo, pides ayuda y mágicamente puedes resolverlo de una manera tan sencilla.
    Perdonen.
    Miniaturas adjuntas Miniaturas adjuntas Clic en la imagen para ver su versión completa. 
Nombre: 1.png 
Visitas: 38 
Tamaño: 529.1 KB 
ID: 243445   Clic en la imagen para ver su versión completa. 
Nombre: 2.png 
Visitas: 43 
Tamaño: 483.0 KB 
ID: 243446  

  3. #3
    Usuario a moderar
    Fecha de ingreso
    Jul 2022
    Mensajes
    6
    Gracias (Dadas)
    0
    Gracias (Recibidas)
    0

    ¿Blender, por qué me odias?

    Volví a comenzar de cero el proyecto y nuevamente me pone mal las cerdas del cepillo, esta vez puedo enseñarles la situación así que adjunto imagen.
    He hecho exactamente lo mismo que la vez anterior, no entiendo el error, ayuda plis
    Miniaturas adjuntas Miniaturas adjuntas Clic en la imagen para ver su versión completa. 
Nombre: 1.png 
Visitas: 66 
Tamaño: 420.6 KB 
ID: 243447  

  4. #4
    Usuario a moderar
    Fecha de ingreso
    Jul 2022
    Mensajes
    6
    Gracias (Dadas)
    0
    Gracias (Recibidas)
    0

    ?

    Ahora logré acomodarlos en la posición correcta, pero no sé por qué no funciona el Vertex Group y no quedan en la zona designada.
    Miniaturas adjuntas Miniaturas adjuntas Clic en la imagen para ver su versión completa. 
Nombre: 1.png 
Visitas: 33 
Tamaño: 340.1 KB 
ID: 243448   Clic en la imagen para ver su versión completa. 
Nombre: 2.png 
Visitas: 35 
Tamaño: 428.9 KB 
ID: 243449  

  5. #5
    Usuario Legendario Avatar de Soliman
    Fecha de ingreso
    Aug 2004
    Mensajes
    22,360
    Gracias (Dadas)
    693
    Gracias (Recibidas)
    7237
    Luego me miro el tutorial y lo que hace, pero la mayoría de problemas que salen por estos motivos es que el objeto no tiene la escala del objeto aplicada.

    Cuando se modela un objeto, no es lo miso escalar, mover o rotar en modo objeto, que en modo edición.
    La forma correcta es hacerlo en modo edición (Edit Mode)
    Cuando se hace en (Object Mode) lo que pasa es que las escalas, rotaciones se pierden. Y entonces hay que "aplicarlas".

    Esto se hace seleccionando el objeto en (Object Mode) y con el atajo de teclado Ctrl+A aplicamos la opción "Rotation & Scale" o lo podemos hacer desde Object > Apply > Rotation & Scale".

    Clic en la imagen para ver su versión completa. 
Nombre: aplicar.png 
Visitas: 257 
Tamaño: 277.4 KB 
ID: 243450

  6. Gracias 3dpoder Agradece este post
  7. #6
    Usuario a moderar
    Fecha de ingreso
    Jul 2022
    Mensajes
    6
    Gracias (Dadas)
    0
    Gracias (Recibidas)
    0
    Cita Iniciado por Soliman Ver mensaje
    Luego me miro el tutorial y lo que hace, pero la mayoría de problemas que salen por estos motivos es que el objeto no tiene la escala del objeto aplicada.

    Cuando se modela un objeto, no es lo miso escalar, mover o rotar en modo objeto, que en modo edición.
    La forma correcta es hacerlo en modo edición (Edit Mode)
    Cuando se hace en (Object Mode) lo que pasa es que las escalas, rotaciones se pierden. Y entonces hay que "aplicarlas".

    Esto se hace seleccionando el objeto en (Object Mode) y con el atajo de teclado Ctrl+A aplicamos la opción "Rotation & Scale" o lo podemos hacer desde Object > Apply > Rotation & Scale".

    Clic en la imagen para ver su versión completa. 
Nombre: aplicar.png 
Visitas: 257 
Tamaño: 277.4 KB 
ID: 243450
    Agradezco tu respuesta, voy a chequear eso que me dices y prestaré más atención de aquí en adelante

Temas similares

  1. Hardware Duda sobre sistema nas
    Por reketras en el foro Hardware
    Respuestas: 4
    Último mensaje: 25-08-2016, 07:42
  2. Sistema de partículas que caen sobre una mesa
    Por pedromalo7 en el foro Partículas y Dinámicas
    Respuestas: 2
    Último mensaje: 01-02-2013, 18:53
  3. Duda sobre partículas en Houdini
    Por DamianT. en el foro Partículas y Dinámicas
    Respuestas: 2
    Último mensaje: 15-11-2008, 23:09
  4. Vertex group
    Por 3dpoder en el foro Blender
    Respuestas: 0
    Último mensaje: 15-09-2008, 13:20
  5. Sobre el nuevo sistema de partículas
    Por Neo_one en el foro Infografía General
    Respuestas: 2
    Último mensaje: 28-08-2008, 12:27

Etiquetas para este tema