Buenas tardes a todos:
Wow, cuanto años sin publicar aquí, y veo que todo sigue igual. Solimán por ahí ayudando como siempre, Shazam igual, ¡que buenos recuerdos y qué bien seguir viéndoos por aquí!
Desde que me cargué un portátil a base de hacer continuos experimentos en Blender (culpa mía y solo mia, el portatil demasiado soportó jaja) se me quitaron las ganas de 3D, pero ahora que ya trabajo y me he podido comprar 2 portátiles gaming, creo que ya cuento de nuevo con confianza para volver a hacer lo que más me gusta (aunque eso sí, con moderación igualmente).
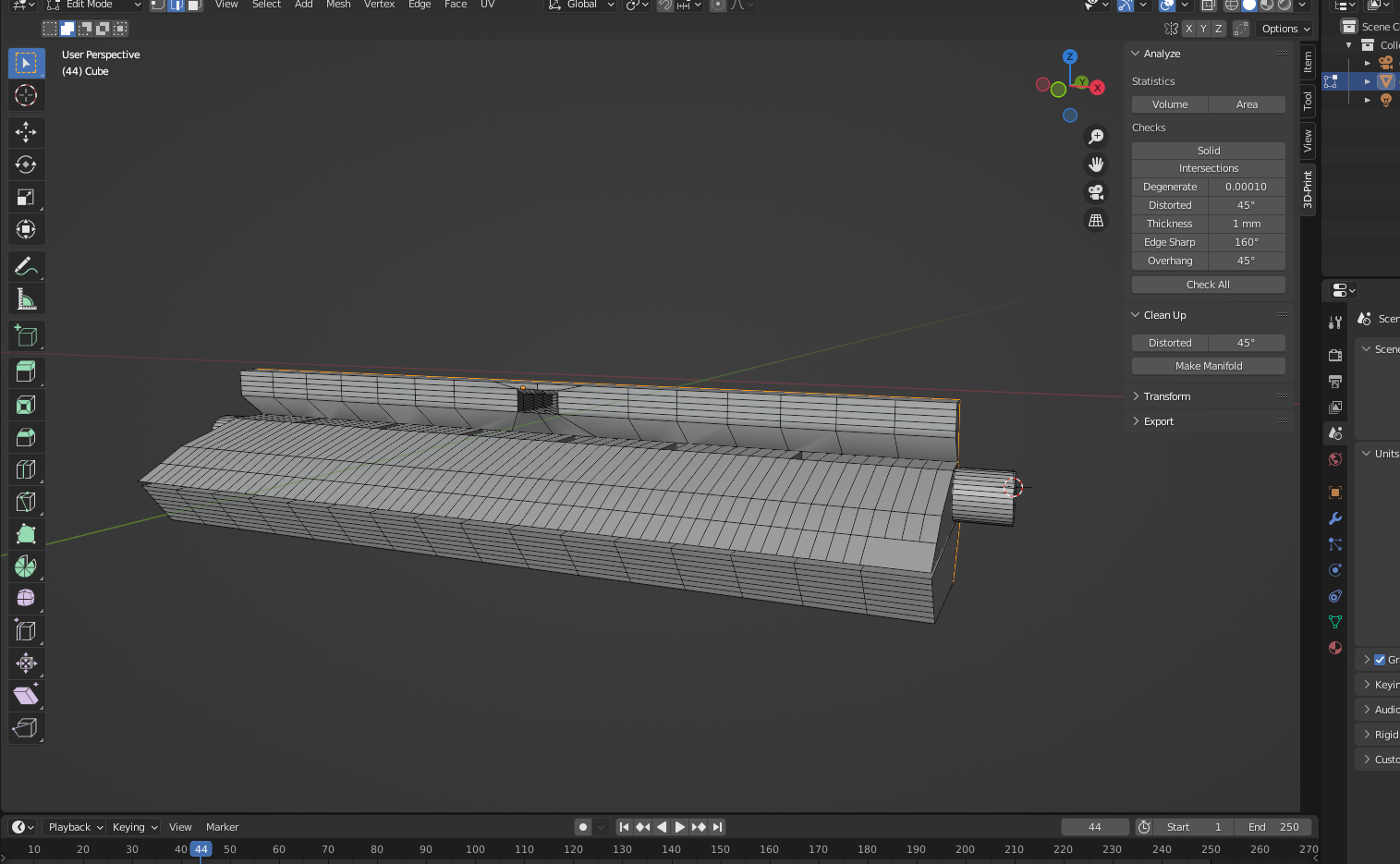
Bueno, yendo a la pregunta que tenía. Estoy modelando un mango de un robot de cocina que tengo ahí aparcado porque no se enciende, simplemente porque la tapa no se cierra porque el mango está roto.
Ha quedado bastante bien todo, aunque ahora viene la parte donde tengo que adaptarlo todo para que salga impreso tal como quiero.
Os adjunto 3 capturas de como es. Me da como error que no es manifold y me señala en naranja las aristas que dan el problema. Supongo que si cerrara la figura ya sería manifold, pero he hecho el modelo tal y como es el original, por lo que no puedo cerrarlo. ¿Hay alguna otra forma de dejarlo manifold sin modificar bruscamente el modelo?
Gracias.
-- IMÁGENES ADJUNTAS --
![]()

Citar