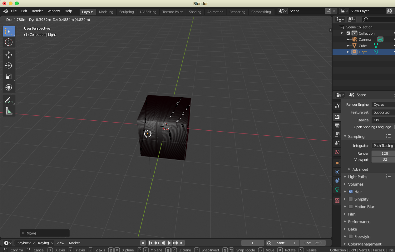
Se quedan de color negro aunque active la opción de Scene Lights sigue negro muevo la luz a diferentes direcciones y así se queda.
Estoy usando Blender 2.8 y una Mac OS X el Capitán 10.11.6 con un Intel Core 2 duo de 2.4 GHz 6gb de Ram y una ATI Radeon HD 2400 XT 128 MB de tarjeta gráfica.

Citar