Página 1 de 2 12 ÚltimoÚltimo
Resultados 1 al 10 de 11

Tema: Dificultad con Bool Tool

  1. #1
    Nivel Héroe Avatar de rgisbert
    Fecha de ingreso
    Mar 2009
    Mensajes
    730
    Gracias (Dadas)
    279
    Gracias (Recibidas)
    13

    Dificultad con Bool Tool

    Hola. Estoy modelando un palacio veneciano con Blender 2.93, más o menos. Para las ventanas, columnas, arcos y elementos arquitectónicos uso Archimesh. Hasta ahí ningún problema.

    Para no sobrecargar el modelo de geometría duplico estos elementos con la opción Instancing. El problema surge cuando intento usar los elementos CtrlHole de las ventanas para abrir huecos en la fachada. Selecciono el objeto Hole de las ventanas, selecciono el objeto pared y aplico Bool tool difference y desparecen las ventanas instanciadas sin abrir hueco.

    He probado a hacerlo con cualquier otro tipo de objetos y los elementos instanciados no funcionan con Bool tool. Por lo menos a mi.

    ¿Alguna sugerencia?

    Gracias, y por cierto ya es estable la versión 3.0? ¿Recomendáis instalarla ya?

  2. #2
    Usuario Legendario Avatar de Soliman
    Fecha de ingreso
    Aug 2004
    Mensajes
    22,360
    Gracias (Dadas)
    693
    Gracias (Recibidas)
    7237
    No sé que es Ctrl Hole, de todas formas, piensa que las booleanas tienen un orden de selección.
    Si seleccionas primero un objeto y luego el otro, no es lo mismo si lo haces a la inversa, el resultado puede ser muy diferente.

    En cuanto a la versión 3.0 es lo mejor que hay, con bastantes mejoras. Ya tendrías que haberlo bajado e instalado.

    https://www.blender.org/download/

  3. Gracias rgisbert Agradece este post
  4. #3
    Nivel Héroe Avatar de rgisbert
    Fecha de ingreso
    Mar 2009
    Mensajes
    730
    Gracias (Dadas)
    279
    Gracias (Recibidas)
    13
    Gracias por la respuesta. Creo que me explique mal.

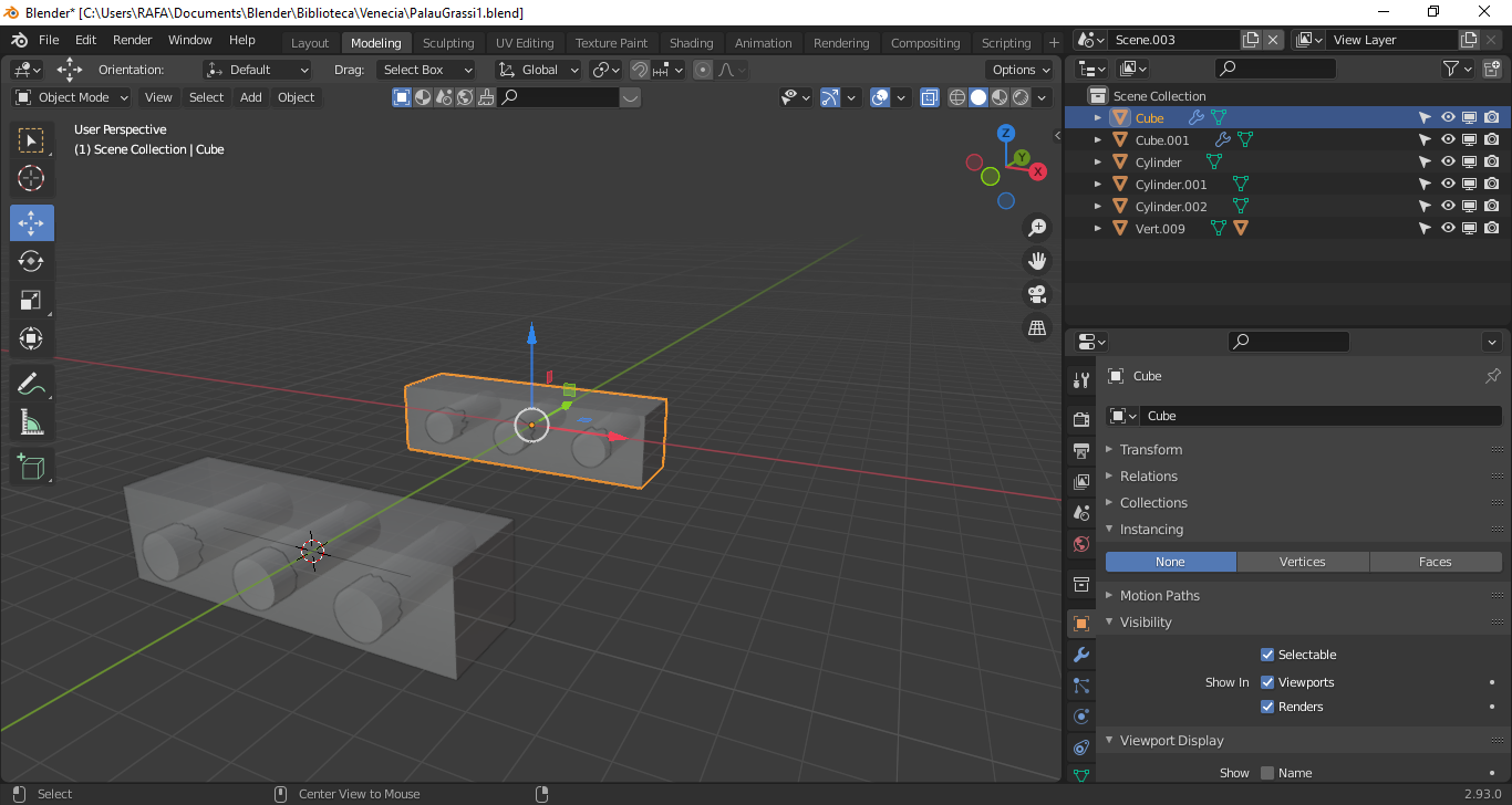
    Supongamos que tengo un objeto al que quiero hacer varios agujeros. Por ejemplo un Cubo. Creo un cilindro y lo copio linkado varias veces. Yo puedo seleccionar todos los cilindros, después seleccionar el cubo, aplicar Bool Tool Difference y Blender hará los tres agujeros.

    En cambio si replico los cilindros con la opción vértices de Instancing de un segmento, por ejemplo, solo hará un agujero.

    Adjunto dos imágenes

    Clic en la imagen para ver su versión completa. 
Nombre: PreBoolean.png 
Visitas: 78 
Tamaño: 270.5 KB 
ID: 241483

    Aparentemente no hay diferencia entre los objetos de atrás y los de delante. En realidad los tres cilindros traseros están copiados con Alt + D, o sea linkados.
    Los tres cilindros delanteros están replicados a partir de un cilindro emparentado a una línea con tres vértices y replicado con Instancing > Vértices.

    En esta otra imagen se ha aplicado Bool Tool Difference. En los objetos traseros se han seleccionado los tres cilindros y después el cubo y Auto Boolean. Como se ve Blender ha hecho los tres agujeros.

    Clic en la imagen para ver su versión completa. 
Nombre: PostBoolean.png 
Visitas: 82 
Tamaño: 267.7 KB 
ID: 241484

    En cambio haciéndolo mismo con los cilindros replicados con Instancing solo hace un agujero.
    Mi pregunta es si esto es correcto o hay alguna forma de obtener el mismo resultado con el segundo método.

    Gracias.

  5. #4
    Usuario completo
    Fecha de ingreso
    Jul 2018
    Mensajes
    250
    Gracias (Dadas)
    3
    Gracias (Recibidas)
    118
    ¿Al linkear los objetos solo tienes los vértices originales de un único cilindro? O eso es lo que parece.

    Cuando apliques la boolean creas geometría nueva (los vértices de los tres cilindros en su respectiva posición), con lo cual puedes convertir los cilindros a copias normales y hacer tu boolean con normalidad. Lo que me genera duda es si no aplicas el modificador boolean (haciéndolo con modificador en el panel de modificadores).

    En principio parece que no sea un error si no un comportamiento predefinido (no deberías usar instancias o convertirlas a geometría independiente antes de aplicar boolean).
    Apasionado del diseño 3d, la fabricación de objetos 3d y la tecnología.
    Encuentra más acerca de mi aquí*:
    https://cadforcam.com

  6. Gracias rgisbert Agradece este post
  7. #5
    Usuario Legendario Avatar de Soliman
    Fecha de ingreso
    Aug 2004
    Mensajes
    22,360
    Gracias (Dadas)
    693
    Gracias (Recibidas)
    7237
    Una instancia no tiene vértices, o sea, si tienes un objeto instanciado, en realidad no existe.

    Prueba con una Array si tienes que hacer varios objetos con la misma distancia.
    Otra opción es seleccionar todos los objetos linkados y el original y unirlos con Join. (Ctrl+J)

  8. Gracias rgisbert Agradece este post
  9. #6
    Nivel Héroe Avatar de rgisbert
    Fecha de ingreso
    Mar 2009
    Mensajes
    730
    Gracias (Dadas)
    279
    Gracias (Recibidas)
    13
    Entiendo que al usar instancias vinculadas a un objeto no creo vértices nuevos y por ello solo funciona boolean con el objeto original.

    Yo uso este método porque me permite generar múltiples copias de forma no regular con un array.
    La cuestión es si hay algún método para convertir las instancias en geometría real para poder usarla en un modificador Boolean.

    ¿Hay alguna manera? Gracias.

  10. #7
    Nivel Héroe Avatar de rgisbert
    Fecha de ingreso
    Mar 2009
    Mensajes
    730
    Gracias (Dadas)
    279
    Gracias (Recibidas)
    13
    Creo que he resuelto el problema. Selecciono el objeto que contiene las instancias y con Object > Apply > Make Instances Real convierte las instancias en geometría real y puedo usarlas para operaciones booleanas.

    He probado lo de Ctrl+J que sugería Solimán pero no me ha funcionado. Gracias por la ayuda.

  11. #8
    Usuario Legendario Avatar de Soliman
    Fecha de ingreso
    Aug 2004
    Mensajes
    22,360
    Gracias (Dadas)
    693
    Gracias (Recibidas)
    7237
    Cita Iniciado por rgisbert Ver mensaje
    Creo que he resuelto el problema. Selecciono el objeto que contiene las instancias y con Object > Apply > Make Instances Real convierte las instancias en geometría real y puedo usarlas para operaciones booleanas.

    He probado lo de Ctrl+J que sugería Solimán pero no me ha funcionado. Gracias por la ayuda.
    He probado lo de Ctrl+J que sugería Solimán pero no me ha funcionado
    Yo creo que si funciona.

    Y lo que comentas de convertir a real es prácticamente lo mismo.


  12. Gracias rgisbert, 3dpoder Agradece este post
  13. #9
    Nivel Héroe Avatar de rgisbert
    Fecha de ingreso
    Mar 2009
    Mensajes
    730
    Gracias (Dadas)
    279
    Gracias (Recibidas)
    13
    Hola. Gracias por tu respuesta.

    El caso es que las instancias de la que hablo no son las hechas con Alt + D. Sino con la opción Instancing del panel Properties de Object
    Por ejemplo, tengo un cubo, tengo un plano subdividido varias veces. Emparento el cubo con el plano. Selecciono el plano y en el panel Propiedades del Objeto > Instancing marco Vértices.

    Blender copia el cubo en cada vértice del plano. Si aplico Join al Plano y al cubo me deja solo el plano y el cubo y las copias desaparecen. En cambio si aplico Object > Apply > Make Instance Real cada cubo copiado en los vértices del plano se convierte en un objeto real.

    Adjunto un blend para ilustrarlo. De todas maneras gracias por la ayuda, me ha sido muy útil.
    Archivos adjuntados Archivos adjuntados

  14. #10
    Usuario completo
    Fecha de ingreso
    Jul 2018
    Mensajes
    250
    Gracias (Dadas)
    3
    Gracias (Recibidas)
    118
    Cita Iniciado por rgisbert Ver mensaje
    Hola. Gracias por tu respuesta.

    El caso es que las instancias de la que hablo no son las hechas con Alt + D. Sino con la opción Instancing del panel Properties de Object
    Por ejemplo, tengo un cubo, tengo un plano subdividido varias veces. Emparento el cubo con el plano. Selecciono el plano y en el panel Propiedades del Objeto > Instancing marco Vértices.

    Blender copia el cubo en cada vértice del plano. Si aplico Join al Plano y al cubo me deja solo el plano y el cubo y las copias desaparecen. En cambio si aplico Object > Apply > Make Instance Real cada cubo copiado en los vértices del plano se convierte en un objeto real.

    Adjunto un blend para ilustrarlo. De todas maneras gracias por la ayuda, me ha sido muy útil.
    Si, de esa forma funciona, quizá también con el atajo de crear objeto desde geometría visible (que es otro modo de aplicar todos los modificadores a la vez). El atajo es "Ctrl + A" y ahí seleccionas "visual geometry to mesh", no lo he probado. Pero la forma de hacerlo es hacer las instancias reales como ya has hecho.
    Apasionado del diseño 3d, la fabricación de objetos 3d y la tecnología.
    Encuentra más acerca de mi aquí*:
    https://cadforcam.com

Página 1 de 2 12 ÚltimoÚltimo

Temas similares

  1. Blender Bool Tool
    Por jcman en el foro Modelado
    Respuestas: 3
    Último mensaje: 11-07-2022, 18:07
  2. Blender Bool Tool
    Por jcman en el foro Blender
    Respuestas: 3
    Último mensaje: 11-07-2022, 18:07
  3. Blender Duda sobre Bool Tool
    Por rgisbert en el foro Modelado
    Respuestas: 3
    Último mensaje: 24-09-2021, 18:40
  4. 3ds Max Rig facial advanced skeleton dificultad
    Por Eduardo Martí­nez en el foro Animación y Rigging
    Respuestas: 0
    Último mensaje: 16-01-2013, 07:15
  5. Pequeña dificultad con pelota
    Por Jorgegege en el foro Cortos de Animación
    Respuestas: 2
    Último mensaje: 15-05-2009, 03:03