Hola. Trabajo con Blender 2.93
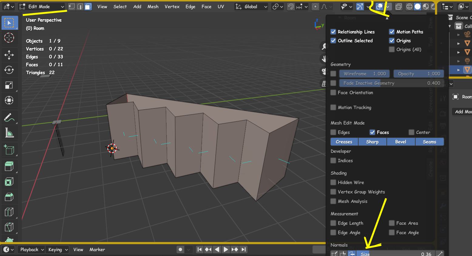
He generado objetos con el comando Room de Archimesh y como se puede observar en la imagen adjunta no ha generado bien las normales
He probado a recalcularlas y no hace ningún efecto
He de decir que las paredes tienen huecos generados con Bool Tool Difference. No he aplicado el modificador Solidify
He hecho una prueba del modificador Solidify a partir de un plano. He eliminado la cara del plano, he extruido los edges y he aplicado Solidify. De entrada no da ningún problema pero si cambio de escena y vuelvo me desconfigura las normales.
He probado en otro archivo y funciona bien.
¿Alguna ayuda?
-- IMÁGENES ADJUNTAS --

 
  
         
     
   
			
 
						
					 
					
					 
				
				
				
					 Citar
  Citar 
						
					