Resultados 1 al 3 de 3
  1. #1
    Usuario Novato
    Fecha de ingreso
    Sep 2021
    Mensajes
    14
    Gracias (Dadas)
    2
    Gracias (Recibidas)
    0

    Semi cilindro no hueco o media luna

    Estoy tratando de hacer un semi circulo o media luna que no estén huecos pero no logro hacerlo. alguien me puede echar una mano?

  2. #2
    Usuario completo
    Fecha de ingreso
    Jul 2018
    Mensajes
    250
    Gracias (Dadas)
    3
    Gracias (Recibidas)
    118
    Eso es sencillo:

    Añades un círculo
    Clic en la imagen para ver su versión completa. 
Nombre: Captura de pantalla 2021-09-19 173911.png 
Visitas: 92 
Tamaño: 232.1 KB 
ID: 240280
    Eliminas la mitad
    Clic en la imagen para ver su versión completa. 
Nombre: Captura de pantalla 2021-09-19 174021.png 
Visitas: 72 
Tamaño: 255.4 KB 
ID: 240281
    Haces una cara con los vértices restantes
    Clic en la imagen para ver su versión completa. 
Nombre: Captura de pantalla 2021-09-19 174243.png 
Visitas: 70 
Tamaño: 303.2 KB 
ID: 240284
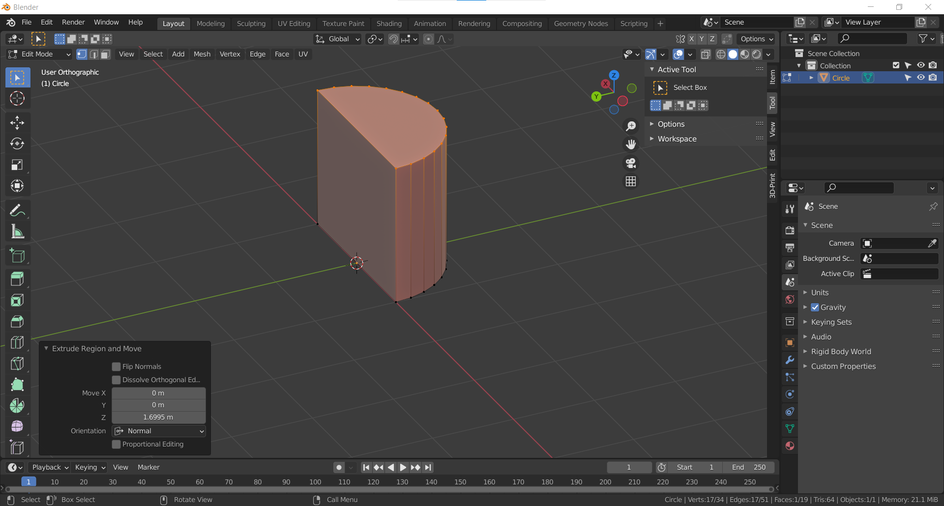
    Extruyes la cara
    Clic en la imagen para ver su versión completa. 
Nombre: Captura de pantalla 2021-09-19 174318.png 
Visitas: 89 
Tamaño: 352.0 KB 
ID: 240282

    El resultado:
    Clic en la imagen para ver su versión completa. 
Nombre: Captura de pantalla 2021-09-19 174343.png 
Visitas: 71 
Tamaño: 346.7 KB 
ID: 240283

    Por las cosas que preguntas quizá sería útil algún tutorial, Solimán tiene muchos en su perfil por si te interesa.


    Un saludo
    Apasionado del diseño 3d, la fabricación de objetos 3d y la tecnología.
    Encuentra más acerca de mi aquí*:
    https://cadforcam.com

  3. #3
    Usuario Legendario Avatar de Soliman
    Fecha de ingreso
    Aug 2004
    Mensajes
    22,360
    Gracias (Dadas)
    693
    Gracias (Recibidas)
    7237
    Por si fuera una forma de Luna...


Temas similares

  1. Ofertas de Trabajo Luna y Media busca Modelador
    Por Stratos en el foro Colaboraciones e Iniciativas
    Respuestas: 0
    Último mensaje: 23-02-2024, 09:37
  2. Ofertas de Trabajo Luna y Media busca Game designer
    Por Stratos en el foro Colaboraciones e Iniciativas
    Respuestas: 0
    Último mensaje: 20-01-2024, 09:37
  3. Ofertas de Trabajo Luna y Media busca Game designer y programador
    Por Stratos en el foro Colaboraciones e Iniciativas
    Respuestas: 0
    Último mensaje: 09-09-2023, 10:37
  4. Respuestas: 0
    Último mensaje: 05-03-2022, 22:30